电脑桌面
添加小米粒文库到电脑桌面
安装后可以在桌面快捷访问

智能化别墅安防解决方案VIP专享VIP免费

智能化别墅安防解决方案_第1页
1/4
智能化别墅安防解决方案_第2页
2/4
智能化别墅安防解决方案_第3页
3/4
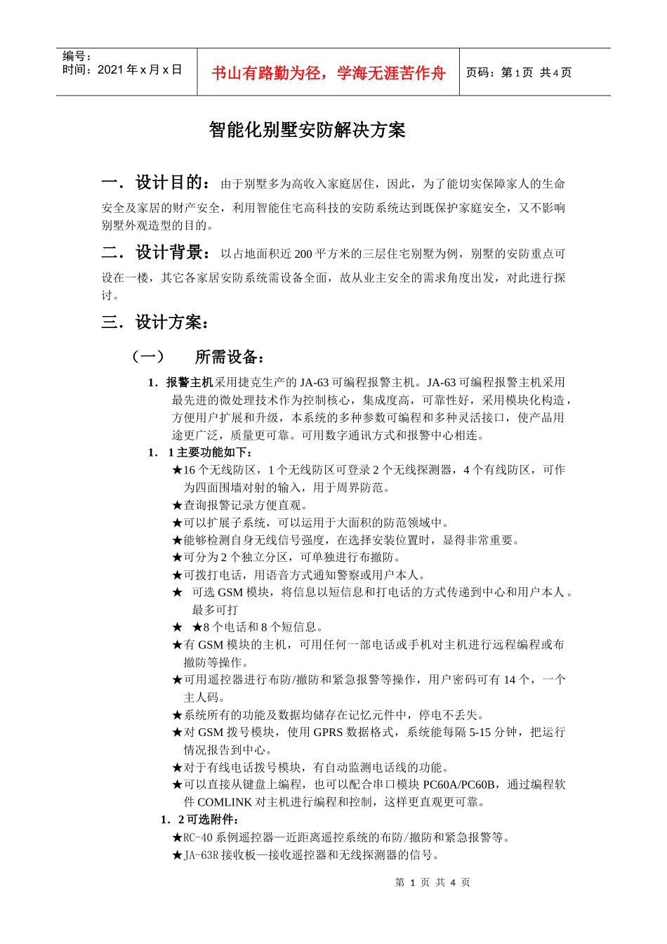
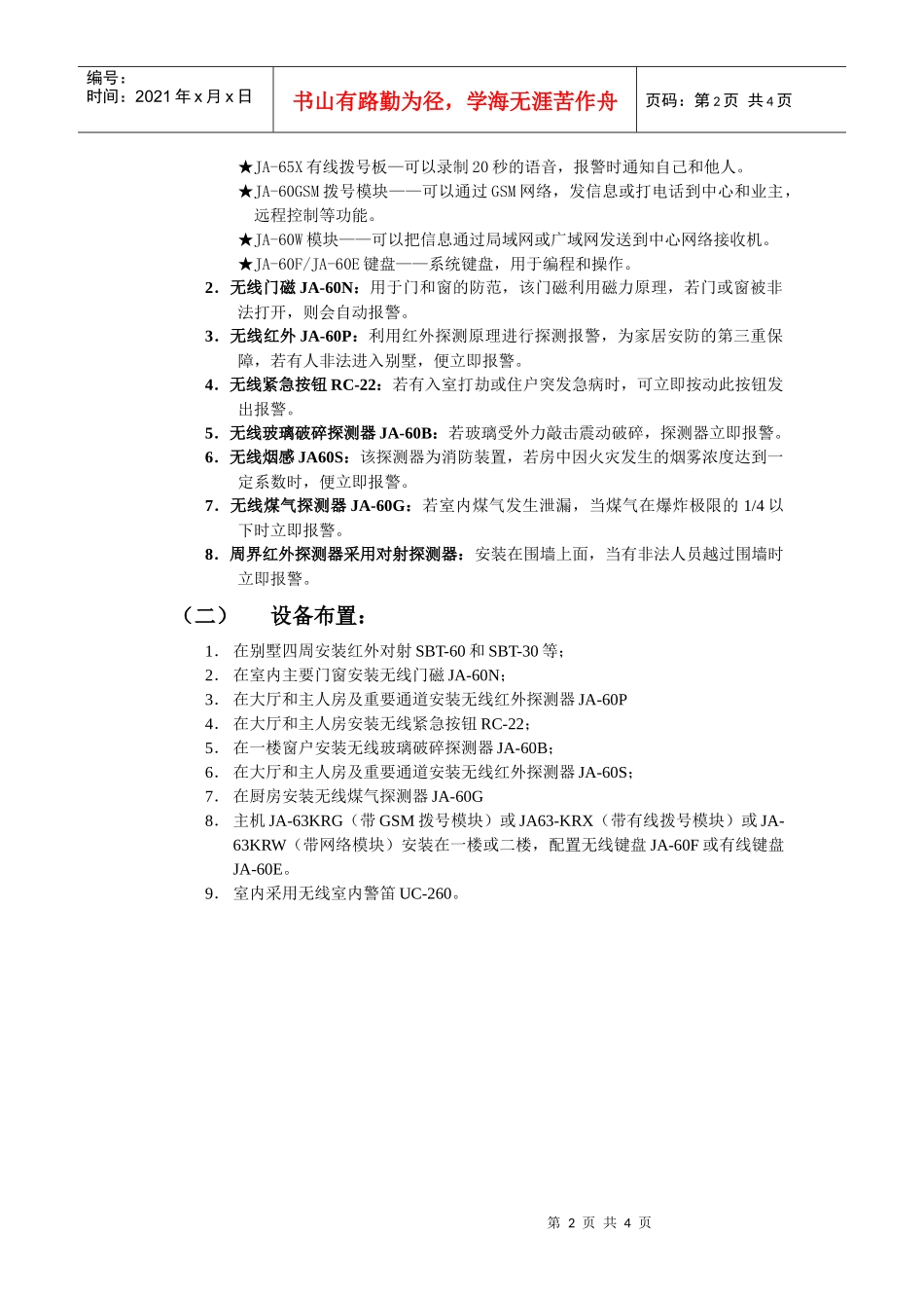
第1页共4页编号:时间:2021年x月x日书山有路勤为径,学海无涯苦作舟页码:第1页共4页智能化别墅安防解决方案一.设计目的:由于别墅多为高收入家庭居住,因此,为了能切实保障家人的生命安全及家居的财产安全,利用智能住宅高科技的安防系统达到既保护家庭安全,又不影响别墅外观造型的目的。二.设计背景:以占地面积近200平方米的三层住宅别墅为例,别墅的安防重点可设在一楼,其它各家居安防系统需设备全面,故从业主安全的需求角度出发,对此进行探讨。三.设计方案:(一)所需设备:1.报警主机采用捷克生产的JA-63可编程报警主机。JA-63可编程报警主机采用最先进的微处理技术作为控制核心,集成度高,可靠性好,采用模块化构造,方便用户扩展和升级,本系统的多种参数可编程和多种灵活接口,使产品用途更广泛,质量更可靠。可用数字通讯方式和报警中心相连。1.1主要功能如下:★16个无线防区,1个无线防区可登录2个无线探测器,4个有线防区,可作为四面围墙对射的输入,用于周界防范。★查询报警记录方便直观。★可以扩展子系统,可以运用于大面积的防范领域中。★能够检测自身无线信号强度,在选择安装位置时,显得非常重要。★可分为2个独立分区,可单独进行布撤防。★可拨打电话,用语音方式通知警察或用户本人。★可选GSM模块,将信息以短信息和打电话的方式传递到中心和用户本人。最多可打★★8个电话和8个短信息。★有GSM模块的主机,可用任何一部电话或手机对主机进行远程编程或布撤防等操作。★可用遥控器进行布防/撤防和紧急报警等操作,用户密码可有14个,一个主人码。★系统所有的功能及数据均储存在记忆元件中,停电不丢失。★对GSM拨号模块,使用GPRS数据格式,系统能每隔5-15分钟,把运行情况报告到中心。★对于有线电话拨号模块,有自动监测电话线的功能。★可以直接从键盘上编程,也可以配合串口模块PC60A/PC60B,通过编程软件COMLINK对主机进行编程和控制,这样更直观更可靠。1.2可选附件:★RC-40系例遥控器—近距离遥控系统的布防/撤防和紧急报警等。★JA-63R接收板—接收遥控器和无线探测器的信号。第2页共4页第1页共4页编号:时间:2021年x月x日书山有路勤为径,学海无涯苦作舟页码:第2页共4页★JA-65X有线拨号板—可以录制20秒的语音,报警时通知自己和他人。★JA-60GSM拨号模块——可以通过GSM网络,发信息或打电话到中心和业主,远程控制等功能。★JA-60W模块——可以把信息通过局域网或广域网发送到中心网络接收机。★JA-60F/JA-60E键盘——系统键盘,用于编程和操作。2.无线门磁JA-60N:用于门和窗的防范,该门磁利用磁力原理,若门或窗被非法打开,则会自动报警。3.无线红外JA-60P:利用红外探测原理进行探测报警,为家居安防的第三重保障,若有人非法进入别墅,便立即报警。4.无线紧急按钮RC-22:若有入室打劫或住户突发急病时,可立即按动此按钮发出报警。5.无线玻璃破碎探测器JA-60B:若玻璃受外力敲击震动破碎,探测器立即报警。6.无线烟感JA60S:该探测器为消防装置,若房中因火灾发生的烟雾浓度达到一定系数时,便立即报警。7.无线煤气探测器JA-60G:若室内煤气发生泄漏,当煤气在爆炸极限的1/4以下时立即报警。8.周界红外探测器采用对射探测器:安装在围墙上面,当有非法人员越过围墙时立即报警。(二)设备布置:1.在别墅四周安装红外对射SBT-60和SBT-30等;2.在室内主要门窗安装无线门磁JA-60N;3.在大厅和主人房及重要通道安装无线红外探测器JA-60P4.在大厅和主人房安装无线紧急按钮RC-22;5.在一楼窗户安装无线玻璃破碎探测器JA-60B;6.在大厅和主人房及重要通道安装无线红外探测器JA-60S;7.在厨房安装无线煤气探测器JA-60G8.主机JA-63KRG(带GSM拨号模块)或JA63-KRX(带有线拨号模块)或JA-63KRW(带网络模块)安装在一楼或二楼,配置无线键盘JA-60F或有线键盘JA-60E。9.室内采用无线室内警笛UC-260。第3页共4页第2页共4页编号:时间:2021年x月x日书山有路勤为径,学海无涯苦作舟页码:第3页共4页(三)报警设备配置图示:无线烟感无线气感无线红外无线玻璃破碎无线门磁室外无线喇叭室内喇叭无线键盘无线接...

1、当您付费下载文档后,您只拥有了使用权限,并不意味着购买了版权,文档只能用于自身使用,不得用于其他商业用途(如 [转卖]进行直接盈利或[编辑后售卖]进行间接盈利)。
2、本站所有内容均由合作方或网友上传,本站不对文档的完整性、权威性及其观点立场正确性做任何保证或承诺!文档内容仅供研究参考,付费前请自行鉴别。
3、如文档内容存在违规,或者侵犯商业秘密、侵犯著作权等,请点击“违规举报”。

碎片内容

智能化别墅安防解决方案

确认删除?
VIP
微信客服
  • 扫码咨询
会员Q群
  • 会员专属群点击这里加入QQ群
客服邮箱
回到顶部