电脑桌面
添加小米粒文库到电脑桌面
安装后可以在桌面快捷访问

家具检验要点一VIP免费

家具检验要点一_第1页
1/12
家具检验要点一_第2页
2/12
家具检验要点一_第3页
3/12
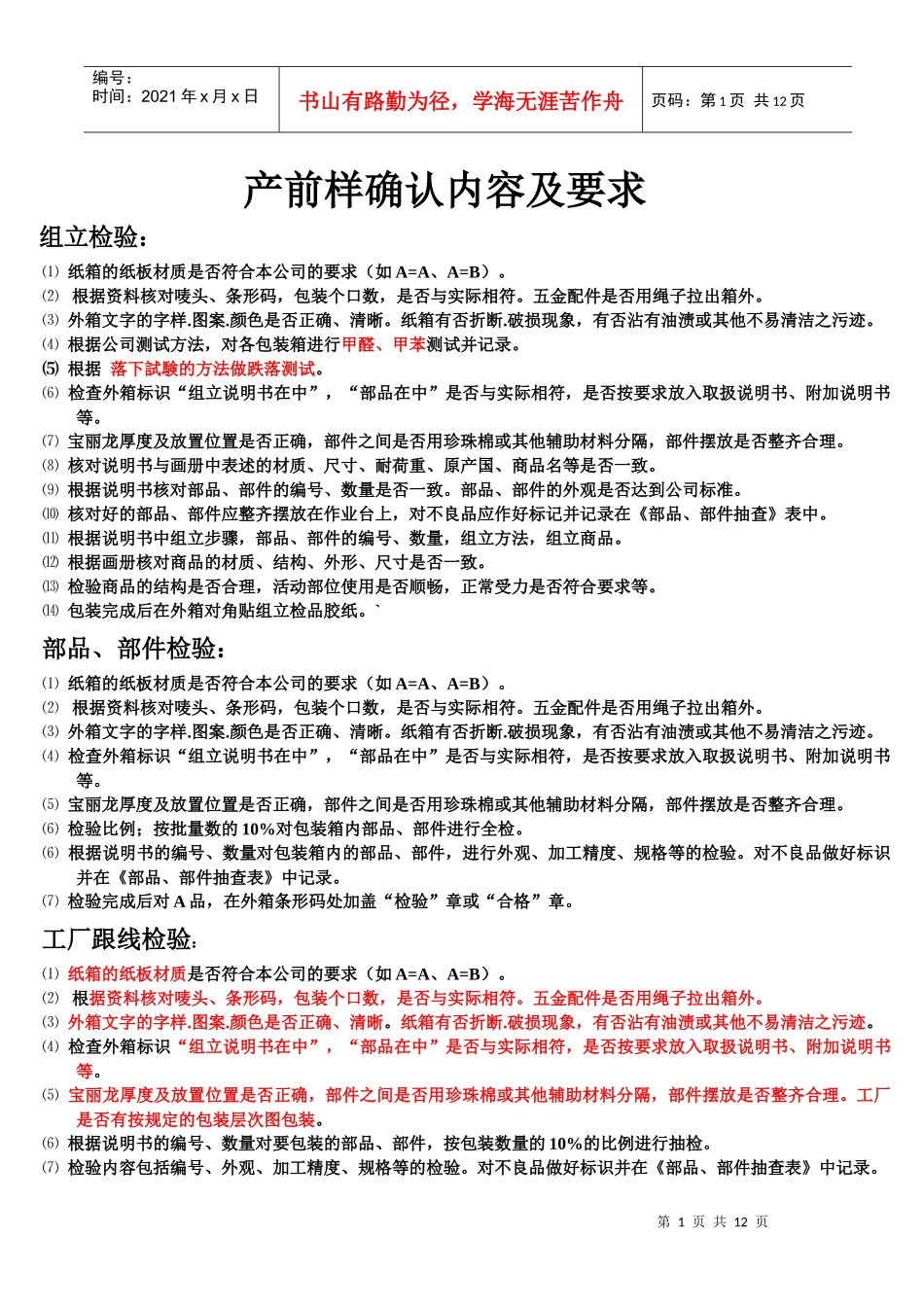
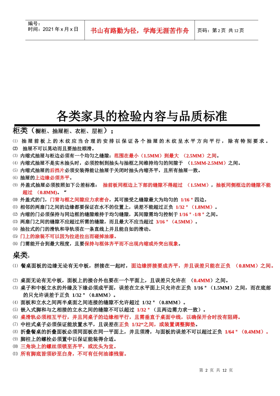
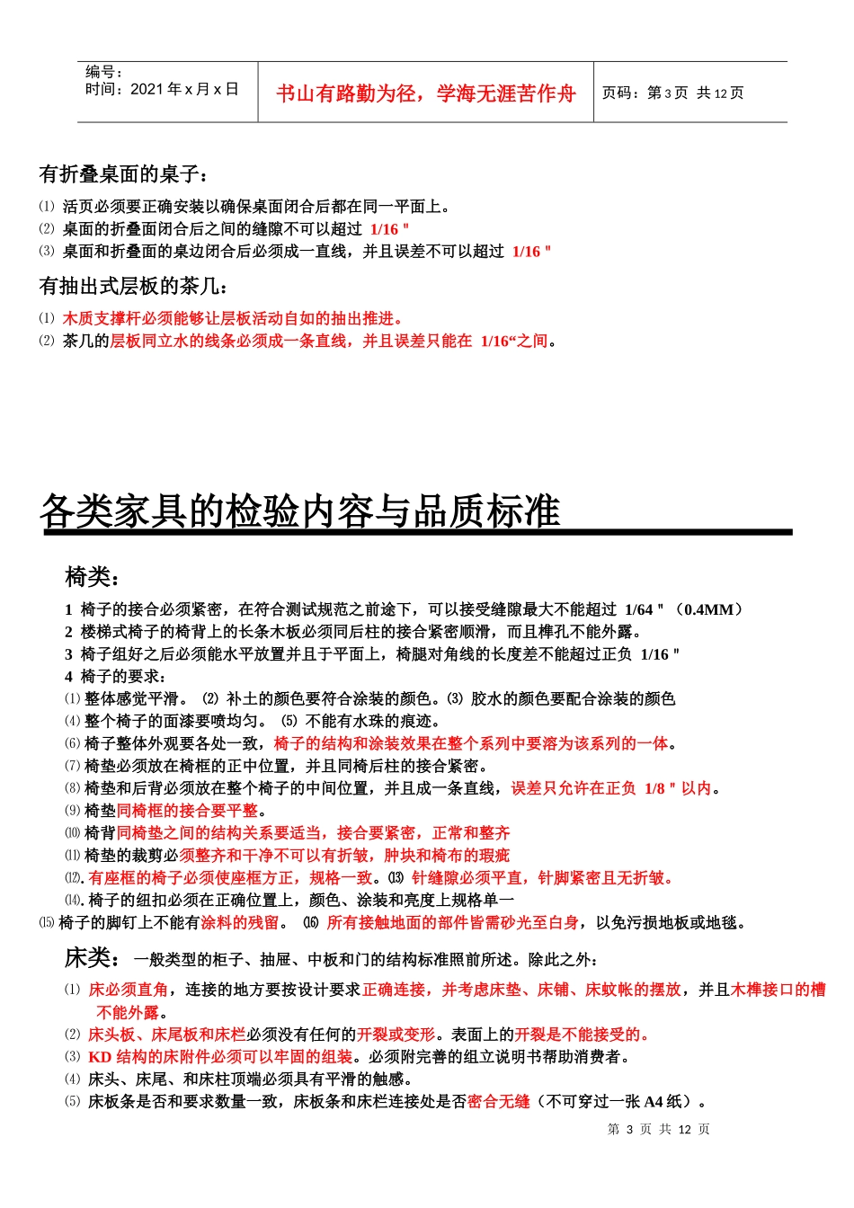
第1页共12页编号:时间:2021年x月x日书山有路勤为径,学海无涯苦作舟页码:第1页共12页产前样确认内容及要求组立检验:⑴纸箱的纸板材质是否符合本公司的要求(如A=A、A=B)。⑵根据资料核对唛头、条形码,包装个口数,是否与实际相符。五金配件是否用绳子拉出箱外。⑶外箱文字的字样.图案.颜色是否正确、清晰。纸箱有否折断.破损现象,有否沾有油渍或其他不易清洁之污迹。⑷根据公司测试方法,对各包装箱进行甲醛、甲苯测试并记录。⑸根据落下試験的方法做跌落测试。⑹检查外箱标识“组立说明书在中”,“部品在中”是否与实际相符,是否按要求放入取扱说明书、附加说明书等。⑺宝丽龙厚度及放置位置是否正确,部件之间是否用珍珠棉或其他辅助材料分隔,部件摆放是否整齐合理。⑻核对说明书与画册中表述的材质、尺寸、耐荷重、原产国、商品名等是否一致。⑼根据说明书核对部品、部件的编号、数量是否一致。部品、部件的外观是否达到公司标准。⑽核对好的部品、部件应整齐摆放在作业台上,对不良品应作好标记并记录在《部品、部件抽查》表中。⑾根据说明书中组立步骤,部品、部件的编号、数量,组立方法,组立商品。⑿根据画册核对商品的材质、结构、外形、尺寸是否一致。⒀检验商品的结构是否合理,活动部位使用是否顺畅,正常受力是否符合要求等。⒁包装完成后在外箱对角贴组立检品胶纸。`部品、部件检验:⑴纸箱的纸板材质是否符合本公司的要求(如A=A、A=B)。⑵根据资料核对唛头、条形码,包装个口数,是否与实际相符。五金配件是否用绳子拉出箱外。⑶外箱文字的字样.图案.颜色是否正确、清晰。纸箱有否折断.破损现象,有否沾有油渍或其他不易清洁之污迹。⑷检查外箱标识“组立说明书在中”,“部品在中”是否与实际相符,是否按要求放入取扱说明书、附加说明书等。⑸宝丽龙厚度及放置位置是否正确,部件之间是否用珍珠棉或其他辅助材料分隔,部件摆放是否整齐合理。⑹检验比例;按批量数的10%对包装箱内部品、部件进行全检。⑹根据说明书的编号、数量对包装箱内的部品、部件,进行外观、加工精度、规格等的检验。对不良品做好标识并在《部品、部件抽查表》中记录。⑺检验完成后对A品,在外箱条形码处加盖“检验”章或“合格”章。工厂跟线检验:⑴纸箱的纸板材质是否符合本公司的要求(如A=A、A=B)。⑵根据资料核对唛头、条形码,包装个口数,是否与实际相符。五金配件是否用绳子拉出箱外。⑶外箱文字的字样.图案.颜色是否正确、清晰。纸箱有否折断.破损现象,有否沾有油渍或其他不易清洁之污迹。⑷检查外箱标识“组立说明书在中”,“部品在中”是否与实际相符,是否按要求放入取扱说明书、附加说明书等。⑸宝丽龙厚度及放置位置是否正确,部件之间是否用珍珠棉或其他辅助材料分隔,部件摆放是否整齐合理。工厂是否有按规定的包装层次图包装。⑹根据说明书的编号、数量对要包装的部品、部件,按包装数量的10%的比例进行抽检。⑺检验内容包括编号、外观、加工精度、规格等的检验。对不良品做好标识并在《部品、部件抽查表》中记录。第2页共12页第1页共12页编号:时间:2021年x月x日书山有路勤为径,学海无涯苦作舟页码:第2页共12页各类家具的检验内容与品质标准柜类(橱柜、抽屉柜、衣柜、层柜);⑴抽屉前板上的木纹应当合理的安排以保证各个抽屉的木纹呈水平方向平行,除有特别要求。⑵抽屉不可以晃动而且要抽拉顺滑。⑶内缩式抽屉与柜边必须有一个均匀之缝隙:范围在最小(1.5MM)到最大(2.5MM)之间。⑷内缩式抽屉不是实木抽头时,必须控制到抽头与抽框之间维持均匀的间隙于(1.5MM-2.5MM)之间。⑸内缩式抽屉的后挡片必须安装得能让抽屉于关闭时抽头内缩齐平,且所有抽屉一致。⑹抽屉的上边缘必须齐平。⑼外盖式抽屉必须按照如下公差标准:抽前板同框边上下部的缝隙不得超过(1.5MM),抽板同侧框边的缝隙不能超过(0.8MM)。“⑽外盖式的门,门背与框之间隙应力求密合,其可接受之缝隙最大为均匀的1/16"四边。⑾相邻的两扇门之间的边缘都要保证在水不的位置上,误差不能超过正负1/32"(1.8MM)。⑿内缩的门必须保持与同边框的缝隙维持于均匀缝隙,其间隙需均匀控...

1、当您付费下载文档后,您只拥有了使用权限,并不意味着购买了版权,文档只能用于自身使用,不得用于其他商业用途(如 [转卖]进行直接盈利或[编辑后售卖]进行间接盈利)。
2、本站所有内容均由合作方或网友上传,本站不对文档的完整性、权威性及其观点立场正确性做任何保证或承诺!文档内容仅供研究参考,付费前请自行鉴别。
3、如文档内容存在违规,或者侵犯商业秘密、侵犯著作权等,请点击“违规举报”。

碎片内容

家具检验要点一

确认删除?
VIP
微信客服
  • 扫码咨询
会员Q群
  • 会员专属群点击这里加入QQ群
客服邮箱
回到顶部