电脑桌面
添加小米粒文库到电脑桌面
安装后可以在桌面快捷访问

国家电网公司安全工作规程[1](配电)docVIP免费

国家电网公司安全工作规程[1](配电)doc_第1页
1/45
国家电网公司安全工作规程[1](配电)doc_第2页
2/45
国家电网公司安全工作规程[1](配电)doc_第3页
3/45
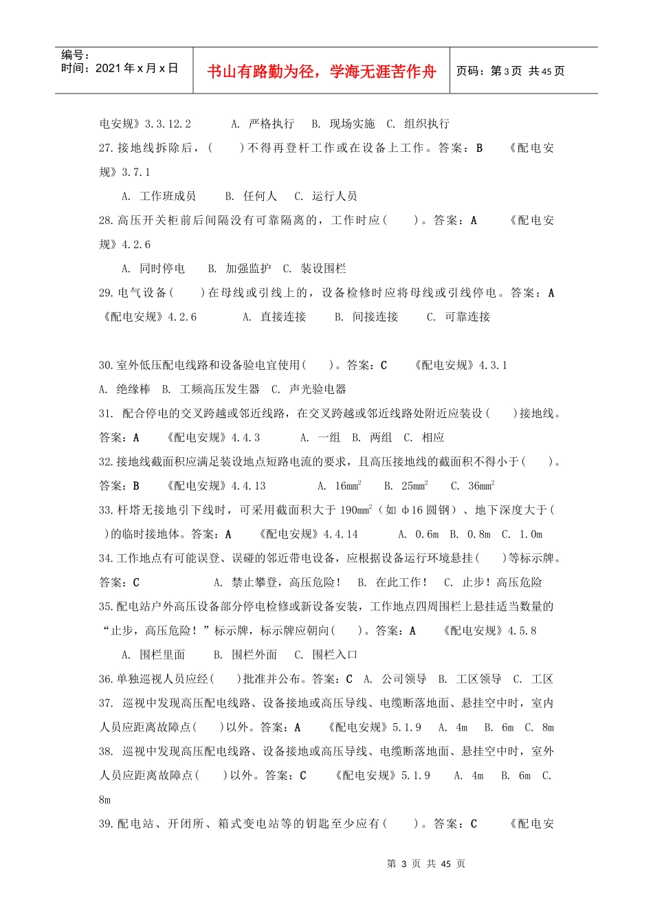
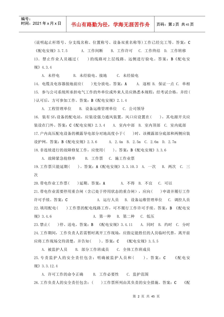
第1页共45页编号:时间:2021年x月x日书山有路勤为径,学海无涯苦作舟页码:第1页共45页《国家电网公司安全工作规程(配电部分)》一、单选题(共144题)1.作业人员应接受相应的安全生产知识教育和岗位技能培训,掌握配电作业必备的电气知识和业务技能,并按工作性质,熟悉本规程的相关部分,经()合格上岗。答案:C《配电安规》2.1.3A.培训B.口试C.考试2.()电压等级、同类型、相同安全措施且依次进行的不同配电线路或不同工作地点上的不停电工作,可使用一张配电第二种工作票。答案:B《配电安规》3.3.9.2A.不同B.同一C.相近3.工作任务单一式两份,由工作票签发人或工作负责人签发,一份工作()人留存,一份交小组负责人。答案:B《配电安规》3.3.9.8A.许可B.负责C.签发4.专责监护人由具有相关专业工作经验,熟悉工作范围内的()情况和本规程的人员担任。答案:A《配电安规》3.3.11.4A.设备B.现场C.接线5.配电设备检修,若无法保证安全距离或因工作特殊需要,可用与带电部分直接接触的()隔板代替临时遮栏。答案:A《配电安规》4.5.11A.绝缘B.木质C.塑料7.工作负责人应由有本专业工作经验、熟悉工作范围内的设备情况、熟悉本规程,并经()批准的人员担任。答案:A《配电安规》3.3.1A.工区(车间)B.单位C.上级单位8.作业人员应被告知其作业现场和()存在的危险因素、防范措施及事故紧急处理措施。答案:C《配电安规》2.1.5A.办公地点B.生产现场C.工作岗位9.()的配电线路和设备,系指全部带有电压、一部分带有电压或一经操作即带有电压的配电线路和设备。答案:C《配电安规》1.6A.试验中B.检修中C.运用中10.成套接地线应由有()的多股软铜线组成。答案:C《配电安规》4.4.13A.绝缘护套B.护套C.透明护套11.工作许可人在确认全部工作已经完毕,所有()已撤离,所有接地线已拆除,与记录簿核对无误并做好记录后,方可下令拆除各侧安全措施。答案:D《配电安规》3.7.6A.工作许可人B.小组负责人C.工作票签发人D.工作人员12.()报告应简明扼要,并包括下列内容:工作负责人姓名,某线路(设备)上某处第2页共45页第1页共45页编号:时间:2021年x月x日书山有路勤为径,学海无涯苦作舟页码:第2页共45页(说明起止杆塔号、分支线名称、位置称号、设备双重名称等)工作已经完工等。答案:C《配电安规》3.7.5A.工作间断B.工作许可C.工作终结D.工作转移13.禁止作业人员越过()的线路对上层线路、远侧进行验电。答案:B《配电安规》4.3.4A.未停电B.未经验电、接地C.未经验电14.电缆及电容器接地前应()充分放电。答案:AA.逐相B.保证一点C.单相15.参与公司系统所承担电气工作的外单位或外来人员应熟悉本规程;经考试合格,并经()认可后,方可参加工作。答案:B《配电安规》2.1.4A.工程管理单位B.设备运维管理单位C.公司领导16.装有SF6设备的配电站,应装设强力通风装置,风口应设置在(),其电源开关应装设在门外。答案:C《配电安规》2.3.4A.室内中部B.室内顶部C.室内底部17.户内高压配电设备的裸露导电部分对地高度小于()时,该裸露部分底部和两侧应装设护网。答案:B《配电安规》2.3.6A.2.4mB.2.5mC.2.6mD.2.7m18.非连续进行的故障修复工作,应使用()。答案:B《配电安规》3.3.6A.故障紧急抢修单B.工作票C.施工作业票19.工作票只能延期()。答案:A《配电安规》3.3.10.3A.一次B.两次C.三次20.带电作业工作票()延期。答案:AA.不得B.不宜C.可以21.带电作业需要停用重合闸(含已处于停用状态的重合闸),应向()申请并履行工作许可手续。答案:CA.运行人员B.设备运维管理单位C.调控人员22.填用配电()工作票的配电线路工作,可不履行工作许可手续。答案:B《配电安规》3.4.6A.第一种B.第二种C.低压23.禁止()停、送电。答案:B《配电安规》3.4.11A.同时B.约时C.分时24.工作期间,工作负责人若需暂时离开工作现场,应指定能胜任的人员临时代替,离开前应将工作现场交待清楚,并告知()。答案:C《配电安规》3.5.5A.被监护人员B.部分工作班成员C.全体工作班成员25.专责监护人的安全责任包含:明确被监护人员和()。答案:C《配电安规》3.3.12.4A.许可工作的命令正确B.工作必要性C.监护范围26.工...

1、当您付费下载文档后,您只拥有了使用权限,并不意味着购买了版权,文档只能用于自身使用,不得用于其他商业用途(如 [转卖]进行直接盈利或[编辑后售卖]进行间接盈利)。
2、本站所有内容均由合作方或网友上传,本站不对文档的完整性、权威性及其观点立场正确性做任何保证或承诺!文档内容仅供研究参考,付费前请自行鉴别。
3、如文档内容存在违规,或者侵犯商业秘密、侵犯著作权等,请点击“违规举报”。

碎片内容

国家电网公司安全工作规程[1](配电)doc

确认删除?
VIP
微信客服
  • 扫码咨询
会员Q群
  • 会员专属群点击这里加入QQ群
客服邮箱
回到顶部