电脑桌面
添加小米粒文库到电脑桌面
安装后可以在桌面快捷访问

建筑给排水施工工艺VIP专享VIP免费

建筑给排水施工工艺_第1页
1/12
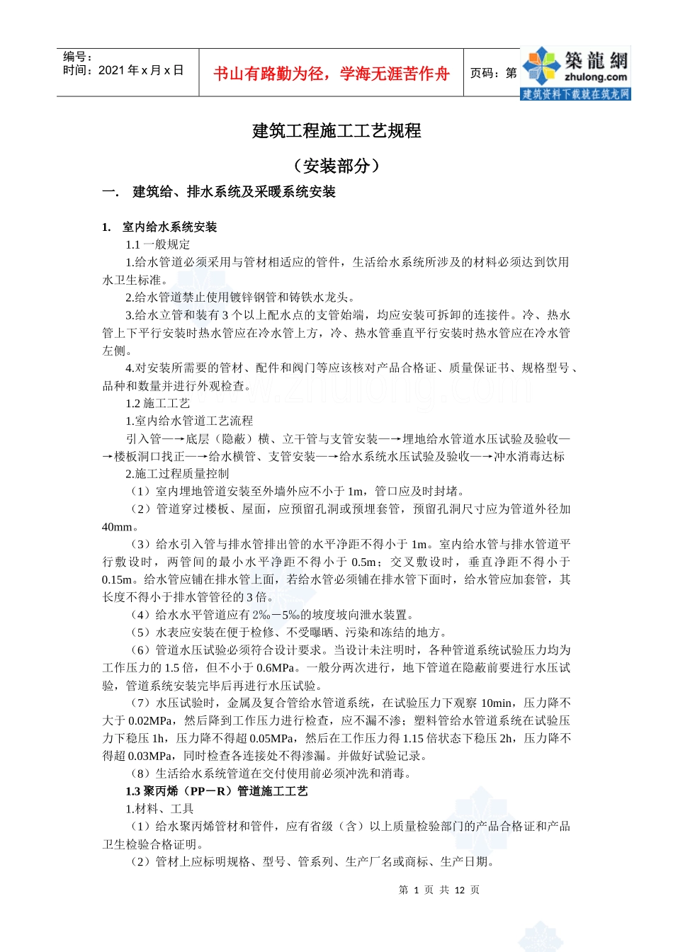
建筑给排水施工工艺_第2页
2/12
建筑给排水施工工艺_第3页
3/12
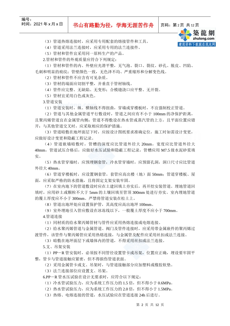
第1页共12页编号:时间:2021年x月x日书山有路勤为径,学海无涯苦作舟页码:第1页共12页建筑工程施工工艺规程(安装部分)一.建筑给、排水系统及采暖系统安装1.室内给水系统安装1.1一般规定1.给水管道必须采用与管材相适应的管件,生活给水系统所涉及的材料必须达到饮用水卫生标准。2.给水管道禁止使用镀锌钢管和铸铁水龙头。3.给水立管和装有3个以上配水点的支管始端,均应安装可拆卸的连接件。冷、热水管上下平行安装时热水管应在冷水管上方,冷、热水管垂直平行安装时热水管应在冷水管左侧。4.对安装所需要的管材、配件和阀门等应该核对产品合格证、质量保证书、规格型号、品种和数量并进行外观检查。1.2施工工艺1.室内给水管道工艺流程引入管—→底层(隐蔽)横、立干管与支管安装—→埋地给水管道水压试验及验收—→楼板洞口找正—→给水横管、支管安装—→给水系统水压试验及验收—→冲水消毒达标2.施工过程质量控制(1)室内埋地管道安装至外墙外应不小于1m,管口应及时封堵。(2)管道穿过楼板、屋面,应预留孔洞或预埋套管,预留孔洞尺寸应为管道外径加40mm。(3)给水引入管与排水管排出管的水平净距不得小于1m。室内给水管与排水管道平行敷设时,两管间的最小水平净距不得小于0.5m;交叉敷设时,垂直净距不得小于0.15m。给水管应铺在排水管上面,若给水管必须铺在排水管下面时,给水管应加套管,其长度不得小于排水管管径的3倍。(4)给水水平管道应有2‰-5‰的坡度坡向泄水装置。(5)水表应安装在便于检修、不受曝晒、污染和冻结的地方。(6)管道水压试验必须符合设计要求。当设计未注明时,各种管道系统试验压力均为工作压力的1.5倍,但不小于0.6MPa。一般分两次进行,地下管道在隐蔽前要进行水压试验,管道系统安装完毕后再进行水压试验。(7)水压试验时,金属及复合管给水管道系统,在试验压力下观察10min,压力降不大于0.02MPa,然后降到工作压力进行检查,应不漏不渗;塑料管给水管道系统在试验压力下稳压1h,压力降不得超0.05MPa,然后在工作压力得1.15倍状态下稳压2h,压力降不得超0.03MPa,同时检查各连接处不得渗漏。并做好试验记录。(8)生活给水系统管道在交付使用前必须冲洗和消毒。1.3聚丙烯(PP-R)管道施工工艺1.材料、工具(1)给水聚丙烯管材和管件,应有省级(含)以上质量检验部门的产品合格证和产品卫生检验合格证明。(2)管材上应标明规格、型号、管系列、生产厂名或商标、生产日期。第2页共12页第1页共12页编号:时间:2021年x月x日书山有路勤为径,学海无涯苦作舟页码:第2页共12页(3)管道热熔连接时,应采用专用配套的熔接管件和工具。(4)管道采用法兰连接时,应采用专用的法兰连接件。(5)管材和管件宜采用同一原料生产的产品。2.管材和管件的外观质量应符合下列规定:(1)管材和管件的内、外壁应光滑平整,无气泡、裂口、裂纹、砂孔、脱皮、凹陷、毛刺和明显的痕纹;管壁颜色一致,无色泽不均、严重缩形和分解变色线。(2)管材和管件不应含有可见杂质。(3)管材的端面应切割平整,并垂直于管材轴线。(4)管件应完整、无缺陷、无变形;合模缝浇口应平整、无开裂。(5)管材宜采用白色或灰色。3.管道安装(1)管道安装时,纵、横轴线不得扭曲,穿墙或穿楼板时,不宜强制校正管道。(2)管道与其他金属管道平行敷设时,管道之间应有不小于100mm的净保护距离,且聚丙烯管道宜在金属管内侧;管道不得敷设在热水管或蒸汽管的上方,且平面位置应错开;与其他管道交叉时,应采取相应的保护措施。(3)管道暗敷在地坪面层下时,应按设计图纸要求准确定位,施工时如需设计变更,应做好设计变更和隐蔽工程记录。(4)管道嵌墙暗敷时,管槽的深度应比管道外径大20mm,宽度应比管道外径大40mm,管道试压合格后,应做好水压试验和隐蔽工程记录,管槽应用M7.5级水泥砂浆填实。(5)热水管穿墙时,应预埋钢套管,冷水管穿墙时,应预留孔洞,洞口尺寸应比管道外径大40mm。(6)管道穿楼板时,应设置钢套管,套管应高出楼(地)面50mm;管道穿楼板、屋面,应采取严格的防水措施,且将固定支架安装牢固。(7)在室内地下的管道敷设时应在土建回...

1、当您付费下载文档后,您只拥有了使用权限,并不意味着购买了版权,文档只能用于自身使用,不得用于其他商业用途(如 [转卖]进行直接盈利或[编辑后售卖]进行间接盈利)。
2、本站所有内容均由合作方或网友上传,本站不对文档的完整性、权威性及其观点立场正确性做任何保证或承诺!文档内容仅供研究参考,付费前请自行鉴别。
3、如文档内容存在违规,或者侵犯商业秘密、侵犯著作权等,请点击“违规举报”。

碎片内容

建筑给排水施工工艺

确认删除?
VIP
微信客服
  • 扫码咨询
会员Q群
  • 会员专属群点击这里加入QQ群
客服邮箱
回到顶部