电脑桌面
添加小米粒文库到电脑桌面
安装后可以在桌面快捷访问

建筑给排水管道安装作业指导书VIP专享VIP免费

建筑给排水管道安装作业指导书_第1页
1/31
建筑给排水管道安装作业指导书_第2页
2/31
建筑给排水管道安装作业指导书_第3页
3/31
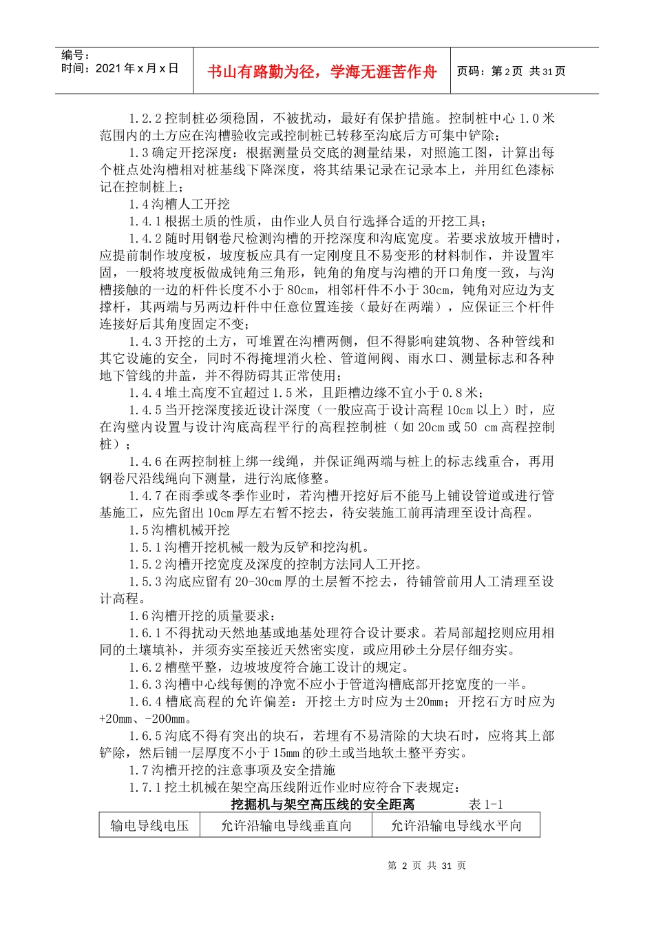
第1页共31页编号:时间:2021年x月x日书山有路勤为径,学海无涯苦作舟页码:第1页共31页建筑工程给排水管道安装作业指导书一、给排水管道安装施工工艺流程图:熟悉图低和有关技术资料施工测量放线沟槽开挖及管沟砌筑配合土建留孔洞及预埋铁件管件加工制作支架制作及安装管道预制及组装管道敷设及安装管道与设备连接自控仪表及其管道安装试压及清(吹)洗防腐和保温调试和试运转交工验收二、普通给排水管道施工的一些主要过程的基本施工方法及要求:(一)沟槽开挖、支撑与回填的施工方法及要求1沟槽开挖1.1放线:根据工管部门技术交底的管道管沟开挖宽度,在测量人员测放的管沟中线两侧测放开挖边线,并用白灰作出标识;1.2设置高程及中线控制点:在管线的拐点处、以及直线段每5-10米(压力管道不大于15米),作一高程及中线控制桩。1.2.1控制桩可用方木制作,截面宜为4*4cm,长50cm,打入土层后,地面露出长度为10-15cm。第2页共31页第1页共31页编号:时间:2021年x月x日书山有路勤为径,学海无涯苦作舟页码:第2页共31页1.2.2控制桩必须稳固,不被扰动,最好有保护措施。控制桩中心1.0米范围内的土方应在沟槽验收完或控制桩已转移至沟底后方可集中铲除;1.3确定开挖深度:根据测量员交底的测量结果,对照施工图,计算出每个桩点处沟槽相对桩基线下降深度,将其结果记录在记录本上,并用红色漆标记在控制桩上;1.4沟槽人工开挖1.4.1根据土质的性质,由作业人员自行选择合适的开挖工具;1.4.2随时用钢卷尺检测沟槽的开挖深度和沟底宽度。若要求放坡开槽时,应提前制作坡度板,坡度板应具有一定刚度且不易变形的材料制作,并设置牢固,一般将坡度板做成钝角三角形,钝角的角度与沟槽的开口角度一致,与沟槽接触的一边的杆件长度不小于80cm,相邻杆件不小于30cm,钝角对应边为支撑杆,其两端与另两边杆件中任意位置连接(最好在两端),应保证三个杆件连接好后其角度固定不变;1.4.3开挖的土方,可堆置在沟槽两侧,但不得影响建筑物、各种管线和其它设施的安全,同时不得掩埋消火栓、管道闸阀、雨水口、测量标志和各种地下管线的井盖,并不得防碍其正常使用;1.4.4堆土高度不宜超过1.5米,且距槽边缘不宜小于0.8米;1.4.5当开挖深度接近设计深度(一般应高于设计高程10cm以上)时,应在沟壁内设置与设计沟底高程平行的高程控制桩(如20cm或50cm高程控制桩);1.4.6在两控制桩上绑一线绳,并保证绳两端与桩上的标志线重合,再用钢卷尺沿线绳向下测量,进行沟底修整。1.4.7在雨季或冬季作业时,若沟槽开挖好后不能马上铺设管道或进行管基施工,应先留出10cm厚左右暂不挖去,待安装施工前再清理至设计高程。1.5沟槽机械开挖1.5.1沟槽开挖机械一般为反铲和挖沟机。1.5.2沟槽开挖宽度及深度的控制方法同人工开挖。1.5.3沟底应留有20-30cm厚的土层暂不挖去,待铺管前用人工清理至设计高程。1.6沟槽开挖的质量要求:1.6.1不得扰动天然地基或地基处理符合设计要求。若局部超挖则应用相同的土壤填补,并须夯实至接近天然密实度,或应用砂土分层仔细夯实。1.6.2槽壁平整,边坡坡度符合施工设计的规定。1.6.3沟槽中心线每侧的净宽不应小于管道沟槽底部开挖宽度的一半。1.6.4槽底高程的允许偏差:开挖土方时应为±20mm;开挖石方时应为+20mm、-200mm。1.6.5沟底不得有突出的块石,若埋有不易清除的大块石时,应将其上部铲除,然后铺一层厚度不小于15mm的砂土或当地软土整平夯实。1.7沟槽开挖的注意事项及安全措施1.7.1挖土机械在架空高压线附近作业时应符合下表规定:挖掘机与架空高压线的安全距离表1-1输电导线电压允许沿输电导线垂直向允许沿输电导线水平向第3页共31页第2页共31页编号:时间:2021年x月x日书山有路勤为径,学海无涯苦作舟页码:第3页共31页(KV)最近距离(m)最近距离(m)<11.51.01-153.01.520-404.02.060-1105.04.02206.06.0注:1.遇有大风、雷雨、大雾天气时,不得在高压线附近施工;2.因施工条件所限不能满足表中要求时,应与有关部门研究,采取必要的安全措施,方可施工。1.7.2距电览1.0米处严禁机械开挖;1.7.3在街道、厂区、居民区开挖,应在沟槽两端设立警告标志,沟槽侧...

1、当您付费下载文档后,您只拥有了使用权限,并不意味着购买了版权,文档只能用于自身使用,不得用于其他商业用途(如 [转卖]进行直接盈利或[编辑后售卖]进行间接盈利)。
2、本站所有内容均由合作方或网友上传,本站不对文档的完整性、权威性及其观点立场正确性做任何保证或承诺!文档内容仅供研究参考,付费前请自行鉴别。
3、如文档内容存在违规,或者侵犯商业秘密、侵犯著作权等,请点击“违规举报”。

碎片内容

建筑给排水管道安装作业指导书

确认删除?
VIP
微信客服
  • 扫码咨询
会员Q群
  • 会员专属群点击这里加入QQ群
客服邮箱
回到顶部