电脑桌面
添加小米粒文库到电脑桌面
安装后可以在桌面快捷访问

宣城市旅游发展规划VIP免费

宣城市旅游发展规划_第1页
1/145
宣城市旅游发展规划_第2页
2/145
宣城市旅游发展规划_第3页
3/145
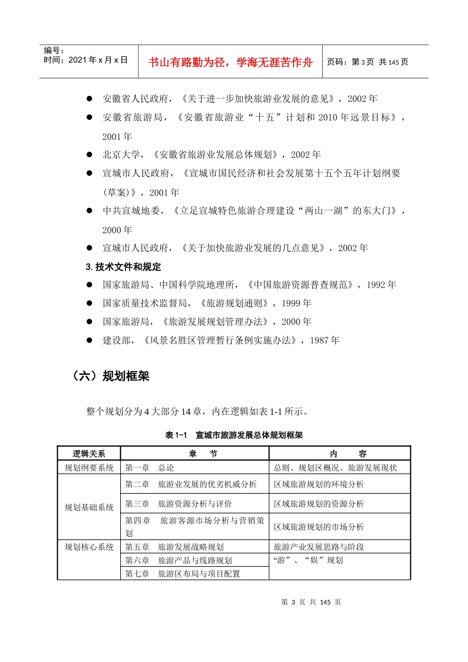
第1页共145页编号:时间:2021年x月x日书山有路勤为径,学海无涯苦作舟页码:第1页共145页第一章总论一、总则(一)规划目的为充分发挥宣城市旅游资源优势,加快旅游发展步伐,使宣城旅游业融入安徽省“两山一湖”(黄山、九华山、太平湖)发展战略,打造皖南强势旅游板块中的重要旅游目的地,制定本规划。(二)规划范围本规划范围为安徽省宣城市。宣城市辖宣州区和郎溪县、广德县、宁国市、泾县、绩溪县、旌德县,共75个乡、61个镇、1569个行政村(2001年末);总面积12340平方千米,占全省总面积的8.85%,居全省第4位。(三)规划年限为了与国家以及宣城市国民经济与社会发展“十五”计划相衔接,规划时限定为2003-2020年,将规划目标的实施阶段划分为近期:2003至2005年;中期:2006至2010年;远期:2011至2020年。第2页共145页第1页共145页编号:时间:2021年x月x日书山有路勤为径,学海无涯苦作舟页码:第2页共145页(四)规划原则1.坚持区域旅游发展的“大旅游”开发原则2.坚持资源配置上的突出重点和综合协调开发原则3.坚持旅游业可持续发展原则4.坚持市场导向和资源特色相结合原则5.坚持规划的总体性与可操作性相结合的原则6.坚持规划的实事求是与适度超前原则(五)规划依据1.法律法规《中华人民共和国文物保护法》,1990年《中华人民共和国森林法》,1982年;《中华人民共和国土地管理法》,1998年《中华人民共和国矿产资源法》,1996年《中华人民共和国环境保护法》,1989年《中华人民共和国环境影响评价法》,1992年《中华人民共和国水法》,1988年《风景名胜区管理暂行条例》,1985年《自然保护区条例》,1994年2.方针政策世界旅游组织,《安徽省两山一湖旅游发展结构规划与实施论述》,2001年国务院,《关于进一步加快旅游业发展的意见》,2001年国家旅游局,《中国旅游业发展“十五”计划和2015年、2020年远景目标纲要》,2000年第3页共145页第2页共145页编号:时间:2021年x月x日书山有路勤为径,学海无涯苦作舟页码:第3页共145页安徽省人民政府,《关于进一步加快旅游业发展的意见》,2002年安徽省旅游局,《安徽省旅游业“十五”计划和2010年远景目标》,2001年北京大学,《安徽省旅游业发展总体规划》,2002年宣城市人民政府,《宣城市国民经济和社会发展第十五个五年计划纲要(草案)》,2001年中共宣城地委,《立足宣城特色旅游合理建设“两山一湖”的东大门》,2000年宣城市人民政府,《关于加快旅游业发展的几点意见》,2002年3.技术文件和规定国家旅游局、中国科学院地理所,《中国旅游资源普查规范》,1992年国家质量技术监督局,《旅游规划通则》,1999年国家旅游局,《旅游发展规划管理办法》,2000年建设部,《风景名胜区管理暂行条例实施办法》,1987年(六)规划框架整个规划分为4大部分14章,内在逻辑如表1-1所示。表1-1宣城市旅游发展总体规划框架逻辑关系章节内容规划纲要系统第一章总论总则、规划区概况、旅游发展现状规划基础系统第二章旅游业发展的优劣机威分析区域旅游规划的环境分析第三章旅游资源分析与评价区域旅游规划的资源分析第四章旅游客源市场分析与营销策划区域旅游规划的市场分析规划核心系统第五章旅游发展战略规划旅游产业发展思路与阶段第六章旅游产品与线路规划“游”、“娱”规划第七章旅游区布局与项目配置第4页共145页第3页共145页编号:时间:2021年x月x日书山有路勤为径,学海无涯苦作舟页码:第4页共145页第八章旅游商品开发规划“购”规划第九章旅游形象策划区域旅游规划的营销方案第十章旅游交通发展规划“行”规划第十一章旅游服务设施规划“食”、“住”规划规划保障系统第十二章人力资源发展规划合理开发人力资源,为实施规划提供人力保障第十三章旅游环境保护规划区域旅游发展的持续性规划第十四章实施旅游规划的对策与建议保证旅游规划顺利实施的建议与步骤二、规划区概况(一)区位条件1.地理区位宣城市地处皖南山地丘陵区与沿江平原区的结合部,位于东经117°28′~119°38′、北纬29°57′~31°19′之间。东至东南与浙江省长兴、安吉、临安市交界,南部与黄山市黄山...

1、当您付费下载文档后,您只拥有了使用权限,并不意味着购买了版权,文档只能用于自身使用,不得用于其他商业用途(如 [转卖]进行直接盈利或[编辑后售卖]进行间接盈利)。
2、本站所有内容均由合作方或网友上传,本站不对文档的完整性、权威性及其观点立场正确性做任何保证或承诺!文档内容仅供研究参考,付费前请自行鉴别。
3、如文档内容存在违规,或者侵犯商业秘密、侵犯著作权等,请点击“违规举报”。

碎片内容

宣城市旅游发展规划

您可能关注的文档

确认删除?
VIP
微信客服
  • 扫码咨询
会员Q群
  • 会员专属群点击这里加入QQ群
客服邮箱
回到顶部