电脑桌面
添加小米粒文库到电脑桌面
安装后可以在桌面快捷访问

各种建筑材料取样送检标准要求VIP免费

各种建筑材料取样送检标准要求_第1页
1/33
各种建筑材料取样送检标准要求_第2页
2/33
各种建筑材料取样送检标准要求_第3页
3/33
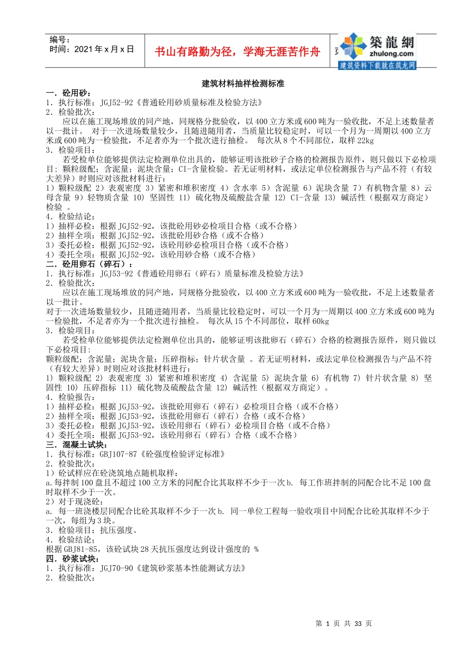
第1页共33页编号:时间:2021年x月x日书山有路勤为径,学海无涯苦作舟页码:第1页共33页建筑材料抽样检测标准一.砼用砂:1.执行标准:JGJ52-92《普通砼用砂质量标准及检验方法》2.检验批次:应以在施工现场堆放的同产地,同规格分批验收,以400立方米或600吨为一验收批,不足上述数量者以一批计。对于一次进场数量较少,且随进随用者,当质量比较稳定时,可以一个月为一周期以400立方米或600吨为一检验批,不足者亦为一个批次进行抽检。每次从8个不同部位,取样22kg3.检验项目:若受检单位能够提供法定检测单位出具的,能够证明该批砂子合格的检测报告原件,则只做以下必检项目:颗粒级配;含泥量;泥块含量;CI-含量检验。若无证明材料,或法定单位检测报告与产品不符(有较大差异)时则应对该批材料进行:1)颗粒级配2)表观密度3)紧密和堆积密度4)含水率5)含泥量6)泥块含量7)有机物含量8)云母含量9)轻物质含量10)坚固性11)硫化物及硫酸盐含量12)CI-含量13)碱活性(根据双方商定)检验。4.检验结论:1)抽样必检:根据JGJ52-92,该批砼用砂必检项目合格(或不合格)2)抽样全项:根据JGJ52-92,该批砼用砂合格(或不合格)3)委托必检:根据JGJ52-92,该砼用砂必检项目合格(或不合格)4)委托全项:根据JGJ52-92,该砼用砂合格(或不合格)二.砼用卵石(碎石):1.执行标准:JGJ53-92《普通砼用卵石(碎石)质量标准及检验方法》2.检验批次:应以在施工现场堆放的同产地,同规格分批验收,以400立方米或600吨为一验收批,不足上述数量者以一批计。对于一次进场数量较少,且随进随用者,当质量比较稳定时,可以一个月为一周期以400立方米或600吨为一检验批,不足者亦为一个批次进行抽检。每次从15个不同部位,取样60kg3.检验项目:若受检单位能够提供法定检测单位出具的,能够证明该批卵石(碎石)合格的检测报告原件,则只做以下必检项目:颗粒级配;含泥量;泥块含量;压碎指标;针片状含量。若无证明材料,或法定单位检测报告与产品不符(有较大差异)时则应对该批材料进行:1)颗粒级配2)表观密度3)紧密和堆积密度4)含泥量5)泥块含量6)有机物7)针片状含量8)坚固性10)压碎指标11)硫化物及硫酸盐含量12)碱活性(根据双方商定)。4.检验报告:1)抽样必检:根据JGJ53-92,该批砼用卵石(碎石)必检项目合格(或不合格)2)抽样全项:根据JGJ53-92,该批砼用卵石(碎石)合格(或不合格)3)委托必检:根据JGJ53-92,该砼用卵石(碎石)必检项目合格(或不合格)4)委托全项:根据JGJ53-92,该砼用卵石(碎石)合格(或不合格)三.混凝土试块:1.执行标准:GBJ107-87《砼强度检验评定标准》2.检验批次:1)砼试样应在砼浇筑地点随机取样:a.每拌制100盘且不超过100立方米的同配合比其取样不少于一次b.每工作班拌制的同配合比不足100盘时取样不少于一次。2)对于现浇砼:a.每一班浇楼层同配合比砼其取样不少于一次b.同一单位工程每一验收项目中同配合比砼其取样不少于一次,每组为3块。3.检验项目:抗压强度。4.检验结论;根据GBJ81-85,该砼试块28天抗压强度达到设计强度的%四.砂浆试块:1.执行标准:JGJ70-90《建筑砂浆基本性能测试方法》2.检验批次:第2页共33页第1页共33页编号:时间:2021年x月x日书山有路勤为径,学海无涯苦作舟页码:第2页共33页每一楼层或每250立方米砌体中各种强度等级的砂浆,取样不少于一次;每台搅拌机搅拌的砂浆取样不少于一次;每一工作班取样不少于一次;当砂浆强度等级或配合比有变更时,还应另作试块。每次取样标养试块至少留置一组,同条件养护试块由施工情况确定。3.检验项目:立方体拉压强度。4.检验结论:根据JGJ70-90,该砂浆天抗压强度达到设计要求的%五.轻集料:1.执行标准:GB/T17431.1-1999《轻集料及其检验方法.第一部分:轻集料》GB/T17431.2-1999《轻集料及其检验方法.第二部分:轻集料试验方法》2.检验批次:应以在施工现场堆放的同产地,同品种,同种类,密度,等级和质量等级分批检验与验收,以200M3为一批,不足200M3亦以一批论。对于一次进场数量较少,且随进随用者,当质量比较稳定时,可以一个月...

1、当您付费下载文档后,您只拥有了使用权限,并不意味着购买了版权,文档只能用于自身使用,不得用于其他商业用途(如 [转卖]进行直接盈利或[编辑后售卖]进行间接盈利)。
2、本站所有内容均由合作方或网友上传,本站不对文档的完整性、权威性及其观点立场正确性做任何保证或承诺!文档内容仅供研究参考,付费前请自行鉴别。
3、如文档内容存在违规,或者侵犯商业秘密、侵犯著作权等,请点击“违规举报”。

碎片内容

各种建筑材料取样送检标准要求

您可能关注的文档

确认删除?
VIP
微信客服
  • 扫码咨询
会员Q群
  • 会员专属群点击这里加入QQ群
客服邮箱
回到顶部