电脑桌面
添加小米粒文库到电脑桌面
安装后可以在桌面快捷访问

数控铣加工课件VIP专享VIP免费

数控铣加工课件_第1页
1/60
数控铣加工课件_第2页
2/60
数控铣加工课件_第3页
3/60
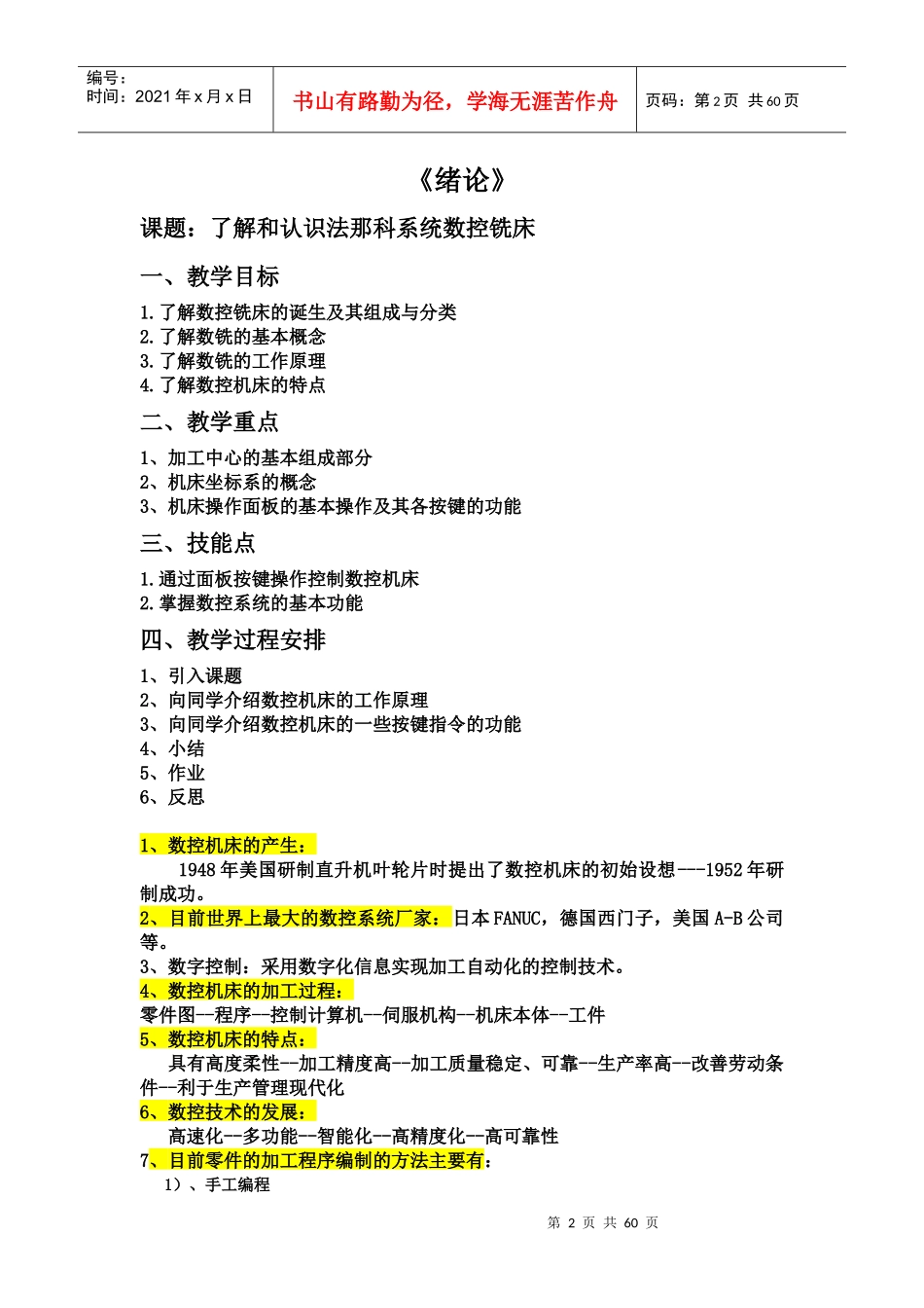
第1页共60页编号:时间:2021年x月x日书山有路勤为径,学海无涯苦作舟页码:第1页共60页数铣加工实训教案长兴技师学院薛进海《初、中级工用》第2页共60页第1页共60页编号:时间:2021年x月x日书山有路勤为径,学海无涯苦作舟页码:第2页共60页《绪论》课题:了解和认识法那科系统数控铣床一、教学目标1.了解数控铣床的诞生及其组成与分类2.了解数铣的基本概念3.了解数铣的工作原理4.了解数控机床的特点二、教学重点1、加工中心的基本组成部分2、机床坐标系的概念3、机床操作面板的基本操作及其各按键的功能三、技能点1.通过面板按键操作控制数控机床2.掌握数控系统的基本功能四、教学过程安排1、引入课题2、向同学介绍数控机床的工作原理3、向同学介绍数控机床的一些按键指令的功能4、小结5、作业6、反思1、数控机床的产生:1948年美国研制直升机叶轮片时提出了数控机床的初始设想---1952年研制成功。2、目前世界上最大的数控系统厂家:日本FANUC,德国西门子,美国A-B公司等。3、数字控制:采用数字化信息实现加工自动化的控制技术。4、数控机床的加工过程:零件图--程序--控制计算机--伺服机构--机床本体--工件5、数控机床的特点:具有高度柔性--加工精度高--加工质量稳定、可靠--生产率高--改善劳动条件--利于生产管理现代化6、数控技术的发展:高速化--多功能--智能化--高精度化--高可靠性7、目前零件的加工程序编制的方法主要有:1)、手工编程第3页共60页第2页共60页编号:时间:2021年x月x日书山有路勤为径,学海无涯苦作舟页码:第3页共60页2)、自动编程3)、CAD/CAM8、机床坐标系9、工件坐标系G54、G55、G56、G57、G58、G5910、机床操作面板的基本操作:机床操作面板是由机床厂家配合数控系统自主设计的。不同厂家的产品,机床控制面板是各不相同的。第4页共60页第3页共60页编号:时间:2021年x月x日书山有路勤为径,学海无涯苦作舟页码:第4页共60页机床主面板:组成部分:1.软键位于CRT显示屏的下方2.系统操作键第5页共60页第4页共60页编号:时间:2021年x月x日书山有路勤为径,学海无涯苦作舟页码:第5页共60页[RESERT]复位键[HELP]系统帮助键3.数据输入键这部分包括了机床能够使用的所有字符和数字4.光标移到键和翻页键在MDI面板下方的上下箭头键和左右箭头键5.编辑键[CAN][INPUT][ALTER][INSERT][DELETE]6.NC功能键在数据输入键的下方,用于切换NC显示的页面7.电源开关按钮位于CRT/MDI面板左侧程序录入面板(MDI):第6页共60页第5页共60页编号:时间:2021年x月x日书山有路勤为径,学海无涯苦作舟页码:第6页共60页第7页共60页第6页共60页编号:时间:2021年x月x日书山有路勤为径,学海无涯苦作舟页码:第7页共60页功能见下图:第8页共60页第7页共60页编号:时间:2021年x月x日书山有路勤为径,学海无涯苦作舟页码:第8页共60页功能模式选择按钮:功能作用:ZERO:配合X、Y、Z完成回原点操作JOG:配合X、Y、Z轴的轴向移动按钮,完成机床的快速移动操作MPG:配合手轮完成X、Y、Z轴的轴向移动MDI:配合键盘录入单步,少量但是不被保存的程序DNC:电脑编程配合电脑在线加工在此模式下可以一边传输程序一边加工第9页共60页第8页共60页编号:时间:2021年x月x日书山有路勤为径,学海无涯苦作舟页码:第9页共60页AUTO:自动模式,也叫加工模式EDIT:配合MDI键盘完成程序的录入编辑和删除操作。系统启动按钮:作用:负责系统的启动和关闭第10页共60页第9页共60页编号:时间:2021年x月x日书山有路勤为径,学海无涯苦作舟页码:第10页共60页倍率调节旋钮:作用:在加工过程中调节进给倍率第11页共60页第10页共60页编号:时间:2021年x月x日书山有路勤为径,学海无涯苦作舟页码:第11页共60页方向控制按钮:作用:在快速模式或者机动模式下,按下此按钮,即按进给方向移动,放开按钮则停止第12页共60页第11页共60页编号:时间:2021年x月x日书山有路勤为径,学海无涯苦作舟页码:第12页共60页急停按钮和启动按钮:作用:发生紧急情况时按下时按下急停停止按钮,可使机械动作全部停止,确保操作人员和机床的安全第13页共60页第12页共60页编号:时间:2021年x月x日书山有路勤为...

1、当您付费下载文档后,您只拥有了使用权限,并不意味着购买了版权,文档只能用于自身使用,不得用于其他商业用途(如 [转卖]进行直接盈利或[编辑后售卖]进行间接盈利)。
2、本站所有内容均由合作方或网友上传,本站不对文档的完整性、权威性及其观点立场正确性做任何保证或承诺!文档内容仅供研究参考,付费前请自行鉴别。
3、如文档内容存在违规,或者侵犯商业秘密、侵犯著作权等,请点击“违规举报”。

碎片内容

数控铣加工课件

确认删除?
VIP
微信客服
  • 扫码咨询
会员Q群
  • 会员专属群点击这里加入QQ群
客服邮箱
回到顶部