电脑桌面
添加小米粒文库到电脑桌面
安装后可以在桌面快捷访问

数控机床拓扑优化分析VIP免费

数控机床拓扑优化分析_第1页
1/6
数控机床拓扑优化分析_第2页
2/6
数控机床拓扑优化分析_第3页
3/6
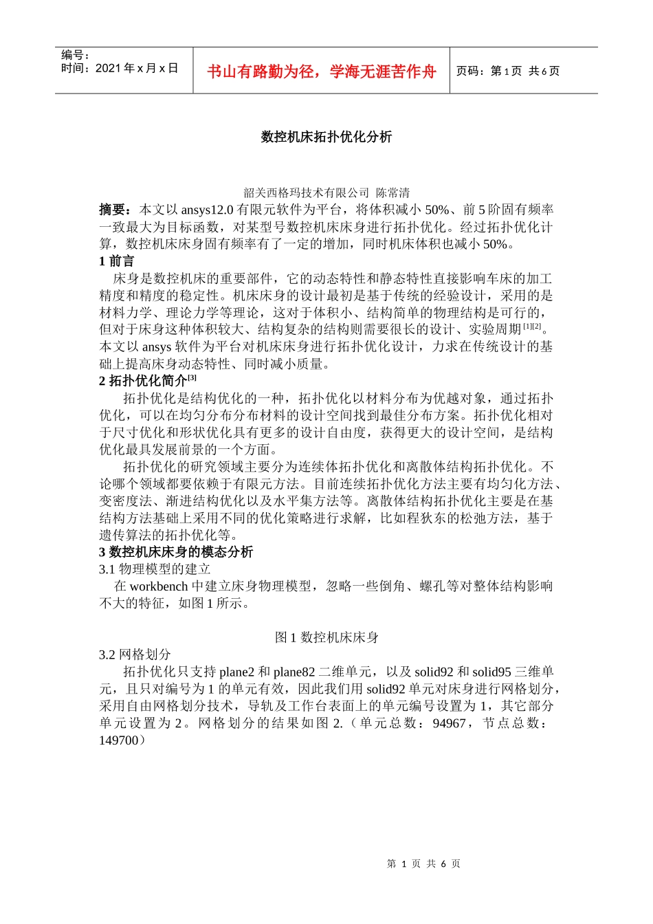
第1页共6页编号:时间:2021年x月x日书山有路勤为径,学海无涯苦作舟页码:第1页共6页数控机床拓扑优化分析韶关西格玛技术有限公司陈常清摘要:本文以ansys12.0有限元软件为平台,将体积减小50%、前5阶固有频率一致最大为目标函数,对某型号数控机床床身进行拓扑优化。经过拓扑优化计算,数控机床床身固有频率有了一定的增加,同时机床体积也减小50%。1前言床身是数控机床的重要部件,它的动态特性和静态特性直接影响车床的加工精度和精度的稳定性。机床床身的设计最初是基于传统的经验设计,采用的是材料力学、理论力学等理论,这对于体积小、结构简单的物理结构是可行的,但对于床身这种体积较大、结构复杂的结构则需要很长的设计、实验周期[1][2]。本文以ansys软件为平台对机床床身进行拓扑优化设计,力求在传统设计的基础上提高床身动态特性、同时减小质量。2拓扑优化简介[3]拓扑优化是结构优化的一种,拓扑优化以材料分布为优越对象,通过拓扑优化,可以在均匀分布分布材料的设计空间找到最佳分布方案。拓扑优化相对于尺寸优化和形状优化具有更多的设计自由度,获得更大的设计空间,是结构优化最具发展前景的一个方面。拓扑优化的研究领域主要分为连续体拓扑优化和离散体结构拓扑优化。不论哪个领域都要依赖于有限元方法。目前连续拓扑优化方法主要有均匀化方法、变密度法、渐进结构优化以及水平集方法等。离散体结构拓扑优化主要是在基结构方法基础上采用不同的优化策略进行求解,比如程狄东的松弛方法,基于遗传算法的拓扑优化等。3数控机床床身的模态分析3.1物理模型的建立在workbench中建立床身物理模型,忽略一些倒角、螺孔等对整体结构影响不大的特征,如图1所示。图1数控机床床身3.2网格划分拓扑优化只支持plane2和plane82二维单元,以及solid92和solid95三维单元,且只对编号为1的单元有效,因此我们用solid92单元对床身进行网格划分,采用自由网格划分技术,导轨及工作台表面上的单元编号设置为1,其它部分单元设置为2。网格划分的结果如图2.(单元总数:94967,节点总数:149700)第2页共6页第1页共6页编号:时间:2021年x月x日书山有路勤为径,学海无涯苦作舟页码:第2页共6页图2网格模型3.3后处理图3一阶模态振型第3页共6页第2页共6页编号:时间:2021年x月x日书山有路勤为径,学海无涯苦作舟页码:第3页共6页图4二阶模态振型图5三阶模态振型图6四阶模态振型第4页共6页第3页共6页编号:时间:2021年x月x日书山有路勤为径,学海无涯苦作舟页码:第4页共6页图7五阶阶模态振型通过计算数控车床床身的固有频率和振形,来分析床身的动态特性及结构刚度的薄弱环节,其结果可作为对床身结构进行优化设计和结构改进的理论依据。利用ansys12.0软件提供的subspace法对床身的结构进行模态分析,并提取前5阶振形。其固有频率及各阶振型如表1所示。表1床身固有频率及相应振形阶数固有频率/HZ振形1416.13沿z轴摆动2661.88沿y轴上下摆动3780.20沿x轴扭动41207.4沿x平动51223.8沿z轴二弯4拓扑优化分析4.1条件设置(a)体积减小50%(b)拓扑功能选择reciprol(c)拓扑目标选择mfreq(频率)(d)前5阶固有频率一致最小为目标4.2后处理图8是优化后的伪密度云图,不是正真的密度,它是拓扑优化后与优化前材料密度的比值,其大小范围(0,1)。密度越小,说明这部分结构对整体机构影响就越小,可以将这部分材料除去。从图8中发现在床身两端及中间部位,有些结构是可以祛除的。通过ansys单元表功能将密度在0.8~1的单元绘制出来,如图9所示,缺少的单元为可以祛除的材料。表2为拓扑优化前后床身固有频第5页共6页第4页共6页编号:时间:2021年x月x日书山有路勤为径,学海无涯苦作舟页码:第5页共6页率的对比,可以看出,优化后结构的各阶固有频率都得到不同程度的提高,但第四阶固有频率有所减小。图9密度在0.8~1的单元表2拓扑优化后床身的固有频率阶数频率相对优化前的变化率1434.454.4%2713.747.84%3806.723.4%41155.0-4.3%51249.02.06%5结论通过对数控机床床身的模态分析及拓扑优化分析可以发现:(1)拓扑优化后,床身的各阶固有频率都有了一定的提高,第四阶模态除外。这表明优化后...

1、当您付费下载文档后,您只拥有了使用权限,并不意味着购买了版权,文档只能用于自身使用,不得用于其他商业用途(如 [转卖]进行直接盈利或[编辑后售卖]进行间接盈利)。
2、本站所有内容均由合作方或网友上传,本站不对文档的完整性、权威性及其观点立场正确性做任何保证或承诺!文档内容仅供研究参考,付费前请自行鉴别。
3、如文档内容存在违规,或者侵犯商业秘密、侵犯著作权等,请点击“违规举报”。

碎片内容

数控机床拓扑优化分析

您可能关注的文档

精品中小学文档+ 关注
实名认证
内容提供者

精品资料,值得下载

确认删除?
VIP
微信客服
  • 扫码咨询
会员Q群
  • 会员专属群点击这里加入QQ群
客服邮箱
回到顶部