电脑桌面
添加小米粒文库到电脑桌面
安装后可以在桌面快捷访问

城市污水之城市排水系统的体制和组成(教案)VIP免费

城市污水之城市排水系统的体制和组成(教案)_第1页
1/69
城市污水之城市排水系统的体制和组成(教案)_第2页
2/69
城市污水之城市排水系统的体制和组成(教案)_第3页
3/69
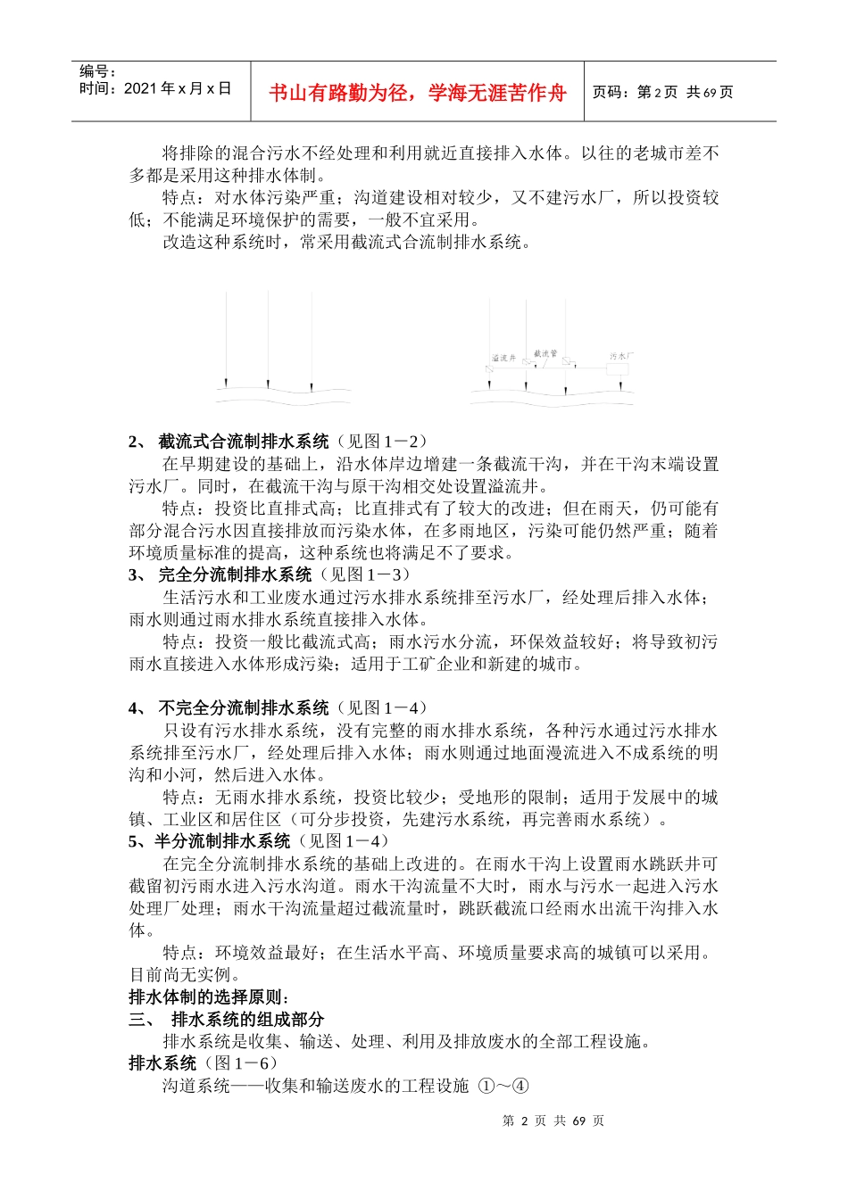
第1页共69页编号:时间:2021年x月x日书山有路勤为径,学海无涯苦作舟页码:第1页共69页第一章排水沟道系统课程学习目标和基本要求:(1)全面掌握和了解城镇排水工程系统规划的基本概念、常识。(2)准确掌握有关城镇排水管网设计的基本原理以及相关的计算方法。第一节城市排水系统的体制和组成排水系统:为了系统地排除和处置各种废水而建设的一整套工程设施。排水体制:污水不同的排出方式所形成的排水系统。一、规划与定线排水沟道系统应根据城市规划和建设情况统一考虑,分期建设。排水沟道系统使用年限长,改建困难,因此,应按远期水量设计,远期的规划年限应与城市的总体规划相协调。排水沟道系统的平面布置,应根据地形、道路建设情况、原有和规划的地下设施,施工条件以及城市污水处理厂的位置等许多因素综合考虑确定。排水沟道的流向与在街道上的位置应与街道的坡度协调、配合。(堵塞溢流)在一般情况下,排水沟道应尽量避免设在车行道下,如不可避免,应充分考虑施工对交通和路面建设的影响。二、排水系统的体制合流制排水系统——将生活污水、工业废水和雨水混合在同一套沟道内排除的系统。分直排式合流制排水系统和截流式合流制排水系统两种。分流制排水系统——将污水和雨水分别在两套或两套以上各自独立的沟道内排除的系统。分完全分流制排水系统、不完全分流制排水系统和半分流制排水系统。1、直排式合流制排水系统(见图1-1)河流第2页共69页第1页共69页编号:时间:2021年x月x日书山有路勤为径,学海无涯苦作舟页码:第2页共69页将排除的混合污水不经处理和利用就近直接排入水体。以往的老城市差不多都是采用这种排水体制。特点:对水体污染严重;沟道建设相对较少,又不建污水厂,所以投资较低;不能满足环境保护的需要,一般不宜采用。改造这种系统时,常采用截流式合流制排水系统。2、截流式合流制排水系统(见图1-2)在早期建设的基础上,沿水体岸边增建一条截流干沟,并在干沟末端设置污水厂。同时,在截流干沟与原干沟相交处设置溢流井。特点:投资比直排式高;比直排式有了较大的改进;但在雨天,仍可能有部分混合污水因直接排放而污染水体,在多雨地区,污染可能仍然严重;随着环境质量标准的提高,这种系统也将满足不了要求。3、完全分流制排水系统(见图1-3)生活污水和工业废水通过污水排水系统排至污水厂,经处理后排入水体;雨水则通过雨水排水系统直接排入水体。特点:投资一般比截流式高;雨水污水分流,环保效益较好;将导致初污雨水直接进入水体形成污染;适用于工矿企业和新建的城市。4、不完全分流制排水系统(见图1-4)只设有污水排水系统,没有完整的雨水排水系统,各种污水通过污水排水系统排至污水厂,经处理后排入水体;雨水则通过地面漫流进入不成系统的明沟和小河,然后进入水体。特点:无雨水排水系统,投资比较少;受地形的限制;适用于发展中的城镇、工业区和居住区(可分步投资,先建污水系统,再完善雨水系统)。5、半分流制排水系统(见图1-4)在完全分流制排水系统的基础上改进的。在雨水干沟上设置雨水跳跃井可截留初污雨水进入污水沟道。雨水干沟流量不大时,雨水与污水一起进入污水处理厂处理;雨水干沟流量超过截流量时,跳跃截流口经雨水出流干沟排入水体。特点:环境效益最好;在生活水平高、环境质量要求高的城镇可以采用。目前尚无实例。排水体制的选择原则:三、排水系统的组成部分排水系统是收集、输送、处理、利用及排放废水的全部工程设施。排水系统(图1-6)沟道系统——收集和输送废水的工程设施①~④第3页共69页第2页共69页编号:时间:2021年x月x日书山有路勤为径,学海无涯苦作舟页码:第3页共69页污水厂——改善水质和回收利用污水的工程设施⑤~⑾出水口——废水排入水体的工程设施⑿~⒀(一)城市污水系统城市污水系统的作用是收集住宅和公共建筑的污水并输送至污水厂,由五部分组成。1、房屋污水管道系统——联结室内用水设备和室外沟道,以排除用过的水。(见教材)。污、废水在排水管系中的流动并不是一相流,而是呈现复杂的气水两相流。水封高度——存水弯中存有的水柱的高度。水封层越厚,防止...

1、当您付费下载文档后,您只拥有了使用权限,并不意味着购买了版权,文档只能用于自身使用,不得用于其他商业用途(如 [转卖]进行直接盈利或[编辑后售卖]进行间接盈利)。
2、本站所有内容均由合作方或网友上传,本站不对文档的完整性、权威性及其观点立场正确性做任何保证或承诺!文档内容仅供研究参考,付费前请自行鉴别。
3、如文档内容存在违规,或者侵犯商业秘密、侵犯著作权等,请点击“违规举报”。

碎片内容

城市污水之城市排水系统的体制和组成(教案)

您可能关注的文档

确认删除?
VIP
微信客服
  • 扫码咨询
会员Q群
  • 会员专属群点击这里加入QQ群
客服邮箱
回到顶部