电脑桌面
添加小米粒文库到电脑桌面
安装后可以在桌面快捷访问

水电煤气管理系统VIP专享VIP免费

水电煤气管理系统_第1页
1/52
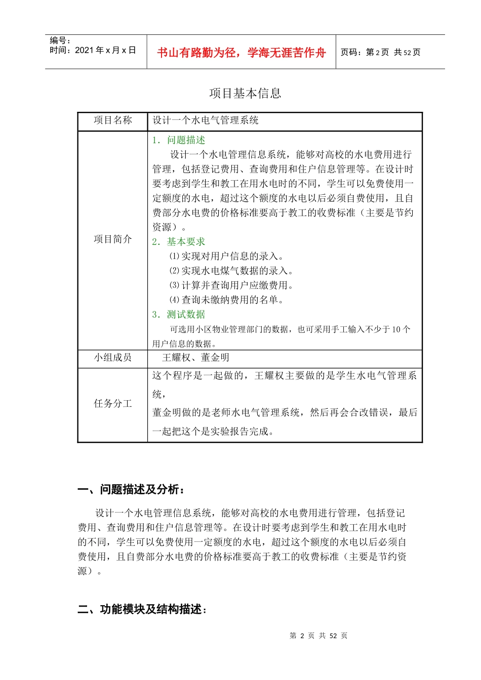
水电煤气管理系统_第2页
2/52
水电煤气管理系统_第3页
3/52
面向对象程序设计课外实践报告项目名称:水电气管理系统所在班级:计算机科技与技术小组成员:王耀权、董金明指导教师:葛文英起止时间:2014.11.25——2015.12.20第2页共52页编号:时间:2021年x月x日书山有路勤为径,学海无涯苦作舟页码:第2页共52页项目基本信息项目名称设计一个水电气管理系统项目简介1.问题描述设计一个水电管理信息系统,能够对高校的水电费用进行管理,包括登记费用、查询费用和住户信息管理等。在设计时要考虑到学生和教工在用水电时的不同,学生可以免费使用一定额度的水电,超过这个额度的水电以后必须自费使用,且自费部分水电费的价格标准要高于教工的收费标准(主要是节约资源)。2.基本要求⑴实现对用户信息的录入。⑵实现水电煤气数据的录入。⑶计算并查询用户应缴费用。⑷查询未缴纳费用的名单。3.测试数据可选用小区物业管理部门的数据,也可采用手工输入不少于10个用户信息的数据。小组成员王耀权、董金明任务分工这个程序是一起做的,王耀权主要做的是学生水电气管理系统,董金明做的是老师水电气管理系统,然后再会合改错误,最后一起把这个是实验报告完成。一、问题描述及分析:设计一个水电管理信息系统,能够对高校的水电费用进行管理,包括登记费用、查询费用和住户信息管理等。在设计时要考虑到学生和教工在用水电时的不同,学生可以免费使用一定额度的水电,超过这个额度的水电以后必须自费使用,且自费部分水电费的价格标准要高于教工的收费标准(主要是节约资源)。二、功能模块及结构描述:第3页共52页第2页共52页编号:时间:2021年x月x日书山有路勤为径,学海无涯苦作舟页码:第3页共52页功能模块:1.在主函数中通过分支选择可以跳转不同的功能选项进而实现2.在显示主菜单函数中,我们通过设计友好界面来与用户进行交互。在“请选择相应功能(1-3):”中使用者输入非1-3数字或其他字符时,系统提示结束然后从新开始。3.进入学生管理系统菜单或者老师管理系统菜单会出现相应功能(1-6):分别对应的有交费功能、查询一个功能、、查询全部功能、增加功能、删除功能。学生的查询功能分别为学号和姓名,老师的查询功能为编号和姓名,也可以查询到是否缴费,如未交费就会分别显示水费、电费、煤气费、费用并显示总费用。4.交费时它会显示费用多少,实际交了多少钱,如果钱交多了显示应找零多少。结构描述:1.首先建立了Feebz类,用于初始化身份证号码、姓名、用水电、煤气量,又定义了缴费函数Get(),用在有人缴费的函数体中,从键盘输入缴的费用,一开始我们在Get(),中没有对缴的费用进行累加,在查询信息时现实的应缴费用不正确,经过我们的努力,检查出错误并加以改正,让程序更加完善。2.用Feebz类派生出StuMan和|TeaMan类,其中有计算应该缴的费用,StuMan类比TeaMan类多了免费。3.在保存文件的处理中,需考虑到“查询失败”和“重新输入”等诸多内容第4页共52页第3页共52页水电气管理系统选操作对象退出系统教师学生选择操作对象缴纳水电气费查询一个学生水电气用量查询所有学生交费情况增加学生信息删除学生信息退出系统缴纳水电气费查询一个教师的水电用量查询所有教师缴费情况增加教师信息删除教师信息退出系统编号:时间:2021年x月x日书山有路勤为径,学海无涯苦作舟页码:第4页共52页三、主要流程描述:流程图:选择操作对象第5页共52页第4页共52页编号:时间:2021年x月x日书山有路勤为径,学海无涯苦作舟页码:第5页共52页四、使用说明:程序运行后,进入界面:第6页共52页第5页共52页编号:时间:2021年x月x日书山有路勤为径,学海无涯苦作舟页码:第6页共52页第7页共52页第6页共52页编号:时间:2021年x月x日书山有路勤为径,学海无涯苦作舟页码:第7页共52页第8页共52页第7页共52页编号:时间:2021年x月x日书山有路勤为径,学海无涯苦作舟页码:第8页共52页第9页共52页第8页共52页编号:时间:2021年x月x日书山有路勤为径,学海无涯苦作舟页码:第9页共52页第10页共52页第9页共52页编号:时间:2021年x月x日书山有路勤为径,学海无涯苦作舟页码:第10页共52页第11页共52页第10页共52页编号:时间:2021年x月x日书山...

1、当您付费下载文档后,您只拥有了使用权限,并不意味着购买了版权,文档只能用于自身使用,不得用于其他商业用途(如 [转卖]进行直接盈利或[编辑后售卖]进行间接盈利)。
2、本站所有内容均由合作方或网友上传,本站不对文档的完整性、权威性及其观点立场正确性做任何保证或承诺!文档内容仅供研究参考,付费前请自行鉴别。
3、如文档内容存在违规,或者侵犯商业秘密、侵犯著作权等,请点击“违规举报”。

碎片内容

水电煤气管理系统

确认删除?
VIP
微信客服
  • 扫码咨询
会员Q群
  • 会员专属群点击这里加入QQ群
客服邮箱
回到顶部