电脑桌面
添加小米粒文库到电脑桌面
安装后可以在桌面快捷访问

某某物业公司各岗位说明书VIP免费

某某物业公司各岗位说明书_第1页
1/54
某某物业公司各岗位说明书_第2页
2/54
某某物业公司各岗位说明书_第3页
3/54
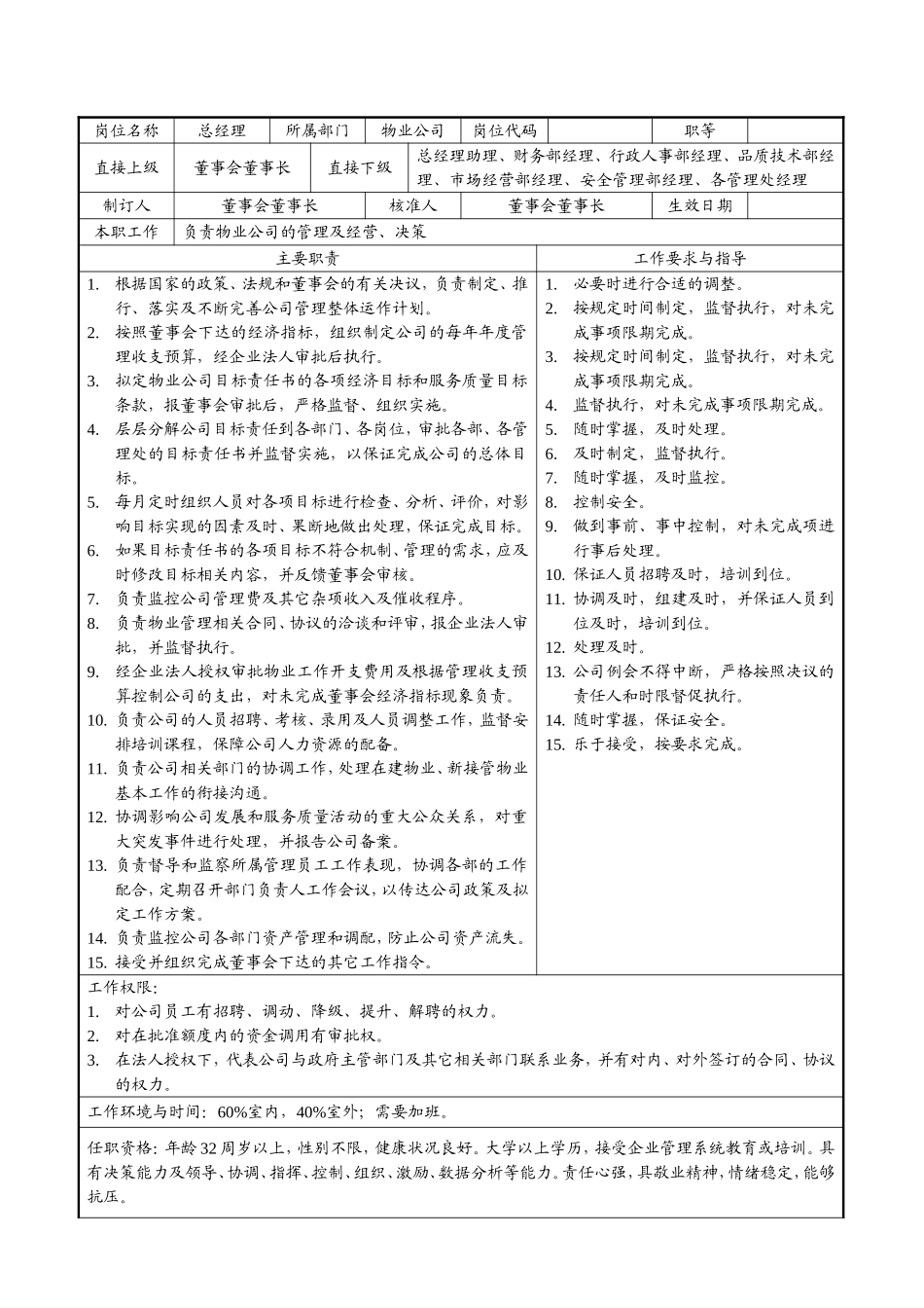
保利华强物业岗位说明书(12/8/2024制)岗位说明书岗位名称总经理所属部门物业公司岗位代码职等直接上级董事会董事长直接下级总经理助理、财务部经理、行政人事部经理、品质技术部经理、市场经营部经理、安全管理部经理、各管理处经理制订人董事会董事长核准人董事会董事长生效日期本职工作负责物业公司的管理及经营、决策主要职责工作要求与指导1.根据国家的政策、法规和董事会的有关决议,负责制定、推行、落实及不断完善公司管理整体运作计划。2.按照董事会下达的经济指标,组织制定公司的每年年度管理收支预算,经企业法人审批后执行。3.拟定物业公司目标责任书的各项经济目标和服务质量目标条款,报董事会审批后,严格监督、组织实施。4.层层分解公司目标责任到各部门、各岗位,审批各部、各管理处的目标责任书并监督实施,以保证完成公司的总体目标。5.每月定时组织人员对各项目标进行检查、分析、评价,对影响目标实现的因素及时、果断地做出处理,保证完成目标。6.如果目标责任书的各项目标不符合机制、管理的需求,应及时修改目标相关内容,并反馈董事会审核。7.负责监控公司管理费及其它杂项收入及催收程序。8.负责物业管理相关合同、协议的洽谈和评审,报企业法人审批,并监督执行。9.经企业法人授权审批物业工作开支费用及根据管理收支预算控制公司的支出,对未完成董事会经济指标现象负责。10.负责公司的人员招聘、考核、录用及人员调整工作,监督安排培训课程,保障公司人力资源的配备。11.负责公司相关部门的协调工作,处理在建物业、新接管物业基本工作的衔接沟通。12.协调影响公司发展和服务质量活动的重大公众关系,对重大突发事件进行处理,并报告公司备案。13.负责督导和监察所属管理员工工作表现,协调各部的工作配合,定期召开部门负责人工作会议,以传达公司政策及拟定工作方案。14.负责监控公司各部门资产管理和调配,防止公司资产流失。15.接受并组织完成董事会下达的其它工作指令。1.必要时进行合适的调整。2.按规定时间制定,监督执行,对未完成事项限期完成。3.按规定时间制定,监督执行,对未完成事项限期完成。4.监督执行,对未完成事项限期完成。5.随时掌握,及时处理。6.及时制定,监督执行。7.随时掌握,及时监控。8.控制安全。9.做到事前、事中控制,对未完成项进行事后处理。10.保证人员招聘及时,培训到位。11.协调及时,组建及时,并保证人员到位及时,培训到位。12.处理及时。13.公司例会不得中断,严格按照决议的责任人和时限督促执行。14.随时掌握,保证安全。15.乐于接受,按要求完成。工作权限:1.对公司员工有招聘、调动、降级、提升、解聘的权力。2.对在批准额度内的资金调用有审批权。3.在法人授权下,代表公司与政府主管部门及其它相关部门联系业务,并有对内、对外签订的合同、协议的权力。工作环境与时间:60%室内,40%室外;需要加班。任职资格:年龄32周岁以上,性别不限,健康状况良好。大学以上学历,接受企业管理系统教育或培训。具有决策能力及领导、协调、指挥、控制、组织、激励、数据分析等能力。责任心强,具敬业精神,情绪稳定,能够抗压。职业生涯规划:物业公司董事岗位说明书岗位名称总经理助理所属部门物业公司岗位代码职等直接上级物业公司总经理直接下级财务部经理、行政人事部经理、品质技术部经理、市场经营部经理、安全管理部经理、各管理处经理制订人物业公司总经理核准人物业公司总经理生效日期本职工作负责物业公司的日常管理及经营主要职责工作要求与指导1.在公司总经理领导下,对公司总经理交办的工作负责落实、督办、检查、汇报,对公司总经理负责。2.对公司各部门工作进行合理分工,并按照分工做好指导、协调、督促工作。3.搞好公司各部门的调查研究,协助总经理处理公司的日常事务,并为公司物业管理工作的发展出谋划策。4.组织各部门、管理处编制年度目标管理责任书,报总经理审批。5.协助总经理处理公司经营管理的组织协调和平衡工作,督导公司各部门完成预算目标。6.根据分管部门和各管理处工作需要,提出人员调整建议,提交总经理批准。7.负责新建物业小区、大厦的接管及管理处的筹办工作。8.负...

1、当您付费下载文档后,您只拥有了使用权限,并不意味着购买了版权,文档只能用于自身使用,不得用于其他商业用途(如 [转卖]进行直接盈利或[编辑后售卖]进行间接盈利)。
2、本站所有内容均由合作方或网友上传,本站不对文档的完整性、权威性及其观点立场正确性做任何保证或承诺!文档内容仅供研究参考,付费前请自行鉴别。
3、如文档内容存在违规,或者侵犯商业秘密、侵犯著作权等,请点击“违规举报”。

碎片内容

某某物业公司各岗位说明书

确认删除?
VIP
微信客服
  • 扫码咨询
会员Q群
  • 会员专属群点击这里加入QQ群
客服邮箱
回到顶部