电脑桌面
添加小米粒文库到电脑桌面
安装后可以在桌面快捷访问

房屋装饰工程施工工艺标准概述VIP免费

房屋装饰工程施工工艺标准概述_第1页
1/16
房屋装饰工程施工工艺标准概述_第2页
2/16
房屋装饰工程施工工艺标准概述_第3页
3/16
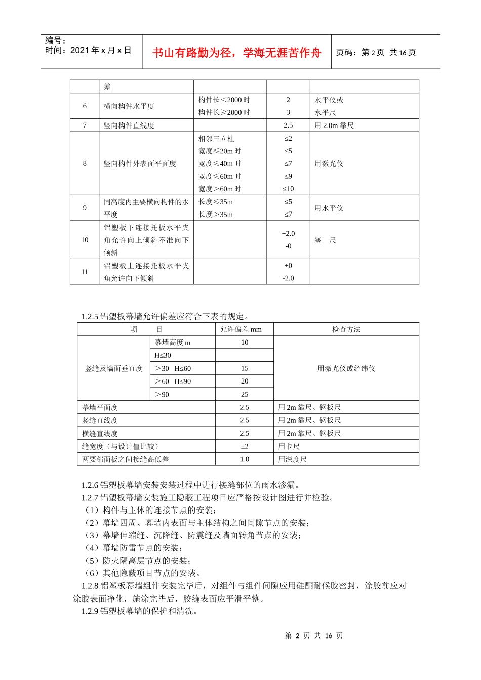
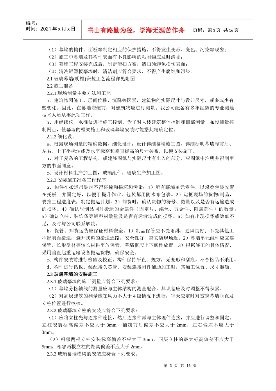
第1页共16页编号:时间:2021年x月x日书山有路勤为径,学海无涯苦作舟页码:第1页共16页第一部分幕墙工程1.2铝塑板幕墙的安装1.2.1铝塑板幕墙立柱的安装应符合下列要求:(1)应将立柱先与连接件连接,然后连接件再与主体预埋件连接,并应进行调整和固定。立柱安装标高偏差不应大于3mm,轴线前后偏差不应大于2mm,左右偏差不应大于3mm。(2)相邻两根立柱安装标高偏差不应大于3mm,同层立柱的最大标高偏差不应大于5mm,相邻两根立柱的距离偏差不应大于2mm。1.2.2铝塑板幕墙横梁的安装应符合下列要求:(1)应将横梁两端的连接件及垫片安装在立柱的预定位置,并应安装牢固,其接缝应严密;(2)相邻两根横梁的水平标高偏差不应大于1mm。同层标高偏差:当一幅墙宽度小于或等于35m时,不应大于5mm;当一幅幕墙宽度大于35m时,不应大于7mm。1.2.3铝塑板幕墙构件安装应符合下列要求:(1)应横、竖连接构件进行检查、测量、调整;(2)构件安装时左右、上下的偏差不应大于1.5mm;(3)空缝安装时,必须有防水措施,并应有按设计要求的排水孔;(4)填充硅酮耐候胶时,铝塑板缝的宽度、厚度应按设计计算的技术参数进行施工。1.2.4铝塑板幕墙的竖向构件和横向构件的组装允许偏差应符合下表的规定。序号项目尺寸范围允许偏差检查方法1相邻两竖向构件间距尺寸(固定端头)±2.0用钢卷尺两块相邻的铝板20m以下20m以下±1.5±2.0用靠尺2相邻两横向构件间距尺寸间距<2000时间距≥2000时±1.5±2.0用钢卷尺3分格对角线差对角线长<2000时对角线长≥2000时3.03.5有钢卷尺或伸缩尺4竖向构件垂直度高度≤30m时高度≤60m时高度≤90m时高度>90m时10152025用经纬仪或激光仪5相邻两横向构件的水平标高2有钢板尺或水平仪第2页共16页第1页共16页编号:时间:2021年x月x日书山有路勤为径,学海无涯苦作舟页码:第2页共16页差6横向构件水平度构件长<2000时构件长≥2000时23水平仪或水平尺7竖向构件直线度2.5用2.0m靠尺8竖向构件外表面平面度相邻三立柱宽度≤20m时宽度≤40m时宽度≤60m时宽度>60m时≤2≤5≤7≤9≤10用激光仪9同高度内主要横向构件的水平度长度≤35m长度>35m≤5≤7用水平仪10铝塑板下连接托板水平夹角允许向上倾斜不准向下倾斜+2.0-0塞尺11铝塑板上连接托板水平夹角允许向下倾斜+0-2.01.2.5铝塑板幕墙允许偏差应符合下表的规定。项目允许偏差mm检查方法竖缝及墙面垂直度幕墙高度m10用激光仪或经纬仪H≤30>30H≤6015>60H≤9020>9025幕墙平面度2.5用2m靠尺、钢板尺竖缝直线度2.5用2m靠尺、钢板尺横缝直线度2.5用2m靠尺、钢板尺缝宽度(与设计值比较)±2用卡尺两要邻面板之间接缝高低差1.0用深度尺1.2.6铝塑板幕墙安装安装过程中进行接缝部位的雨水渗漏。1.2.7铝塑板幕墙安装施工隐蔽工程项目应严格按设计图进行并检验。(1)构件与主体的连接节点的安装;(2)幕墙四周、幕墙内表面与主体结构之间间隙节点的安装;(3)幕墙伸缩缝、沉降缝、防震缝及墙面转角节点的安装;(4)幕墙防雷节点的安装;(5)防火隔离层节点的安装;(6)其他隐蔽项目节点的安装。1.2.8铝塑板幕墙组件安装完毕后,对组件与组件间隙应用硅酮耐候胶密封,涂胶前应对涂胶表面净化,施涂完毕后,胶缝表面应平滑平整。1.2.9铝塑板幕墙的保护和清洗。第3页共16页第2页共16页编号:时间:2021年x月x日书山有路勤为径,学海无涯苦作舟页码:第3页共16页(1)幕墙的构件、面板等制定相应的保护措施。不得发生变形、变色、污染等现象;(2)施工中幕墙及其构件表面有不良影响的粘附物应及时清除;(3)幕墙工程安装完成后,制定清扫方案,清扫须避免损伤表面;(4)清洗铝塑板幕墙时,清洁剂应符合要求,不得产生腐蚀和污染。2.1玻璃幕墙(明框)安装工艺流程详见附图2.2施工准备2.2.1现场测量主要方法和工艺a、建筑物因施工、层间位移、沉降等因素,建筑物的实际尺寸与设计尺寸,或多或少有些变化。因此,在幕墙安装前,对建筑物应进行测量。我公司配备有多年经验的专业测绘技术人员从事此项工作。b、用经纬仪、水准仪进行施工控制。为了对大楼建筑整体控制和细部测量,布设测量控制网点,使幕墙的框架施工和玻璃幕墙安...

1、当您付费下载文档后,您只拥有了使用权限,并不意味着购买了版权,文档只能用于自身使用,不得用于其他商业用途(如 [转卖]进行直接盈利或[编辑后售卖]进行间接盈利)。
2、本站所有内容均由合作方或网友上传,本站不对文档的完整性、权威性及其观点立场正确性做任何保证或承诺!文档内容仅供研究参考,付费前请自行鉴别。
3、如文档内容存在违规,或者侵犯商业秘密、侵犯著作权等,请点击“违规举报”。

碎片内容

房屋装饰工程施工工艺标准概述

确认删除?
VIP
微信客服
  • 扫码咨询
会员Q群
  • 会员专属群点击这里加入QQ群
客服邮箱
回到顶部