电脑桌面
添加小米粒文库到电脑桌面
安装后可以在桌面快捷访问

房地产策划工作的全步骤VIP免费

房地产策划工作的全步骤_第1页
1/75
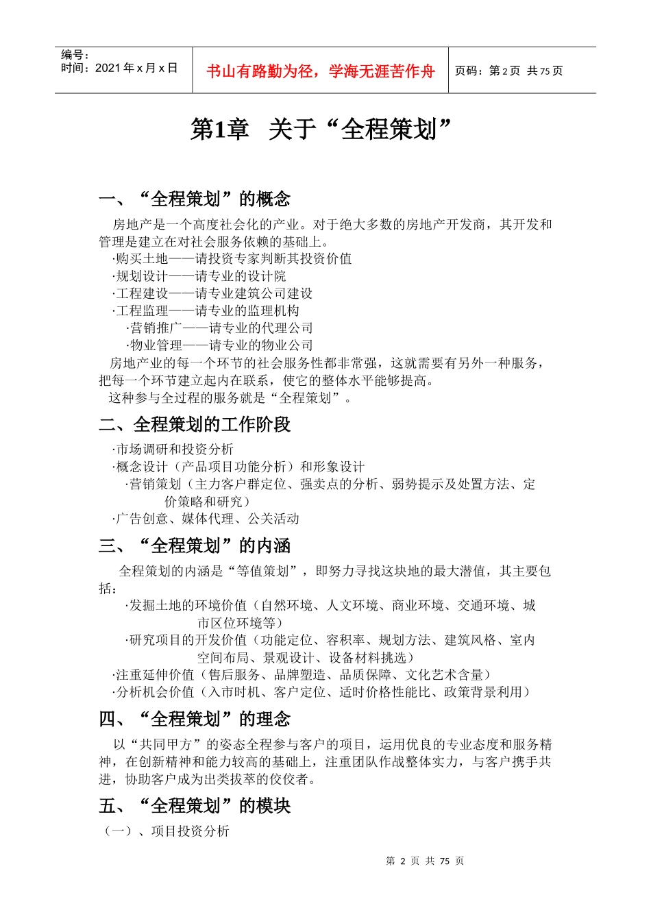
房地产策划工作的全步骤_第2页
2/75
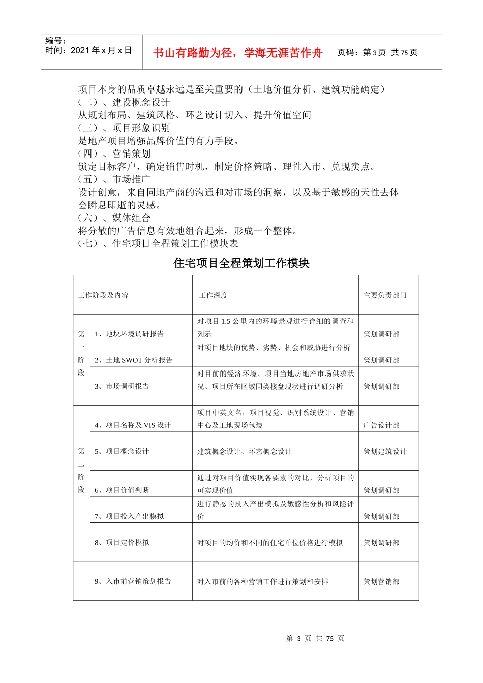
房地产策划工作的全步骤_第3页
3/75
房地产“全程策划”工作报告第2页共75页编号:时间:2021年x月x日书山有路勤为径,学海无涯苦作舟页码:第2页共75页第1章关于“全程策划”一、“全程策划”的概念房地产是一个高度社会化的产业。对于绝大多数的房地产开发商,其开发和管理是建立在对社会服务依赖的基础上。·购买土地——请投资专家判断其投资价值·规划设计——请专业的设计院·工程建设——请专业建筑公司建设·工程监理——请专业的监理机构·营销推广——请专业的代理公司·物业管理——请专业的物业公司房地产业的每一个环节的社会服务性都非常强,这就需要有另外一种服务,把每一个环节建立起内在联系,使它的整体水平能够提高。这种参与全过程的服务就是“全程策划”。二、全程策划的工作阶段·市场调研和投资分析·概念设计(产品项目功能分析)和形象设计·营销策划(主力客户群定位、强卖点的分析、弱势提示及处置方法、定价策略和研究)·广告创意、媒体代理、公关活动三、“全程策划”的内涵全程策划的内涵是“等值策划”,即努力寻找这块地的最大潜值,其主要包括:·发掘土地的环境价值(自然环境、人文环境、商业环境、交通环境、城市区位环境等)·研究项目的开发价值(功能定位、容积率、规划方法、建筑风格、室内空间布局、景观设计、设备材料挑选)·注重延伸价值(售后服务、品牌塑造、品质保障、文化艺术含量)·分析机会价值(入市时机、客户定位、适时价格性能比、政策背景利用)四、“全程策划”的理念以“共同甲方”的姿态全程参与客户的项目,运用优良的专业态度和服务精神,在创新精神和能力较高的基础上,注重团队作战整体实力,与客户携手共进,协助客户成为出类拔萃的佼佼者。五、“全程策划”的模块(一)、项目投资分析第3页共75页第2页共75页编号:时间:2021年x月x日书山有路勤为径,学海无涯苦作舟页码:第3页共75页项目本身的品质卓越永远是至关重要的(土地价值分析、建筑功能确定)(二)、建设概念设计从规划布局、建筑风格、环艺设计切入、提升价值空间(三)、项目形象识别是地产项目增强品牌价值的有力手段。(四)、营销策划锁定目标客户,确定销售时机,制定价格策略、理性入市、兑现卖点。(五)、市场推广设计创意,来自同地产商的沟通和对市场的洞察,以及基于敏感的天性去体会瞬息即逝的灵感。(六)、媒体组合将分散的广告信息有效地组合起来,形成一个整体。(七)、住宅项目全程策划工作模块表住宅项目全程策划工作模块工作阶段及内容工作深度主要负责部门第一阶段1、地块环境调研报告对项目1.5公里内的环境景观进行详细的调查和列示策划调研部2、土地SWOT分析报告对项目地块的优势、劣势、机会和威胁进行分析策划调研部3、市场调研报告对目前的经济环境、项目当地房地产市场供求状况、项目所在区域同类楼盘现状进行调研分析策划调研部第二阶段4、项目名称及VIS设计项目中英文名,项目视觉、识别系统设计、营销中心及工地现场包装广告设计部5、项目概念设计建筑概念设计、环艺概念设计策划建筑设计6、项目价值判断通过对项目价值实现各要素的对比,分析项目的可实现价值策划调研部7、项目投入产出模拟进行静态的投入产出模拟及敏感性分析和风险评价策划调研部8、项目定价模拟对项目的均价和不同的住宅单位价格进行模拟策划调研部9、入市前营销策划报告对入市前的各种营销工作进行策划和安排策划营销部第4页共75页第3页共75页编号:时间:2021年x月x日书山有路勤为径,学海无涯苦作舟页码:第4页共75页第三阶段10、项目销售进度模拟销售节奏的策略性提示策划营销部11、销售法律文件各种须准备的法律文件列示策划营销部12、物业管理概念指引与项目定位相适应的物业管理概念提示策划营销部13、销售人员培训纲要卖点荟萃及销售人员必备质素培训纲要策划营销部第四阶段14、年度创意主题阶段性的广告创意及表现主题广告创意部、设计部15、系列活动策划及广告表现营销活动的实施及广告实施策划营销部、广告创意部、设计部、客户部、服务部第2章调查资讯一、调查的主要内容(一)、与投资项目相关的社会经济环境分析1、政策环境2、金融环境3、产业分布特点4、所有制结...

1、当您付费下载文档后,您只拥有了使用权限,并不意味着购买了版权,文档只能用于自身使用,不得用于其他商业用途(如 [转卖]进行直接盈利或[编辑后售卖]进行间接盈利)。
2、本站所有内容均由合作方或网友上传,本站不对文档的完整性、权威性及其观点立场正确性做任何保证或承诺!文档内容仅供研究参考,付费前请自行鉴别。
3、如文档内容存在违规,或者侵犯商业秘密、侵犯著作权等,请点击“违规举报”。

碎片内容

房地产策划工作的全步骤

确认删除?
VIP
微信客服
  • 扫码咨询
会员Q群
  • 会员专属群点击这里加入QQ群
客服邮箱
回到顶部