电脑桌面
添加小米粒文库到电脑桌面
安装后可以在桌面快捷访问

陇东学院经济学VIP免费

陇东学院经济学_第1页
1/35
陇东学院经济学_第2页
2/35
陇东学院经济学_第3页
3/35
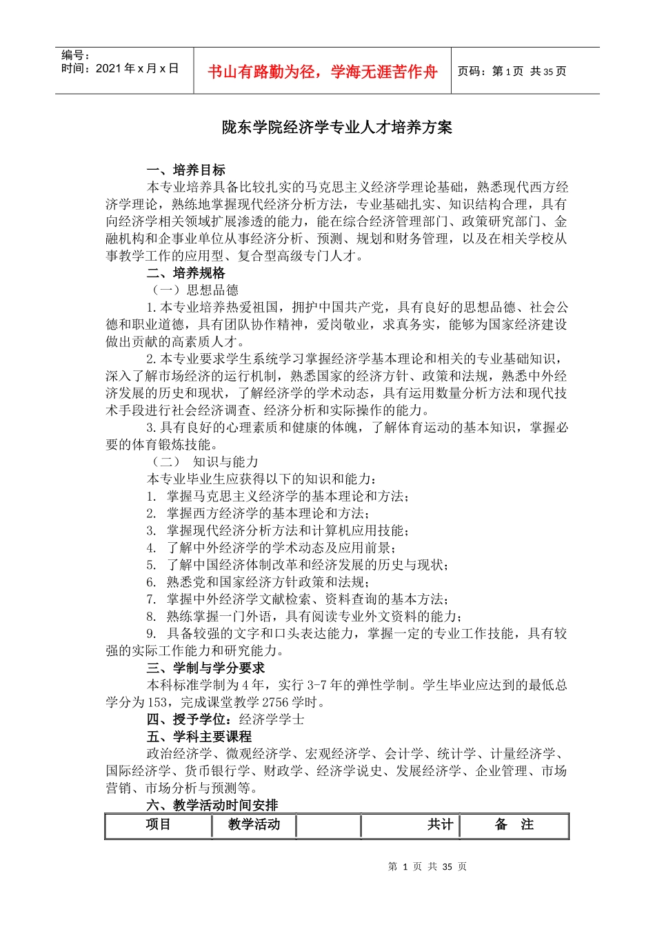
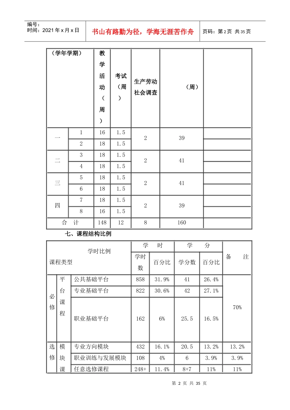
第1页共35页编号:时间:2021年x月x日书山有路勤为径,学海无涯苦作舟页码:第1页共35页陇东学院经济学专业人才培养方案一、培养目标本专业培养具备比较扎实的马克思主义经济学理论基础,熟悉现代西方经济学理论,熟练地掌握现代经济分析方法,专业基础扎实、知识结构合理,具有向经济学相关领域扩展渗透的能力,能在综合经济管理部门、政策研究部门、金融机构和企事业单位从事经济分析、预测、规划和财务管理,以及在相关学校从事教学工作的应用型、复合型高级专门人才。二、培养规格(一)思想品德1.本专业培养热爱祖国,拥护中国共产党,具有良好的思想品德、社会公德和职业道德,具有团队协作精神,爱岗敬业,求真务实,能够为国家经济建设做出贡献的高素质人才。2.本专业要求学生系统学习掌握经济学基本理论和相关的专业基础知识,深入了解市场经济的运行机制,熟悉国家的经济方针、政策和法规,熟悉中外经济发展的历史和现状,了解经济学的学术动态,具有运用数量分析方法和现代技术手段进行社会经济调查、经济分析和实际操作的能力。3.具有良好的心理素质和健康的体魄,了解体育运动的基本知识,掌握必要的体育锻炼技能。(二)知识与能力本专业毕业生应获得以下的知识和能力:1.掌握马克思主义经济学的基本理论和方法;2.掌握西方经济学的基本理论和方法;3.掌握现代经济分析方法和计算机应用技能;4.了解中外经济学的学术动态及应用前景;5.了解中国经济体制改革和经济发展的历史与现状;6.熟悉党和国家经济方针政策和法规;7.掌握中外经济学文献检索、资料查询的基本方法;8.熟练掌握一门外语,具有阅读专业外文资料的能力;9.具备较强的文字和口头表达能力,掌握一定的专业工作技能,具有较强的实际工作能力和研究能力。三、学制与学分要求本科标准学制为4年,实行3-7年的弹性学制。学生毕业应达到的最低总学分为153,完成课堂教学2756学时。四、授予学位:经济学学士五、学科主要课程政治经济学、微观经济学、宏观经济学、会计学、统计学、计量经济学、国际经济学、货币银行学、财政学、经济学说史、发展经济学、企业管理、市场营销、市场分析与预测等。六、教学活动时间安排项目教学活动共计备注第2页共35页第1页共35页编号:时间:2021年x月x日书山有路勤为径,学海无涯苦作舟页码:第2页共35页(学年学期)生产劳动社会调查(周)教学活动(周)考试(周)一1161.52392181.5二3181.52414181.5三5181.52416181.5四7181.52398161.5合计148128160七、课程结构比例学时比例课程类型学时学分备注学时数百分比学分数百分比必修平台课程公共基础平台85831.9%4126.4%70%专业基础平台82230.6%4227.1%职业基础平台1626%25.516.5%选修模块课专业方向模块43216.1%20.513.2%13.2%职业训练与发展模块1084%63.9%3.9%任意选修课程248+11.4%8+711%11%第3页共35页第2页共35页编号:时间:2021年x月x日书山有路勤为径,学海无涯苦作舟页码:第3页共35页程126第二课堂31.9%其中实践教学4026%合计2756100%153100%八、教学计划表课程性质课程类别课程代码课程名称学分学时分配周学时开设学期考核方式备注合计讲课实验实践考查必修课程公共基础平台0000102-9形势与政策236专题辅导开设四年0000101思想道德修养与法律基础35448610000110马克思主义基本原理(政治经济学2363063第4页共35页第3页共35页编号:时间:2021年x月x日书山有路勤为径,学海无涯苦作舟页码:第4页共35页部分不讲)0000146毛泽东思想和中国特色社会主义理论体系概论4108723640000112中国近现代史纲要2363620000113大学英语Ⅰ464641分级教学0000114大学英语Ⅱ4727220000115大学英语Ⅲ4727230000116大学英语Ⅳ4727240000117大学体育Ⅰ132321专项选000大学体1332第5页共35页第4页共35页编号:时间:2021年x月x日书山有路勤为径,学海无涯苦作舟页码:第5页共35页0118育Ⅱ66修0000119大学体育Ⅲ1363630000120大学体育Ⅳ1363640000121国防教育(含军事训练)232161610000151计算机应用基础364323210000149电算会计37236362专业课专业基础平台0332601政治经济学3644618410332602微积分Ⅰ36464410332603线性代数3646431033微观...

1、当您付费下载文档后,您只拥有了使用权限,并不意味着购买了版权,文档只能用于自身使用,不得用于其他商业用途(如 [转卖]进行直接盈利或[编辑后售卖]进行间接盈利)。
2、本站所有内容均由合作方或网友上传,本站不对文档的完整性、权威性及其观点立场正确性做任何保证或承诺!文档内容仅供研究参考,付费前请自行鉴别。
3、如文档内容存在违规,或者侵犯商业秘密、侵犯著作权等,请点击“违规举报”。

碎片内容

陇东学院经济学

您可能关注的文档

确认删除?
VIP
微信客服
  • 扫码咨询
会员Q群
  • 会员专属群点击这里加入QQ群
客服邮箱
回到顶部