电脑桌面
添加小米粒文库到电脑桌面
安装后可以在桌面快捷访问

第二章 会计要素VIP免费

第二章 会计要素_第1页
1/11
第二章 会计要素_第2页
2/11
第二章 会计要素_第3页
3/11
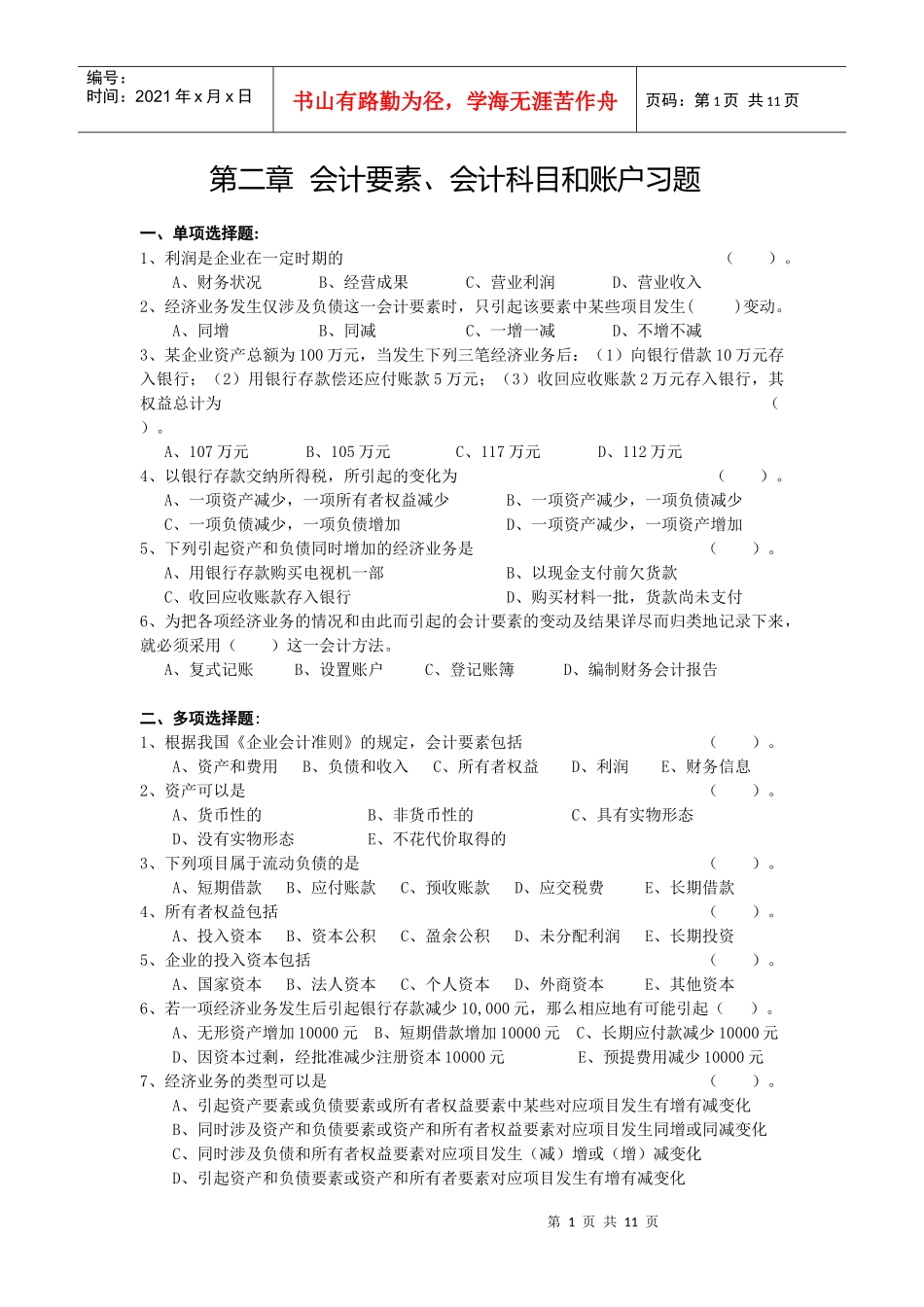
第1页共11页编号:时间:2021年x月x日书山有路勤为径,学海无涯苦作舟页码:第1页共11页第二章会计要素、会计科目和账户习题一、单项选择题:1、利润是企业在一定时期的()。A、财务状况B、经营成果C、营业利润D、营业收入2、经济业务发生仅涉及负债这一会计要素时,只引起该要素中某些项目发生()变动。A、同增B、同减C、一增一减D、不增不减3、某企业资产总额为100万元,当发生下列三笔经济业务后:(1)向银行借款10万元存入银行;(2)用银行存款偿还应付账款5万元;(3)收回应收账款2万元存入银行,其权益总计为()。A、107万元B、105万元C、117万元D、112万元4、以银行存款交纳所得税,所引起的变化为()。A、一项资产减少,一项所有者权益减少B、一项资产减少,一项负债减少C、一项负债减少,一项负债增加D、一项资产减少,一项资产增加5、下列引起资产和负债同时增加的经济业务是()。A、用银行存款购买电视机一部B、以现金支付前欠货款C、收回应收账款存入银行D、购买材料一批,货款尚未支付6、为把各项经济业务的情况和由此而引起的会计要素的变动及结果详尽而归类地记录下来,就必须采用()这一会计方法。A、复式记账B、设置账户C、登记账簿D、编制财务会计报告二、多项选择题:1、根据我国《企业会计准则》的规定,会计要素包括()。A、资产和费用B、负债和收入C、所有者权益D、利润E、财务信息2、资产可以是()。A、货币性的B、非货币性的C、具有实物形态D、没有实物形态E、不花代价取得的3、下列项目属于流动负债的是()。A、短期借款B、应付账款C、预收账款D、应交税费E、长期借款4、所有者权益包括()。A、投入资本B、资本公积C、盈余公积D、未分配利润E、长期投资5、企业的投入资本包括()。A、国家资本B、法人资本C、个人资本D、外商资本E、其他资本6、若一项经济业务发生后引起银行存款减少10,000元,那么相应地有可能引起()。A、无形资产增加10000元B、短期借款增加10000元C、长期应付款减少10000元D、因资本过剩,经批准减少注册资本10000元E、预提费用减少10000元7、经济业务的类型可以是()。A、引起资产要素或负债要素或所有者权益要素中某些对应项目发生有增有减变化B、同时涉及资产和负债要素或资产和所有者权益要素对应项目发生同增或同减变化C、同时涉及负债和所有者权益要素对应项目发生(减)增或(增)减变化D、引起资产和负债要素或资产和所有者要素对应项目发生有增有减变化第2页共11页第1页共11页编号:时间:2021年x月x日书山有路勤为径,学海无涯苦作舟页码:第2页共11页E、同时涉及收入和负债要素对应项目发生同增或同减变化8、下列经济业务中,会引起会计恒等式两边同时发生增减变动的有()。A、用银行存款偿还前欠应付账款B、购进机器设备,款项暂欠C、从银行提取现金D、向银行取得借款,存入银行E、投资人以一项专利权投资企业9、下列项目中,属于会计科目的有()。A、厂房、机器B、在产品C、运输设备D、固定资产E、产成品10、每一个账户都可以登记的金额要素为()。A、期初余额B、期末余额C、本期借方发生额D、本期贷方发生额E、增加方和减少方三、判断题:1、预收账款是资产,预付账款是负债。()2、资产包括固定资产和流动资产两部分。()3、工业企业所设的会计科目有“固定资产”和“货币资金”。()4、资产和权益在数量上始终是相等的。()5、所有账户都是依据会计科目开设的。()6、所有账户都分为左右两方,左边是增加方,右方是减少方。()7、无形资产是指没有实物形态的资产。()8、总账和明细账除用货币计量外,必要时均可采用实物计量。()9、对所有总分类科目设置明细分类科目是符合管理的需要。()10、按照是否构成产品成本,费用可划分为制造费用和期间费用。()四、综合题:(一)温州市茶山有限公司2009年2月份月内收支情况如下:1、本月销货收入690,000元,已销货的进价成本为600,000元;2、支付房租3,000元,办公用品500元,煤气、电、水费1,500元,工资28,000元;3、支付运杂费600元、包装费500元;4、支付职工医药费6,000元、差旅费3,000元。计算该公司本月利润额。(二)温州市茶山有限公司200...

1、当您付费下载文档后,您只拥有了使用权限,并不意味着购买了版权,文档只能用于自身使用,不得用于其他商业用途(如 [转卖]进行直接盈利或[编辑后售卖]进行间接盈利)。
2、本站所有内容均由合作方或网友上传,本站不对文档的完整性、权威性及其观点立场正确性做任何保证或承诺!文档内容仅供研究参考,付费前请自行鉴别。
3、如文档内容存在违规,或者侵犯商业秘密、侵犯著作权等,请点击“违规举报”。

碎片内容

第二章 会计要素

教育精品店+ 关注
实名认证
内容提供者

优良的服务

确认删除?
VIP
微信客服
  • 扫码咨询
会员Q群
  • 会员专属群点击这里加入QQ群
客服邮箱
回到顶部