电脑桌面
添加小米粒文库到电脑桌面
安装后可以在桌面快捷访问

一级市政实务简单记忆关键词VIP免费

一级市政实务简单记忆关键词_第1页
1/7
一级市政实务简单记忆关键词_第2页
2/7
一级市政实务简单记忆关键词_第3页
3/7
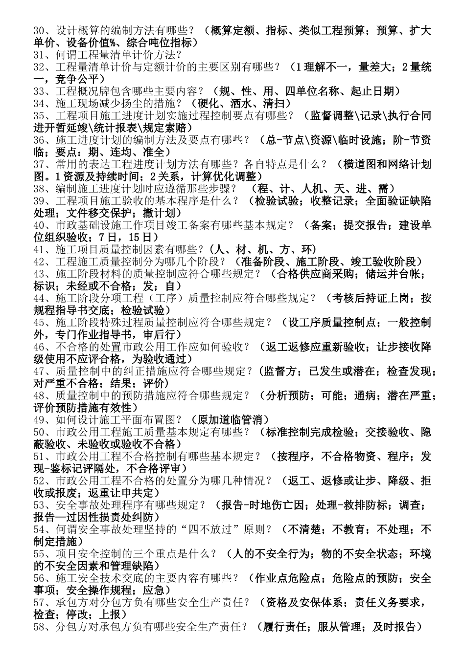
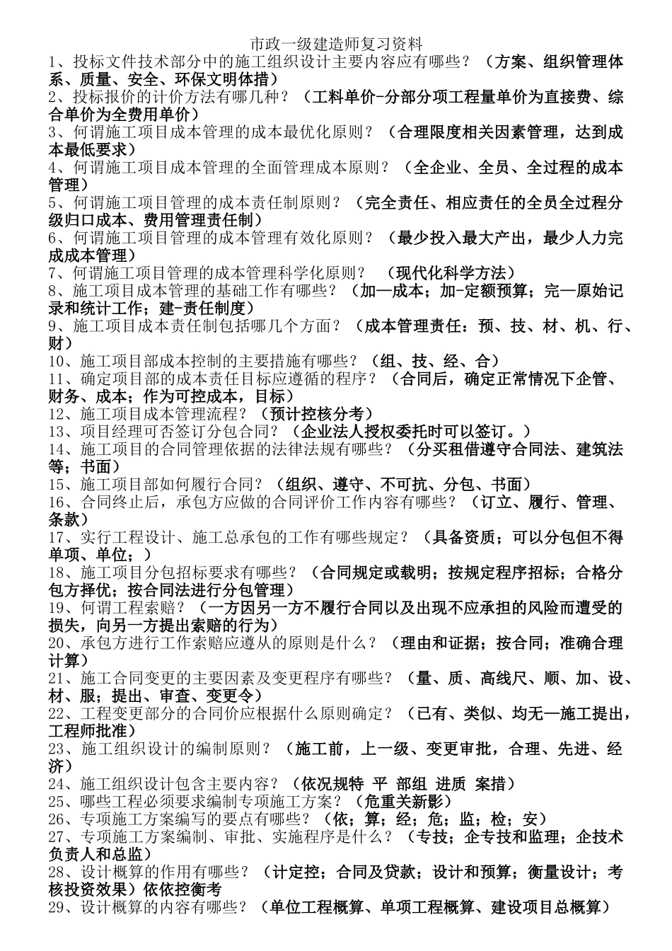
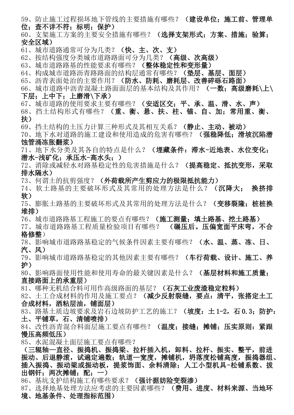
市政一级建造师复习资料1、投标文件技术部分中的施工组织设计主要内容应有哪些?(方案、组织管理体系、质量、安全、环保文明体措)2、投标报价的计价方法有哪几种?(工料单价-分部分项工程量单价为直接费、综合单价为全费用单价)3、何谓施工项目成本管理的成本最优化原则?(合理限度相关因素管理,达到成本最低要求)4、何谓施工项目成本管理的全面管理成本原则?(全企业、全员、全过程的成本管理)5、何谓施工项目管理的成本责任制原则?(完全责任、相应责任的全员全过程分级归口成本、费用管理责任制)6、何谓施工项目管理的成本管理有效化原则?(最少投入最大产出,最少人力完成成本管理)7、何谓施工项目管理的成本管理科学化原则?(现代化科学方法)8、施工项目成本管理的基础工作有哪些?(加—成本;加-定额预算;完—原始记录和统计工作;建-责任制度)9、施工项目成本责任制包括哪几个方面?(成本管理责任:预、技、材、机、行、财)10、施工项目部成本控制的主要措施有哪些?(组、技、经、合)11、确定项目部的成本责任目标应遵循的程序?(合同后,确定正常情况下企管、财务、成本;作为可控成本,目标)12、施工项目成本管理流程?(预计控核分考)13、项目经理可否签订分包合同?(企业法人授权委托时可以签订。)14、施工项目的合同管理依据的法律法规有哪些?(分买租借遵守合同法、建筑法等;书面)15、施工项目部如何履行合同?(组织、遵守、不可抗、分包、书面)16、合同终止后,承包方应做的合同评价工作内容有哪些?(订立、履行、管理、条款)17、实行工程设计、施工总承包的工作有哪些规定?(具备资质;可以分包但不得单项、单位;)18、施工项目分包招标要求有哪些?(合同规定或载明;按规定程序招标;合格分包方择优;按合同法进行分包管理)19、何谓工程索赔?(一方因另一方不履行合同以及出现不应承担的风险而遭受的损失,向另一方提出索赔的行为)20、承包方进行工作索赔应遵从的原则是什么?(理由和证据;按合同;准确合理计算)21、施工合同变更的主要因素及变更程序有哪些?(量、质、高线尺、顺、加、设、材、服;提出、审查、变更令)22、工程变更部分的合同价应根据什么原则确定?(已有、类似、均无—施工提出,工程师批准)23、施工组织设计的编制原则?(施工前,上一级、变更审批,合理、先进、经济)24、施工组织设计包含主要内容?(依况规特平部组进质案措)25、哪些工程必须要求编制专项施工方案?(危重关新影)26、专项施工方案编写的要点有哪些?(依;算;经;危;监;检;安)27、专项施工方案编制、审批、实施程序是什么?(专技;企专技和监理;企技术负责人和总监)28、设计概算的作用有哪些?(计定控;合同及贷款;设计和预算;衡量设计;考核投资效果)依依控衡考29、设计概算的内容有哪些?(单位工程概算、单项工程概算、建设项目总概算)30、设计概算的编制方法有哪些?(概算定额、指标、类似工程预算;预算、扩大单价、设备价值%、综合吨位指标)31、何谓工程量清单计价方法?32、工程量清单计价与定额计价的主要区别有哪些?(1理解不一,量差大;2量统一,竞争公平)33、工程概况牌包含哪些主要内容?(规、性、用、四单位名称、起止日期)34、施工现场减少扬尘的措施?(硬化、洒水、清扫)35、工程项目施工进度计划实施过程控制要点有哪些?(监督调整\记录\执行合同进开暂延竣\统计报表\规定索赔)36、施工进度计划的编制方法及要点有哪些?(总-节点\资源\临时设施;阶-节资临;要点:期、连均、准全)37、常用的表达工程进度计划方法有哪些?各自特点是什么?(横道图和网络计划图。1资源及持续时间;2关系,计算优化调整)38、编制施工进度计划时应遵循那些步骤?(程、计、人机、天、进、需)39、工程项目施工验收的基本程序是什么?(检验试验;收整记录;全面验证缺陷处理;文件移交保护;撤计划)40、市政基础设施工作项目竣工备案有哪些基本规定?(备案;提交报告;建设单位组织验收;7日,15日)41、施工项目质量控制因素有哪些?(人、材、机、方、环)42、工程施工质量控制分为哪几个阶段...

1、当您付费下载文档后,您只拥有了使用权限,并不意味着购买了版权,文档只能用于自身使用,不得用于其他商业用途(如 [转卖]进行直接盈利或[编辑后售卖]进行间接盈利)。
2、本站所有内容均由合作方或网友上传,本站不对文档的完整性、权威性及其观点立场正确性做任何保证或承诺!文档内容仅供研究参考,付费前请自行鉴别。
3、如文档内容存在违规,或者侵犯商业秘密、侵犯著作权等,请点击“违规举报”。

碎片内容

一级市政实务简单记忆关键词

确认删除?
VIP
微信客服
  • 扫码咨询
会员Q群
  • 会员专属群点击这里加入QQ群
客服邮箱
回到顶部