电脑桌面
添加小米粒文库到电脑桌面
安装后可以在桌面快捷访问

纳税人比较难处理的会计涉税事项选录VIP免费

纳税人比较难处理的会计涉税事项选录_第1页
1/12
纳税人比较难处理的会计涉税事项选录_第2页
2/12
纳税人比较难处理的会计涉税事项选录_第3页
3/12
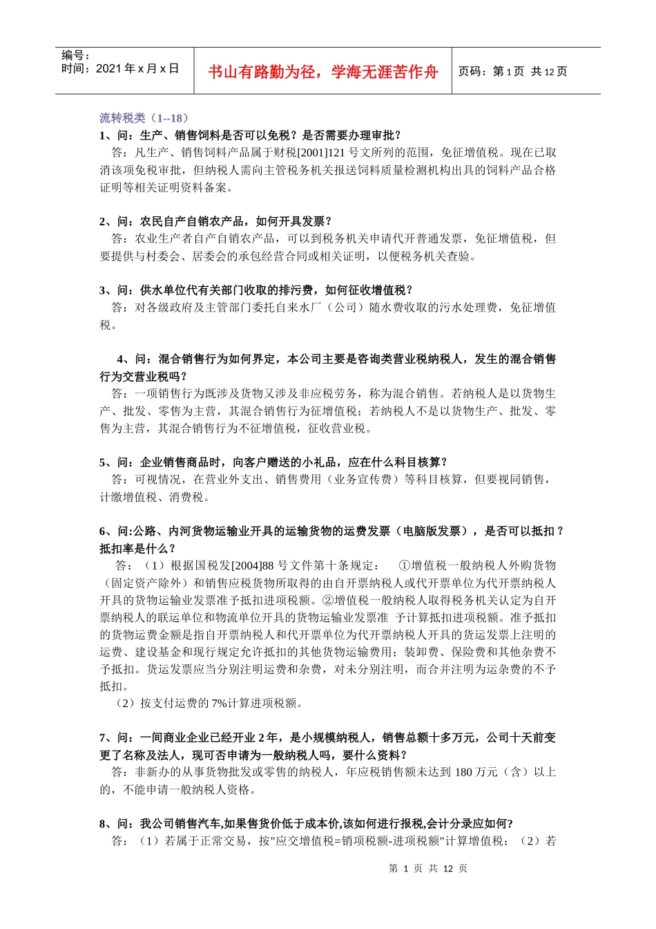
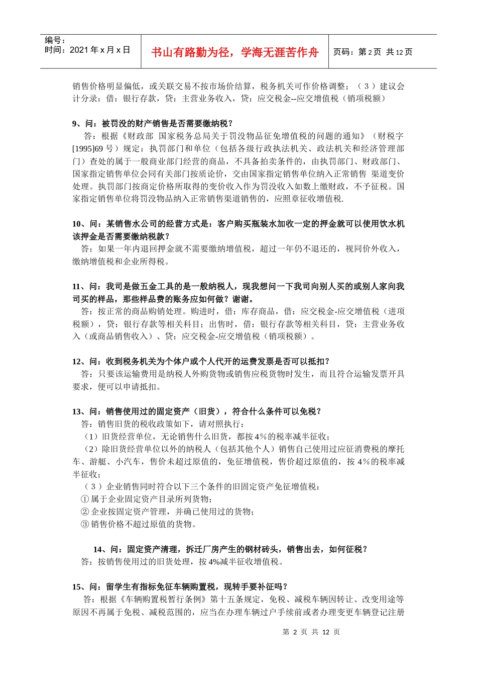
第1页共12页编号:时间:2021年x月x日书山有路勤为径,学海无涯苦作舟页码:第1页共12页流转税类(1--18)1、问:生产、销售饲料是否可以免税?是否需要办理审批?答:凡生产、销售饲料产品属于财税[2001]121号文所列的范围,免征增值税。现在已取消该项免税审批,但纳税人需向主管税务机关报送饲料质量检测机构出具的饲料产品合格证明等相关证明资料备案。2、问:农民自产自销农产品,如何开具发票?答:农业生产者自产自销农产品,可以到税务机关申请代开普通发票,免征增值税,但要提供与村委会、居委会的承包经营合同或相关证明,以便税务机关查验。3、问:供水单位代有关部门收取的排污费,如何征收增值税?答:对各级政府及主管部门委托自来水厂(公司)随水费收取的污水处理费,免征增值税。4、问:混合销售行为如何界定,本公司主要是咨询类营业税纳税人,发生的混合销售行为交营业税吗?答:一项销售行为既涉及货物又涉及非应税劳务,称为混合销售。若纳税人是以货物生产、批发、零售为主营,其混合销售行为征增值税;若纳税人不是以货物生产、批发、零售为主营,其混合销售行为不征增值税,征收营业税。5、问:企业销售商品时,向客户赠送的小礼品,应在什么科目核算?答:可视情况,在营业外支出、销售费用(业务宣传费)等科目核算,但要视同销售,计缴增值税、消费税。6、问:公路、内河货物运输业开具的运输货物的运费发票(电脑版发票),是否可以抵扣?抵扣率是什么?答:(1)根据国税发[2004]88号文件第十条规定:①增值税一般纳税人外购货物(固定资产除外)和销售应税货物所取得的由自开票纳税人或代开票单位为代开票纳税人开具的货物运输业发票准予抵扣进项税额。②增值税一般纳税人取得税务机关认定为自开票纳税人的联运单位和物流单位开具的货物运输业发票准予计算抵扣进项税额。准予抵扣的货物运费金额是指自开票纳税人和代开票单位为代开票纳税人开具的货运发票上注明的运费、建设基金和现行规定允许抵扣的其他货物运输费用;装卸费、保险费和其他杂费不予抵扣。货运发票应当分别注明运费和杂费,对未分别注明,而合并注明为运杂费的不予抵扣。(2)按支付运费的7%计算进项税额。7、问:一间商业企业已经开业2年,是小规模纳税人,销售总额十多万元,公司十天前变更了名称及法人,现可否申请为一般纳税人吗,要什么资料?答:非新办的从事货物批发或零售的纳税人,年应税销售额未达到180万元(含)以上的,不能申请一般纳税人资格。8、问:我公司销售汽车,如果售货价低于成本价,该如何进行报税,会计分录应如何?答:(1)若属于正常交易,按"应交增值税=销项税额-进项税额"计算增值税;(2)若第2页共12页第1页共12页编号:时间:2021年x月x日书山有路勤为径,学海无涯苦作舟页码:第2页共12页销售价格明显偏低,或关联交易不按市场价结算,税务机关可作价格调整;(3)建议会计分录:借:银行存款,贷:主营业务收入,贷:应交税金--应交增值税(销项税额)9、问:被罚没的财产销售是否需要缴纳税?答:根据《财政部国家税务总局关于罚没物品征免增值税的问题的通知》(财税字[1995]69号)规定:执罚部门和单位(包括各级行政执法机关、政法机关和经济管理部门)查处的属于一般商业部门经营的商品,不具备拍卖条件的,由执罚部门、财政部门、国家指定销售单位会同有关部门按质论价,交由国家指定销售单位纳入正常销售渠道变价处理。执罚部门按商定价格所取得的变价收入作为罚没收入如数上缴财政,不予征税。国家指定销售单位将罚没物品纳入正常销售渠道销售的,应照章征收增值税.10、问:某销售水公司的经营方式是:客户购买瓶装水加收一定的押金就可以使用饮水机该押金是否需要缴纳税款?答:如果一年内退回押金就不需要缴纳增值税,超过一年仍不退还的,视同价外收入,缴纳增值税和企业所得税。11、问:我司是做五金工具的是一般纳税人,现我想问一下我司向别人买的或别人家向我司买的样品,那些样品费的账务应如何做?谢谢。答:按正常的商品购销处理。购进时,借:库存商品,借:应交税金-应交增值税(进项税额),贷:银行存款等相关科目;出售时,...

1、当您付费下载文档后,您只拥有了使用权限,并不意味着购买了版权,文档只能用于自身使用,不得用于其他商业用途(如 [转卖]进行直接盈利或[编辑后售卖]进行间接盈利)。
2、本站所有内容均由合作方或网友上传,本站不对文档的完整性、权威性及其观点立场正确性做任何保证或承诺!文档内容仅供研究参考,付费前请自行鉴别。
3、如文档内容存在违规,或者侵犯商业秘密、侵犯著作权等,请点击“违规举报”。

碎片内容

纳税人比较难处理的会计涉税事项选录

教育精品店+ 关注
实名认证
内容提供者

优良的服务

确认删除?
VIP
微信客服
  • 扫码咨询
会员Q群
  • 会员专属群点击这里加入QQ群
客服邮箱
回到顶部