电脑桌面
添加小米粒文库到电脑桌面
安装后可以在桌面快捷访问

自学考试基础会计学复习重点归纳VIP专享VIP免费

自学考试基础会计学复习重点归纳_第1页
1/52
自学考试基础会计学复习重点归纳_第2页
2/52
自学考试基础会计学复习重点归纳_第3页
3/52
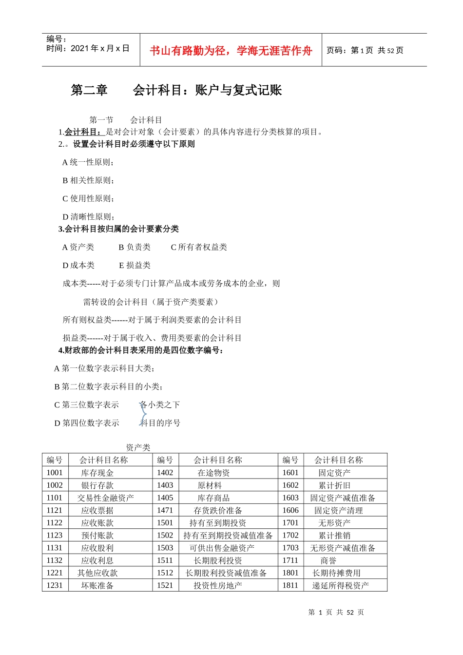
第1页共52页编号:时间:2021年x月x日书山有路勤为径,学海无涯苦作舟页码:第1页共52页第二章会计科目:账户与复式记账第一节会计科目1.会计科目:是对会计对象(会计要素)的具体内容进行分类核算的项目。2.。设置会计科目时必须遵守以下原则A统一性原则;B相关性原则;C使用性原则;D清晰性原则;3.会计科目按归属的会计要素分类A资产类B负责类C所有者权益类D成本类E损益类成本类-----对于必须专门计算产品成本或劳务成本的企业,则需转设的会计科目(属于资产类要素)所有则权益类------对于属于利润类要素的会计科目损益类------对于属于收入、费用类要素的会计科目4.财政部的会计科目表采用的是四位数字编号:A第一位数字表示科目大类;B第二位数字表示科目的小类;C第三位数字表示各小类之下D第四位数字表示科目的序号资产类编号会计科目名称编号会计科目名称编号会计科目名称1001库存现金1402在途物资1601固定资产1002银行存款1403原材料1602累计折旧1101交易性金融资产1405库存商品1603固定资产减值准备1121应收票据1471存货跌价准备1606固定资产清理1122应收账款1501持有至到期投资1701无形资产1123预付账款1502持有至到期投资减值准备1702累计推销1131应收股利1503可供出售金融资产1703无形资产减值准备1132应收利息1511长期股利投资1711商誉1221其他应收款1512长期股利投资减值准备1801长期待摊费用1231坏账准备1521投资性房地产1811递延所得税资产第2页共52页第1页共52页编号:时间:2021年x月x日书山有路勤为径,学海无涯苦作舟页码:第2页共52页1401材料采购1531长期应收费1901待处理财产损益负债类编号会计科目名称编号会计科目名称编号会计科目名称2001短期借款2211应付取工薪酬2501长期借款2101交易性金融负债2221应支税费2502应付债券2201应收票据2231应付利息2701长期应付款2202应付账款2232应付股利2801预付负债2203预收账费2241其他应付款2901递延所得税负债所有者权益类编号会计科目名称编号会计科目名称编号会计科目名称4001实收资本4101盈余公积4104利润分配4002资本公积4103本年利润4201库存股成本类5001生产成本5101制造费用5201劳务成本损益类6001主营业务收入6401主营业务成本6603财务费用6051其他业务收入6402其他业务成本6701资产减值损失6101公允价值变动损益6403营业税金及附加6711营业外支出6111投资收益6601销售费用6801所得税费用6301营业外收入6602管理费用6901以前年度损益调整收入费用5.会计科目按所提供指标的详细程度分类A总分类科目------是对会计要素具体内容进行总括分类、提供(一级科目)总括核算指标的会计科目。B明细分类科目------是对总分类科目做进一步分类、提供更详细、更具体的可算指标的会计科目。第3页共52页第2页共52页编号:时间:2021年x月x日书山有路勤为径,学海无涯苦作舟页码:第3页共52页第二章账户1.账户:指根据会计科目设置的,具有一定结构和格式,用来分类记录会计要素增减变动情况及其结果的载体2.账户的基本结构:A账户的名称(会计科目);B日期、会计凭证号数(经济业务发生的时间。账户记录的来源)C摘要(经济业务的内容)D增加、减少的金额如:图①账户名称(会计科目)日期凭证号数摘要金额日期凭证号数摘要金额为了便于会计学习、如:图②左方(借方)会计科目右方(我方)3.每个账户存在四个基本数量第三节复式记账原理1.复式记账法------在每一项经济业务发生后,要以相等的金额,同时在两个或两个以上相互联系的账户中进行记录的一种记账方法。2.复式记账法特点:A复式记账要求对发生的每一项经济业务都要再两个或两个以上相互联系的账户第4页共52页第3页共52页编号:时间:2021年x月x日书山有路勤为径,学海无涯苦作舟页码:第4页共52页中进行记录。B使会计要素之间保持平衡关系,位检查账户记录的正确性提供了方便*借贷记账法是世界各国普通采用的一种复式记账法第四节借贷记账法1.借贷记账法------以“借”、“贷”两字作为记账符号,记录经济业务引起的会计要素增减变动情况的一种复式记账法。2.资产类账户期末借方余额=期初借方余额+本期借方发生额—本期贷方发生额负债和所有者权益类账户...

1、当您付费下载文档后,您只拥有了使用权限,并不意味着购买了版权,文档只能用于自身使用,不得用于其他商业用途(如 [转卖]进行直接盈利或[编辑后售卖]进行间接盈利)。
2、本站所有内容均由合作方或网友上传,本站不对文档的完整性、权威性及其观点立场正确性做任何保证或承诺!文档内容仅供研究参考,付费前请自行鉴别。
3、如文档内容存在违规,或者侵犯商业秘密、侵犯著作权等,请点击“违规举报”。

碎片内容

自学考试基础会计学复习重点归纳

确认删除?
VIP
微信客服
  • 扫码咨询
会员Q群
  • 会员专属群点击这里加入QQ群
客服邮箱
回到顶部