电脑桌面
添加小米粒文库到电脑桌面
安装后可以在桌面快捷访问

《会计基础》复习要点及纲要VIP免费

《会计基础》复习要点及纲要_第1页
1/21
《会计基础》复习要点及纲要_第2页
2/21
《会计基础》复习要点及纲要_第3页
3/21
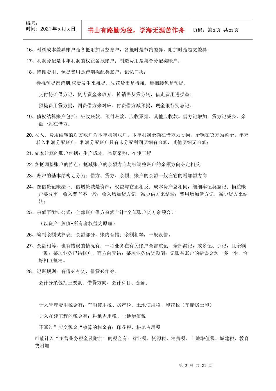
第1页共21页编号:时间:2021年x月x日书山有路勤为径,学海无涯苦作舟页码:第1页共21页1、会计的基本职能是:核算与监督;会计的核算职能是会计最基本的职能,核算是监督的前提;核算和监督是相辅相成、密切相连、不可分割的。现代会计职能除基本职能外还有预测、决策、控制、分析、和评价等职能会计职能的发展也可以看成是会计发展的一个标志和里程碑2.会计对象:指企业单位的资金运动,是会计核算和监督的内容。3.会计的本质:是对一定单位的经济事项进行确认、计量、记录和报告,并通过所提供的会计资料,作出预测,参与决策,实行监督。4、我国会计四个基本假设:会计主体、持续经营、会计分期、货币计量国际会计准则只有两个基本假设:权责发生制假设、持续经营假设5.企业会计静态等式是:资产=负债+所有者权益静态等式是最基本的等式动态等式:收入-费用=利润6.企业会计核算基础:权责发生制原则(两个凡是,是否属于本期为标准确定);收付实现制(是否支付或收到为标准)7.会计计量的五种方法:历史成本、重置成本、可变现净值、现值、公允价值;一般应当采用历史成本法,其他适度、谨慎、有条件的采用;会计核算方法体系是会计方法体系中最基本的体系8.会计循环的工作过程:凭证—账簿—会计报表9、会计核算方法口决(7种):会计核算方法七,设置科目属第一;复式记账最神秘,填审凭证不容易;登记账薄要仔细,成本计算讲效益;财产清查对账实,编制报表工作齐。10、会计核算一般要求:12个;8+4;其他一般原则(4)是权责发生制原则、配比原则、历史成本原则、划分收益性支出与资本性支出;会计信息质量原则(8)是客观性原则、相关性原则、明晰性原则、可比性原则、实质重于形式原则、重要性原则、谨慎性原则、及时性原则;11.会计科目必须根据国家统一的会计制度的规定设置和使用,单位在不影响会计核算的要求和会计指标的汇总,以及对外提供统一的会计报表的前提下,可以根据实际情况,自行增设、减少或合并某些会计科目。12、会计科目与会计帐户的区别:会计科目没有结构,只有名字,会计帐户有自己的结构。13、并不是所有资产类科目都是借方科目。成本类科目属于资产负债表科目;14、盘存类账户肯定是资产类账户,但是资产类账户不一定是盘存类账户;15、待处理财产损溢账户是暂记类账户,一般在年末要进行强制性结转。待处理账户余额为:借记损失;贷记溢余。可设置“待处理流动资产损益”和“待处理固定资产损益”两个明细科目。小企业不设置该科目。第2页共21页第1页共21页编号:时间:2021年x月x日书山有路勤为径,学海无涯苦作舟页码:第2页共21页16、材料成本差异账户是备抵附加调整账户,备抵时是节约差异,附加时是超支差异;17、利润分配是本年利润的权益备抵账户;制造费用是集合分配类账户;18、待摊费用、预提费用是跨期摊配类账户,记忆口决:待摊预提都跨期,权责发生来摊提。先花货币是待摊,后掏腰包是预提。支付待摊借方记,贷方资金来放弃。摊销需从贷方转,借走费用进损益。预提费用贷方提,四费借方来对应。付费借方减预提,现金银行别忘记。19、债权结算账户包括:应收账款、预付账款、应收票据、其他应收款。借方记增加,贷方记减少,余额一般在借方。20.收入、费用结转的对方账户为本年利润账户。本年利润余额在借方为亏损,余额在贷方为盈余。年末转入利润分配账户;利润分配账户只有未分配利润明细有余额,其他明细无余额;21.成本计算的账户包括:生产成本、物资采购、在建工程。22.备抵调整账户的特点:抵减账户的余额方向与被调整账户的余额方向必定相反,23、账户的基本结构划分为:借方、贷方、余额;账户的余额一般在它的增加额方向24、在借贷记账法下:借增贷减是资产,权益与它正相反;成本资产总相同,细细牢记莫忘记;损益账户要分辨,收入费有不一般;收入增加贷方记,减少借方来结转;费用增加借方记,减少贷方来结转;25、余额平衡法公式:全部账户借方余额合计=全部账户贷方余额合计(以资产=负债+所有者权益为原理)26、编制余额试算表:余额部分,账内有错;余额相等,一般没错。27、余额相等,也有错误的情况有:一项业...

1、当您付费下载文档后,您只拥有了使用权限,并不意味着购买了版权,文档只能用于自身使用,不得用于其他商业用途(如 [转卖]进行直接盈利或[编辑后售卖]进行间接盈利)。
2、本站所有内容均由合作方或网友上传,本站不对文档的完整性、权威性及其观点立场正确性做任何保证或承诺!文档内容仅供研究参考,付费前请自行鉴别。
3、如文档内容存在违规,或者侵犯商业秘密、侵犯著作权等,请点击“违规举报”。

碎片内容

《会计基础》复习要点及纲要

您可能关注的文档

教育精品店+ 关注
实名认证
内容提供者

优良的服务

确认删除?
VIP
微信客服
  • 扫码咨询
会员Q群
  • 会员专属群点击这里加入QQ群
客服邮箱
回到顶部