电脑桌面
添加小米粒文库到电脑桌面
安装后可以在桌面快捷访问

个体工商户税务登记表VIP免费

个体工商户税务登记表_第1页
1/7
个体工商户税务登记表_第2页
2/7
个体工商户税务登记表_第3页
3/7
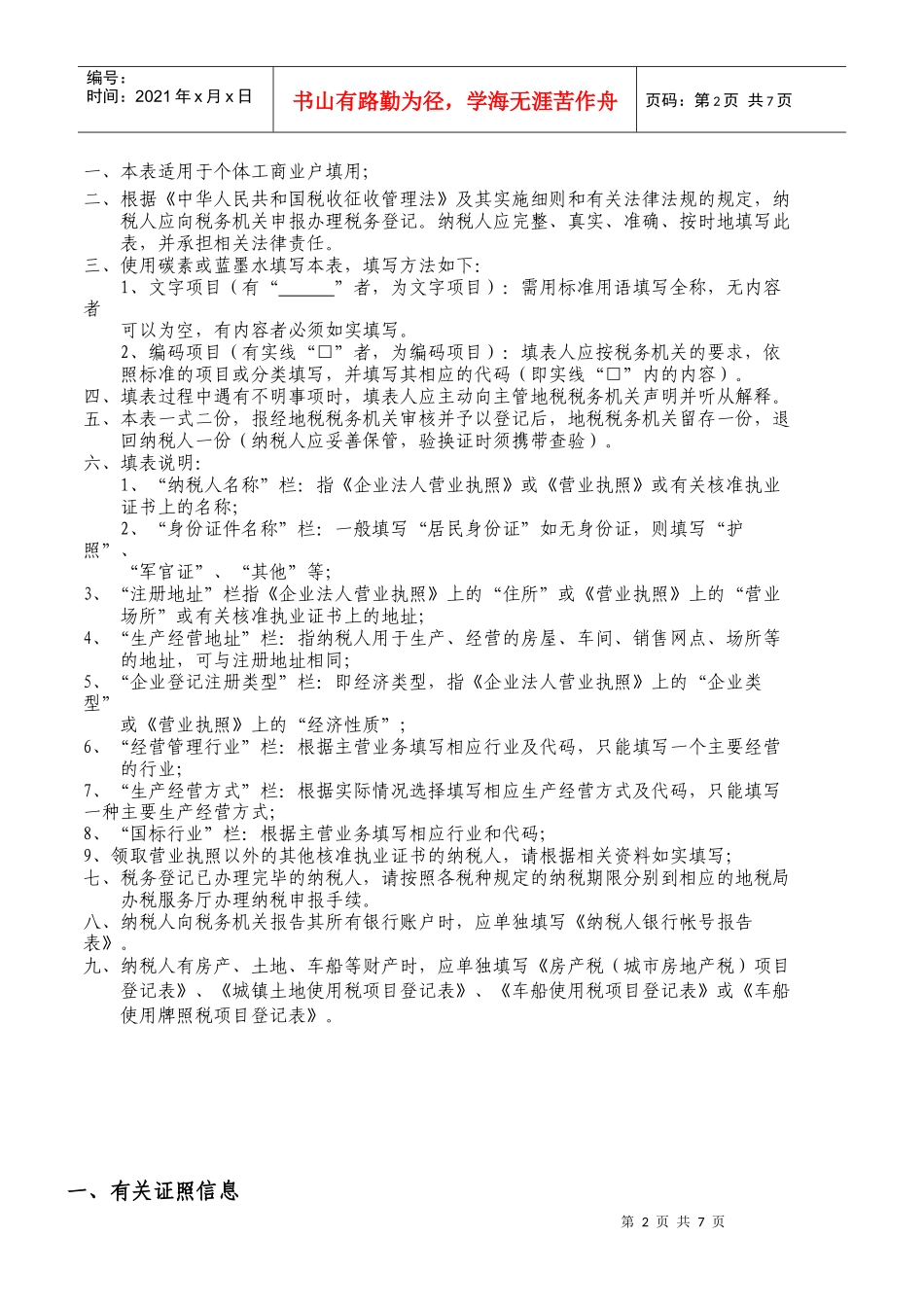
第1页共7页编号:时间:2021年x月x日书山有路勤为径,学海无涯苦作舟页码:第1页共7页税务登记表(适用于个体工商户)纳税人名称(以下编码由税务机关填写)税务登记代码□□□□□□□□□□□□□□□□□□纳税人管理码□□□□□□□□江西省地方税务局监制填表说明第2页共7页第1页共7页编号:时间:2021年x月x日书山有路勤为径,学海无涯苦作舟页码:第2页共7页一、本表适用于个体工商业户填用;二、根据《中华人民共和国税收征收管理法》及其实施细则和有关法律法规的规定,纳税人应向税务机关申报办理税务登记。纳税人应完整、真实、准确、按时地填写此表,并承担相关法律责任。三、使用碳素或蓝墨水填写本表,填写方法如下:1、文字项目(有“”者,为文字项目):需用标准用语填写全称,无内容者可以为空,有内容者必须如实填写。2、编码项目(有实线“□”者,为编码项目):填表人应按税务机关的要求,依照标准的项目或分类填写,并填写其相应的代码(即实线“□”内的内容)。四、填表过程中遇有不明事项时,填表人应主动向主管地税税务机关声明并听从解释。五、本表一式二份,报经地税税务机关审核并予以登记后,地税税务机关留存一份,退回纳税人一份(纳税人应妥善保管,验换证时须携带查验)。六、填表说明:1、“纳税人名称”栏:指《企业法人营业执照》或《营业执照》或有关核准执业证书上的名称;2、“身份证件名称”栏:一般填写“居民身份证”如无身份证,则填写“护照”、“军官证”、“其他”等;3、“注册地址”栏指《企业法人营业执照》上的“住所”或《营业执照》上的“营业场所”或有关核准执业证书上的地址;4、“生产经营地址”栏:指纳税人用于生产、经营的房屋、车间、销售网点、场所等的地址,可与注册地址相同;5、“企业登记注册类型”栏:即经济类型,指《企业法人营业执照》上的“企业类型”或《营业执照》上的“经济性质”;6、“经营管理行业”栏:根据主营业务填写相应行业及代码,只能填写一个主要经营的行业;7、“生产经营方式”栏:根据实际情况选择填写相应生产经营方式及代码,只能填写一种主要生产经营方式;8、“国标行业”栏:根据主营业务填写相应行业和代码;9、领取营业执照以外的其他核准执业证书的纳税人,请根据相关资料如实填写;七、税务登记已办理完毕的纳税人,请按照各税种规定的纳税期限分别到相应的地税局办税服务厅办理纳税申报手续。八、纳税人向税务机关报告其所有银行账户时,应单独填写《纳税人银行帐号报告表》。九、纳税人有房产、土地、车船等财产时,应单独填写《房产税(城市房地产税)项目登记表》、《城镇土地使用税项目登记表》、《车船使用税项目登记表》或《车船使用牌照税项目登记表》。一、有关证照信息第3页共7页第2页共7页编号:时间:2021年x月x日书山有路勤为径,学海无涯苦作舟页码:第3页共7页工商证照或其他有效证照证照或文件类型*□□证照编号或字号*颁发或批准机关*□□□□□□□□颁发批准日期*年月日开业日期*年月日证件有效期限*年月日至年月日生产经营期限*年月日至年月日生产经营方式*□□生产经营范围(主营)*(兼营)二、纳税人基本信息纳税人名称*联系电话移动电话注册地址*邮政编码□□□□□□国标行业*□□□□□□从业人数雇工情况登记注册类型*□□□注册资本币种□□□投资总额币种□□□经营面积平方米房产性质□自有□租赁□无偿使用(房产性质在□中勾选,可多选)是否电子记帐□是□否(在□中勾选,只能选是或否)记帐系统名称三、生产经营地址第4页共7页第3页共7页编号:时间:2021年x月x日书山有路勤为径,学海无涯苦作舟页码:第4页共7页序号生产经营地址*邮政编码四、法人基本信息法定代表人(负责人)姓名*联系电话身份证件名称*□□身份证件号码*业户住所*办税员姓名五、其他资料会计制度□□电子邮箱地址登记有效期限*年月日至年月日六、以下内容由地税机关填写第5页共7页第4页共7页编号:时间:2021年x月x日书山有路勤为径,学海无涯苦作舟页码:第5页共7页收款国库*□□□□收入归属*□□□□□□□征收属性*□□□□□□□□□□□管理属性*□□□□□□...

1、当您付费下载文档后,您只拥有了使用权限,并不意味着购买了版权,文档只能用于自身使用,不得用于其他商业用途(如 [转卖]进行直接盈利或[编辑后售卖]进行间接盈利)。
2、本站所有内容均由合作方或网友上传,本站不对文档的完整性、权威性及其观点立场正确性做任何保证或承诺!文档内容仅供研究参考,付费前请自行鉴别。
3、如文档内容存在违规,或者侵犯商业秘密、侵犯著作权等,请点击“违规举报”。

碎片内容

个体工商户税务登记表

确认删除?
VIP
微信客服
  • 扫码咨询
会员Q群
  • 会员专属群点击这里加入QQ群
客服邮箱
回到顶部