电脑桌面
添加小米粒文库到电脑桌面
安装后可以在桌面快捷访问

第九章会计核算组织程序VIP免费

第九章会计核算组织程序_第1页
1/9
第九章会计核算组织程序_第2页
2/9
第九章会计核算组织程序_第3页
3/9
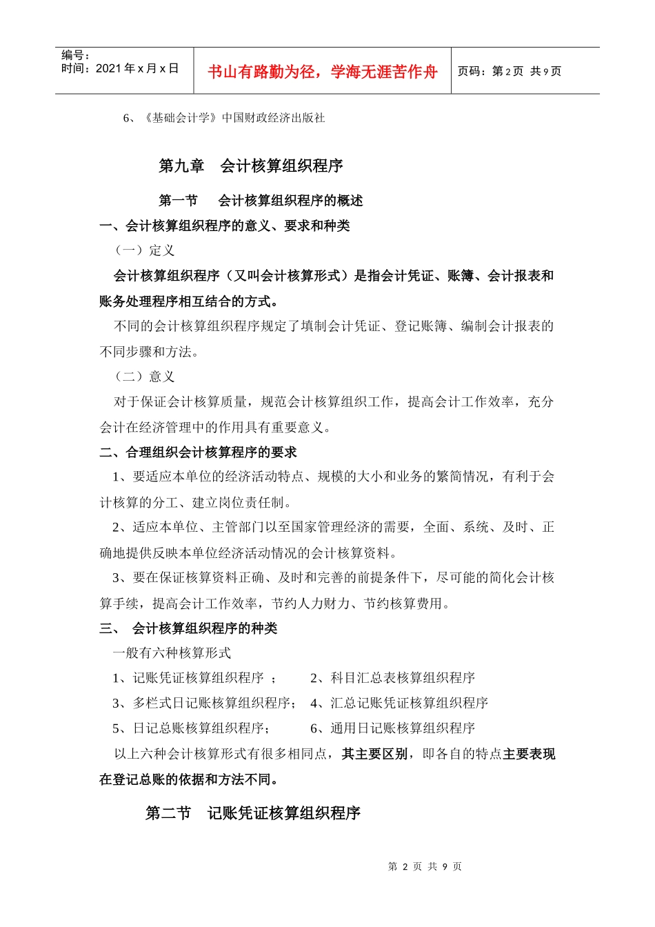
第1页共9页编号:时间:2021年x月x日书山有路勤为径,学海无涯苦作舟页码:第1页共9页第九章会计核算组织程序一、本章的教学目的与要求学习本章,要求学生理解建立合理会计核算形式的意义和要求,明确各种会计核算形式的基本内容,研究各种会计核算形式的使用范围。通过本章的学习,掌握几种基本的会计核算形式。二、授课主要内容第一节会计核算组织程序的概述第二节记账凭证核算组织程序第三节科目汇总表核算组织程序第四节汇总记账凭证核算组织程序第五节多栏式日记账核算组织程序第六节日记总账核算组织程序三、重点、难点及对学生的要求本章重点、难点是各种账务处理程序的特点。通过学习本章,要求学生能熟练掌握各种账务处理程序的步骤。四、主要外语词汇1、会计核算程序accountingprocedure2、记账凭证核算程序bookkeepingprocedureusingvouchers3、科目汇总表核算程序bookkeepingprocedureusingcategorizedaccountssummary4、多栏式日记账核算程序bookkeepingprocedureusingcolummarjournal5、汇总记账凭证核算程序bookkeepingprocedureusingsummaryvoucher五、辅助教学(板书、多媒体课件)六、复习参考题1.什么是会计核算程序?2.合理组织会计核算程序的要求是什么?3.目前我国企业常用的会计核算程序有哪几种?4.简要说明各种会计核算程序的特点、一般程序、优缺点及适用范围。七、参考教材1、《初级会计学》中国人民大学出版社2、《会计原理》中国财政经济出版社3、《会计学原理》复旦大学出版社4、《会计学》中国时代经济出版社5、《基础会计》上海三联书店第2页共9页第1页共9页编号:时间:2021年x月x日书山有路勤为径,学海无涯苦作舟页码:第2页共9页6、《基础会计学》中国财政经济出版社第九章会计核算组织程序第一节会计核算组织程序的概述一、会计核算组织程序的意义、要求和种类(一)定义会计核算组织程序(又叫会计核算形式)是指会计凭证、账簿、会计报表和账务处理程序相互结合的方式。不同的会计核算组织程序规定了填制会计凭证、登记账簿、编制会计报表的不同步骤和方法。(二)意义对于保证会计核算质量,规范会计核算组织工作,提高会计工作效率,充分会计在经济管理中的作用具有重要意义。二、合理组织会计核算程序的要求1、要适应本单位的经济活动特点、规模的大小和业务的繁简情况,有利于会计核算的分工、建立岗位责任制。2、适应本单位、主管部门以至国家管理经济的需要,全面、系统、及时、正确地提供反映本单位经济活动情况的会计核算资料。3、要在保证核算资料正确、及时和完善的前提条件下,尽可能的简化会计核算手续,提高会计工作效率,节约人力财力、节约核算费用。三、会计核算组织程序的种类一般有六种核算形式1、记账凭证核算组织程序;2、科目汇总表核算组织程序3、多栏式日记账核算组织程序;4、汇总记账凭证核算组织程序5、日记总账核算组织程序;6、通用日记账核算组织程序以上六种会计核算形式有很多相同点,其主要区别,即各自的特点主要表现在登记总账的依据和方法不同。第二节记账凭证核算组织程序第3页共9页第2页共9页②原始凭证汇总表原始凭证收款、付款凭证现金日记账银行存款日记账转账凭证明细分类账总分类账会计报表①③④⑤⑥⑤编号:时间:2021年x月x日书山有路勤为径,学海无涯苦作舟页码:第3页共9页一、特点直接根据各种记账凭证,逐笔登记总账。它是最基本的会计核算组织程序。采用记账凭证核算程序,可设置通用记账凭证,也可设置收款凭采用记账凭证核算程序,可设置通用记账凭证,也可设置收款凭证、付款凭证和转账凭证三种专用凭证。一般设置现金日记账、银行存款日记账、总分类账和明细分类账。现金、银行存款日记账和总分类账均可用三栏式;明细分类账可根据需要用三栏式或数量金额式、多栏式,记账凭证可用一种通用格式,也可将收款凭证、付款凭证和转账凭证同时应用。在这种核算形式下,总分类账一般是按户设页。二、程序图表示填制或登记表示互相核对三、优缺点及适用范围1、优点:(1)简单(2)总账中能够详细反映经济业务的发生情况,账户之间对应关系清晰,便于查对账目。2、缺点:(1)登记总账...

1、当您付费下载文档后,您只拥有了使用权限,并不意味着购买了版权,文档只能用于自身使用,不得用于其他商业用途(如 [转卖]进行直接盈利或[编辑后售卖]进行间接盈利)。
2、本站所有内容均由合作方或网友上传,本站不对文档的完整性、权威性及其观点立场正确性做任何保证或承诺!文档内容仅供研究参考,付费前请自行鉴别。
3、如文档内容存在违规,或者侵犯商业秘密、侵犯著作权等,请点击“违规举报”。

碎片内容

第九章会计核算组织程序

中小学资料+ 关注
实名认证
内容提供者

精美课件,值得下载

确认删除?
VIP
微信客服
  • 扫码咨询
会员Q群
  • 会员专属群点击这里加入QQ群
客服邮箱
回到顶部