电脑桌面
添加小米粒文库到电脑桌面
安装后可以在桌面快捷访问

初级会计实务不能不会的分录VIP免费

初级会计实务不能不会的分录_第1页
1/7
初级会计实务不能不会的分录_第2页
2/7
初级会计实务不能不会的分录_第3页
3/7
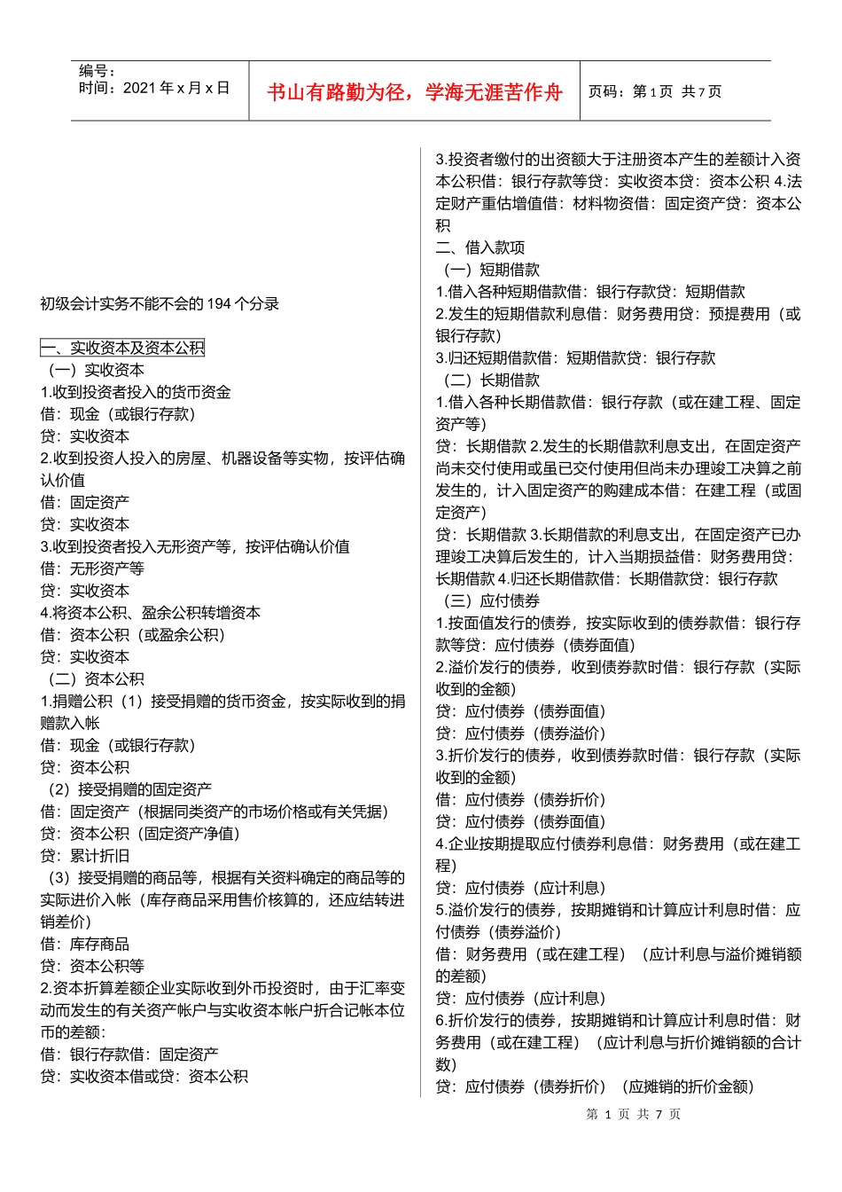
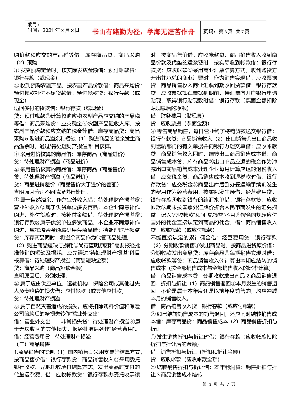
第1页共7页编号:时间:2021年x月x日书山有路勤为径,学海无涯苦作舟页码:第1页共7页初级会计实务不能不会的194个分录一、实收资本及资本公积(一)实收资本1.收到投资者投入的货币资金借:现金(或银行存款)贷:实收资本2.收到投资人投入的房屋、机器设备等实物,按评估确认价值借:固定资产贷:实收资本3.收到投资者投入无形资产等,按评估确认价值借:无形资产等贷:实收资本4.将资本公积、盈余公积转增资本借:资本公积(或盈余公积)贷:实收资本(二)资本公积1.捐赠公积(1)接受捐赠的货币资金,按实际收到的捐赠款入帐借:现金(或银行存款)贷:资本公积(2)接受捐赠的固定资产借:固定资产(根据同类资产的市场价格或有关凭据)贷:资本公积(固定资产净值)贷:累计折旧(3)接受捐赠的商品等,根据有关资料确定的商品等的实际进价入帐(库存商品采用售价核算的,还应结转进销差价)借:库存商品贷:资本公积等2.资本折算差额企业实际收到外币投资时,由于汇率变动而发生的有关资产帐户与实收资本帐户折合记帐本位币的差额:借:银行存款借:固定资产贷:实收资本借或贷:资本公积3.投资者缴付的出资额大于注册资本产生的差额计入资本公积借:银行存款等贷:实收资本贷:资本公积4.法定财产重估增值借:材料物资借:固定资产贷:资本公积二、借入款项(一)短期借款1.借入各种短期借款借:银行存款贷:短期借款2.发生的短期借款利息借:财务费用贷:预提费用(或银行存款)3.归还短期借款借:短期借款贷:银行存款(二)长期借款1.借入各种长期借款借:银行存款(或在建工程、固定资产等)贷:长期借款2.发生的长期借款利息支出,在固定资产尚未交付使用或虽已交付使用但尚未办理竣工决算之前发生的,计入固定资产的购建成本借:在建工程(或固定资产)贷:长期借款3.长期借款的利息支出,在固定资产已办理竣工决算后发生的,计入当期损益借:财务费用贷:长期借款4.归还长期借款借:长期借款贷:银行存款(三)应付债券1.按面值发行的债券,按实际收到的债券款借:银行存款等贷:应付债券(债券面值)2.溢价发行的债券,收到债券款时借:银行存款(实际收到的金额)贷:应付债券(债券面值)贷:应付债券(债券溢价)3.折价发行的债券,收到债券款时借:银行存款(实际收到的金额)借:应付债券(债券折价)贷:应付债券(债券面值)4.企业按期提取应付债券利息借:财务费用(或在建工程)贷:应付债券(应计利息)5.溢价发行的债券,按期摊销和计算应计利息时借:应付债券(债券溢价)借:财务费用(或在建工程)(应计利息与溢价摊销额的差额)贷:应付债券(应计利息)6.折价发行的债券,按期摊销和计算应计利息时借:财务费用(或在建工程)(应计利息与折价摊销额的合计数)贷:应付债券(债券折价)(应摊销的折价金额)第2页共7页第1页共7页编号:时间:2021年x月x日书山有路勤为径,学海无涯苦作舟页码:第2页共7页贷:应付债券(应计利息)7.债券到期,支付债券本息借:应付债券(债券面值、应计利息)贷:银行存款等三、商品购进、销售、储存、加工及出租(一)商品购进1.采用进价核算的商品购进(1)购进商品验收入库,同时支付货款或开出、承兑商业汇票①采用支票等结算方式借:商品采购(商品进价)借:经营费用(进货费用)贷:银行存款(全部价款)同时,借:库存商品贷:商品采购②采用商业汇票结算方式借:商品采购(商品进价)借:经营费用(进货费用)贷:银行存款(进货费用)贷:应付票据(商品进价)同时,借:库存商品贷:商品采购(2)购进商品,先承付货款或开出、承兑商业汇票,后验收入库①采用支票等结算方式支付货款时,借:商品采购(商品进价)借:经营费用(进货费用)贷:银行存款(全部价款)商品验收入库时,借:库存商品(商品进价)贷:商品采购(商品进价)②采用商业汇票结算方式开出、承兑商业汇票时借:商品采购(商品进价)借:经营费用(进货费用)贷:银行存款(进货费用)贷:应付票据(商品进价)商品验收入库时,借:库存商品(商品进价)贷:商品采购(商品进价)(3)购进商品,先验收入库,后支付货款或开出、...

1、当您付费下载文档后,您只拥有了使用权限,并不意味着购买了版权,文档只能用于自身使用,不得用于其他商业用途(如 [转卖]进行直接盈利或[编辑后售卖]进行间接盈利)。
2、本站所有内容均由合作方或网友上传,本站不对文档的完整性、权威性及其观点立场正确性做任何保证或承诺!文档内容仅供研究参考,付费前请自行鉴别。
3、如文档内容存在违规,或者侵犯商业秘密、侵犯著作权等,请点击“违规举报”。

碎片内容

初级会计实务不能不会的分录

您可能关注的文档

确认删除?
VIP
微信客服
  • 扫码咨询
会员Q群
  • 会员专属群点击这里加入QQ群
客服邮箱
回到顶部