电脑桌面
添加小米粒文库到电脑桌面
安装后可以在桌面快捷访问

流动负债[1]VIP专享VIP免费

流动负债[1]_第1页
1/10
流动负债[1]_第2页
2/10
流动负债[1]_第3页
3/10
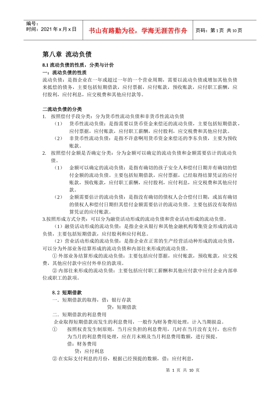
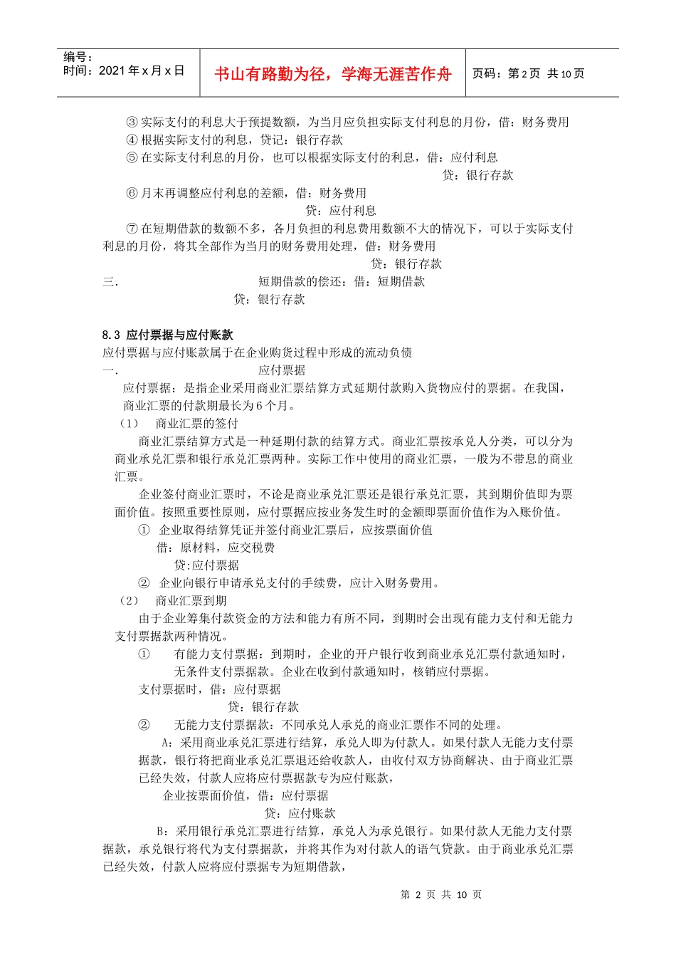
第1页共10页编号:时间:2021年x月x日书山有路勤为径,学海无涯苦作舟页码:第1页共10页第八章流动负债8.1流动负债的性质,分类与计价一:流动负债的性质流动负债:是指企业在一年或超过一年的一个营业周期,需要以流动负债或增加其他负债来抵偿的债务,主要包括短期借款,应付票据,应付账款,预收账款,应付职工薪酬,应付股利,应付利息,应交税费和其他应付款等。二流动负债的分类1.按照偿付手段分类:分为货币性流动负债和非货币性流动负债(1)货币性流动负债:是指需要以货币资金来偿还的流动负债,主要包括短期借款,应付票据,应付账款,应付职工薪酬,应付股利,应交税费和其他应付款。(2)非货币性流动负债:是指不许意啊用货币资金来偿还的李东负债,主要为预收账款。2.按照偿付金额是否确定分类:分为金额可以确定的流动负债和金额需要估计的流动负债。(1)金额可以确定的流动负债:是指有确切的孩子安全人和偿付日期并有确切的偿付金额的流动负债。主要包括短期借款,应付票据,已经取得结算凭证的应付账款,预收账款,应付职工薪酬,应付股利,应付利息,应交税费和其他应付款。(2)金额需要估计的流动负债:是指没有确切的债权人会合偿付日期,或虽有确切的债权人和偿付日期但其偿付金额需要估计的流动负债。主要包括没有取得结算凭证的应付账款。3.按照形成方式分类:可以分为融资活动形成的流动负债和营业活动形成的流动负债。(1)融资活动形成的流动负债:是指企业从银行和其他金融机构筹集资金形成的流动负债,主要包括短期借款,应付股利和应付利息。(2)营业活动形成的流动负债:是指企业在正常的生产经营活动种形成的流动负债,可以分为外部业务结算形成的流动负债和内部往来形成的流动负债。①外部业务结算形成的流动负债:主要包括应付票据,应付账款,预收账款,应交税费,其他应付款中应付外单位的款项。②内部往来形成的流动负债:主要包括应付职工薪酬和其他应付款中应付企业内部单位或职工的款项。8.2短期借款一.短期借款的取得,借:银行存款贷:短期借款二.短期借款的利息费用企业取得短期借款而发生的利息费用,一般作为财务费用处理,计入当期损益。①按照权责发生制原则,当月应负担的利息费用,几时在当月没有支付,也应作为当月的利息费用处理,应在月末顾及当月利息费用数额,进行预提。借:财务费用贷:应付利息②在实际支付利息的月份,根据已经预提的数额,借:应付利息,第2页共10页第1页共10页编号:时间:2021年x月x日书山有路勤为径,学海无涯苦作舟页码:第2页共10页③实际支付的利息大于预提数额,为当月应负担实际支付利息的月份,借:财务费用④根据实际支付的利息,贷记:银行存款⑤在实际支付利息的月份,也可以根据实际支付的利息,借:应付利息贷:银行存款⑥月末再调整应付利息的差额,借:财务费用贷:应付利息⑦在短期借款的数额不多,各月负担的利息费用数额不大的情况下,可以于实际支付利息的月份,将其全部作为当月的财务费用处理,借:财务费用贷:银行存款三.短期借款的偿还:借:短期借款贷:银行存款8.3应付票据与应付账款应付票据与应付账款属于在企业购货过程中形成的流动负债一.应付票据应付票据:是指企业采用商业汇票结算方式延期付款购入货物应付的票据。在我国,商业汇票的付款期最长为6个月。(1)商业汇票的签付商业汇票结算方式是一种延期付款的结算方式。商业汇票按承兑人分类,可以分为商业承兑汇票和银行承兑汇票两种。实际工作中使用的商业汇票,一般为不带息的商业汇票。企业签付商业汇票时,不论是商业承兑汇票还是银行承兑汇票,其到期价值即为票面价值。按照重要性原则,应付票据应按业务发生时的金额即票面价值作为入账价值。①企业取得结算凭证并签付商业汇票后,应按票面价值借:原材料,应交税费贷:应付票据②企业向银行申请承兑支付的手续费,应计入财务费用。(2)商业汇票到期由于企业筹集付款资金的方法和能力有所不同,到期时会出现有能力支付和无能力支付票据款两种情况。①有能力支付票据:到期时,企业的开户银行收到商业承兑汇票付款通知时,无条件支付票据款。企业在收...

1、当您付费下载文档后,您只拥有了使用权限,并不意味着购买了版权,文档只能用于自身使用,不得用于其他商业用途(如 [转卖]进行直接盈利或[编辑后售卖]进行间接盈利)。
2、本站所有内容均由合作方或网友上传,本站不对文档的完整性、权威性及其观点立场正确性做任何保证或承诺!文档内容仅供研究参考,付费前请自行鉴别。
3、如文档内容存在违规,或者侵犯商业秘密、侵犯著作权等,请点击“违规举报”。

碎片内容

中小学资料+ 关注
实名认证
内容提供者

精美课件,值得下载

相关标签

确认删除?
VIP
微信客服
  • 扫码咨询
会员Q群
  • 会员专属群点击这里加入QQ群
客服邮箱
回到顶部