电脑桌面
添加小米粒文库到电脑桌面
安装后可以在桌面快捷访问

自考会计制度设计相关笔记VIP专享VIP免费

自考会计制度设计相关笔记_第1页
1/26
自考会计制度设计相关笔记_第2页
2/26
自考会计制度设计相关笔记_第3页
3/26
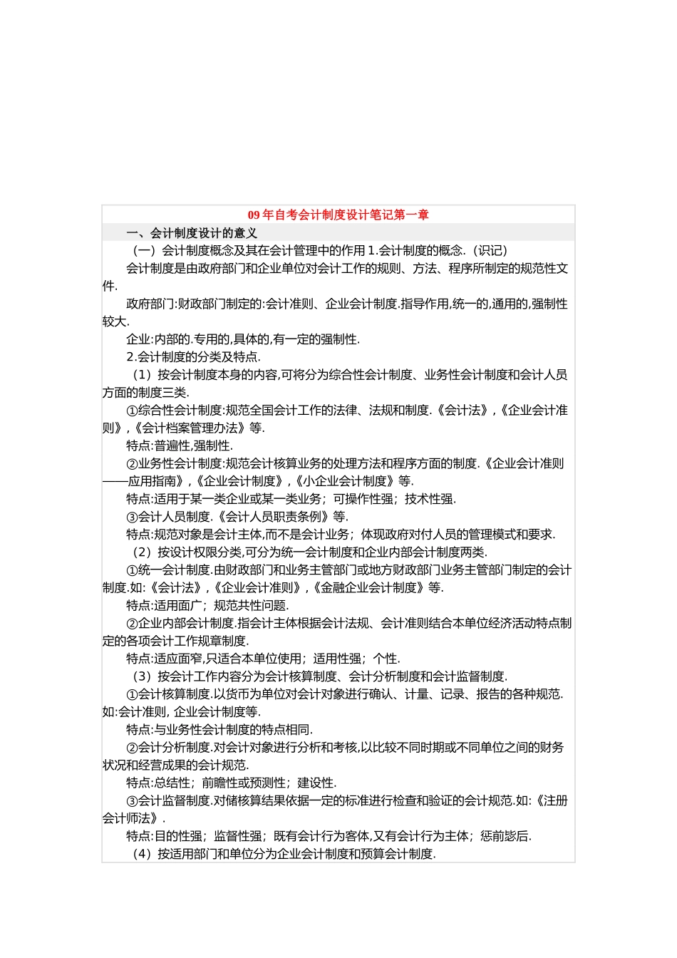
09年自考会计制度设计笔记第一章一、会计制度设计的意义(一)会计制度概念及其在会计管理中的作用1.会计制度的概念.(识记)会计制度是由政府部门和企业单位对会计工作的规则、方法、程序所制定的规范性文件.政府部门:财政部门制定的:会计准则、企业会计制度.指导作用,统一的,通用的,强制性较大.企业:内部的.专用的,具体的,有一定的强制性.2.会计制度的分类及特点.(1)按会计制度本身的内容,可将分为综合性会计制度、业务性会计制度和会计人员方面的制度三类.①综合性会计制度:规范全国会计工作的法律、法规和制度.《会计法》,《企业会计准则》,《会计档案管理办法》等.特点:普遍性,强制性.②业务性会计制度:规范会计核算业务的处理方法和程序方面的制度.《企业会计准则——应用指南》,《企业会计制度》,《小企业会计制度》等.特点:适用于某一类企业或某一类业务;可操作性强;技术性强.③会计人员制度.《会计人员职责条例》等.特点:规范对象是会计主体,而不是会计业务;体现政府对付人员的管理模式和要求.(2)按设计权限分类,可分为统一会计制度和企业内部会计制度两类.①统一会计制度.由财政部门和业务主管部门或地方财政部门业务主管部门制定的会计制度.如:《会计法》,《企业会计准则》,《金融企业会计制度》等.特点:适用面广;规范共性问题.②企业内部会计制度.指会计主体根据会计法规、会计准则结合本单位经济活动特点制定的各项会计工作规章制度.特点:适应面窄,只适合本单位使用;适用性强;个性.(3)按会计工作内容分为会计核算制度、会计分析制度和会计监督制度.①会计核算制度.以货币为单位对会计对象进行确认、计量、记录、报告的各种规范.如:会计准则,企业会计制度等.特点:与业务性会计制度的特点相同.②会计分析制度.对会计对象进行分析和考核,以比较不同时期或不同单位之间的财务状况和经营成果的会计规范.特点:总结性;前瞻性或预测性;建设性.③会计监督制度.对储核算结果依据一定的标准进行检查和验证的会计规范.如:《注册会计师法》.特点:目的性强;监督性强;既有会计行为客体,又有会计行为主体;惩前毖后.(4)按适用部门和单位分为企业会计制度和预算会计制度.①企业会计制度.规范营利单位会计核算工作的制度.如《企业会计制度》,《金融企业会计制度》,《小企业会计制度》等.特点:反映企业资金周转循环规律,核算基础是权责发生制.②预算会计制度.规范各级政府、使用预算资金的各级行政单位和各类事业单位(非营利)收入、分配、使用和报告情况的会计制度.特点:反映预算资金的收支运动,核算基础是收付实现制.(二)会计制度设计的概念及意义1.会计制度设计的概念.(识记)会计制度设计是以会计法律、法规为依据,用系统控制的理论和技术,把单位的会计组织机构、会计核算与监督和会计业务处理程序等加以具体化、规范化、文件化,以便据此指导和处理会计工作的过程.特点:(1)设计面广.a.内容:包括整个会计管理系统的各个环节.b.依据:应该遵循或参照有关的会计、审计以及企业管理、组织行为等方面的理论和法规.c.人员:发动企业财务乃至其他业务岗位的人员共同参与.(2)针对性强.专业性强,每个企业设计的内容和要求各不相同.(3)协同度高.企业会计系统各个构成要件之间存在着紧密的联系,它们相互作用、相互依存,构成一个完整的体系.因而,在设计中要充分体现出各个部分之间的逻辑联系,做到协调一致.此外,由于会计制度设计涉及许多方面,因而设计过程中也应处理好各种复杂关系,遵循协同的原则.2.会计制度设计的意义.(领会)(1)有利于贯彻国家的财经和法规制度.(2)有利于提高宏观和微观经济管理水平.(3)有利于加强会计管理,及时准确地提供会计信息.二、会计制度设计的对象(领会)会计制度设计的对象,是指设计企业会计制度的具体内容.其对象是会计工作过程.会计工作过程就是运用会计方法对经济活动进行反映和控制,提供会计信息的过程.即:在一定的规范之下,运用文字、图表等形式对全部会计事务,包括凭证、账簿、报表等会计核算资料、会计业务手续、会计组织机构以及会计人员的进行系统规划,也就是按照企业会计准则来设计企业具体的会计制度.(一)会计组织系...

1、当您付费下载文档后,您只拥有了使用权限,并不意味着购买了版权,文档只能用于自身使用,不得用于其他商业用途(如 [转卖]进行直接盈利或[编辑后售卖]进行间接盈利)。
2、本站所有内容均由合作方或网友上传,本站不对文档的完整性、权威性及其观点立场正确性做任何保证或承诺!文档内容仅供研究参考,付费前请自行鉴别。
3、如文档内容存在违规,或者侵犯商业秘密、侵犯著作权等,请点击“违规举报”。

碎片内容

自考会计制度设计相关笔记

确认删除?
VIP
微信客服
  • 扫码咨询
会员Q群
  • 会员专属群点击这里加入QQ群
客服邮箱
回到顶部