电脑桌面
添加小米粒文库到电脑桌面
安装后可以在桌面快捷访问

采购付款方式VIP专享VIP免费

采购付款方式_第1页
1/3
采购付款方式_第2页
2/3
采购付款方式_第3页
3/3
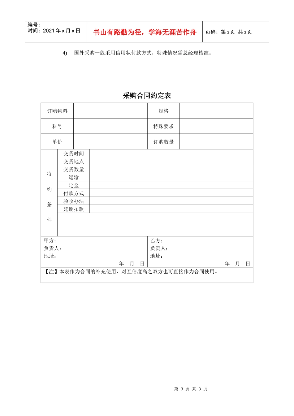
第1页共3页编号:时间:2021年x月x日书山有路勤为径,学海无涯苦作舟页码:第1页共3页采购付款方式1.总则1.1.制定目的规范采购订购与付款方式,使之有章可循。1.2.适用范围本公司物料采购之订约与付款方式,除另有规定外,悉依本规章办理。1.3.权责单位1)采购部负责本规章制定、修改、废止之起草工作。2)总经理负责本规章制定、修改、废止之核准。2.采购订约规定2.1.采购订约方式采购订约方式,一般有下列三种:1)电话通知方式:小宗交易,可采用电话通知下单。2)确认方式:由本公司出具订单或供应商出具售货单。3)合约方式:由本公司主导采购合同或供应商主导销售合同。2.2.采购合约意义采购合约较口头或订单方式有下列效用:1)可确定买卖双方应尽之义务。2)作为解决合约纠纷之依据。3)作为法律诉讼之书面证据。4)可根据实际情况订立不同之条款,以保护双方权益。2.3.采购合约种类本公司采购合约的种类有以下几种:1)订购单。2)国内订货合同。3)国际采购合同。2.4.订购单之运用订购单用于下列条件:1)标准化之产品,不易发生错误。2)买卖双方有很高之互信度。3)在已有长期合约的情况下,每次订购采用订购单即可。4)出现交货问题,容易处置。5)交货、验收流程成熟、严密。2.5.国内订货合同之运用国内订货合同应注意事项:1)应明确所订物料之名称、规格、编号、数量、单价、总价、交货时间、地点,并与请购单一致。2)付款方式应明确。一般付款方式有:一次付款、分期付款、下批付款等。3)应规定延期罚款之责任、尺度、赔偿方式。第2页共3页第1页共3页编号:时间:2021年x月x日书山有路勤为径,学海无涯苦作舟页码:第2页共3页4)规定解约之办法,保障双方权益。5)商定验收方式与质量追溯方式。6)规定卖方保证责任。7)明确其他认为应予附加之条款。2.6.国际采购合同国际采购合同一般有“基本条款”与“一般条款”,说明如下:2.6.1.基本条款1)物料名称。2)品质与规格要求。3)单价与总价。一般国际贸易有十几种交易条件,常用之交易条件有:A)FAS(FreeAlongsideShip),即卖方出口港交货价。B)FOB(FreeOnBoard),即卖方出口港装船交货价。C)CIF(CostInsuranceandFreight),即价格包含运费、保险费。本公司一般采用FOB或CIF方式。4)数量。5)货款支付方式。A)汇款。常见的汇款方式有电汇(T/T)、票汇(D/D)、信汇(M/T)。B)信用状(L/C)付款。C)托收(C/A或C/P)。D)货到付款(COD)。E)凭单付款(CAD)。F)记账(O/A)。G)寄售。本公司一般采用汇款或信用状形式。6)装运。7)包装。8)保险。2.6.2.一般条款一般条款通常包括以下几项:1)不可抗力事故。2)索赔规定。3)仲裁。4)适用法律。5)违约及解约。6)其他条款。3.付款方式1)由采购根据《请购单》或《订购单》、采购合同、进料验收单,向财务部请款。2)财务部依合同规定之给付方式,与厂商结款。3)国内采购一般采用一次性付款方式,即供应商之物料验收合格后,一次性付清该订单之货款,特殊情况需总经理核准。第3页共3页第2页共3页编号:时间:2021年x月x日书山有路勤为径,学海无涯苦作舟页码:第3页共3页4)国外采购一般采用信用状付款方式,特殊情况需总经理核准。采购合同约定表订购物料规格料号特殊要求单价订购数量特约条件交货时间交货地点交货数量运输定金付款方式验收办法延期扣款甲方:负责人:地址:年月日乙方:负责人:地址:年月日【注】本表作为合同的补充使用,对互信度高之双方也可直接作为合同使用。

1、当您付费下载文档后,您只拥有了使用权限,并不意味着购买了版权,文档只能用于自身使用,不得用于其他商业用途(如 [转卖]进行直接盈利或[编辑后售卖]进行间接盈利)。
2、本站所有内容均由合作方或网友上传,本站不对文档的完整性、权威性及其观点立场正确性做任何保证或承诺!文档内容仅供研究参考,付费前请自行鉴别。
3、如文档内容存在违规,或者侵犯商业秘密、侵犯著作权等,请点击“违规举报”。

碎片内容

采购付款方式

确认删除?
VIP
微信客服
  • 扫码咨询
会员Q群
  • 会员专属群点击这里加入QQ群
客服邮箱
回到顶部