电脑桌面
添加小米粒文库到电脑桌面
安装后可以在桌面快捷访问

全国历年自学考试基础会计学试题VIP专享VIP免费

全国历年自学考试基础会计学试题_第1页
1/92
全国历年自学考试基础会计学试题_第2页
2/92
全国历年自学考试基础会计学试题_第3页
3/92
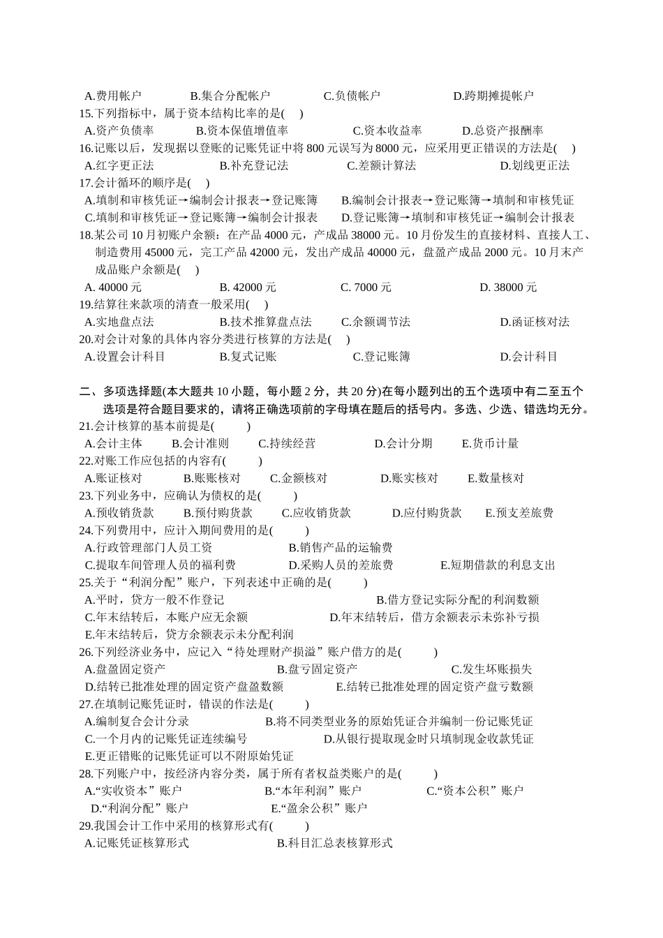
全国2002至2009年高等教育自学考试基础会计学试题课程代码:00041第一部分选择题一、单项选择题(本大题共20小题,每小题1分,共20分)在每小题列出的四个选项中只有一个选项是符合题目要求的,请将正确选项前的字母填在题后的括号内。1.近代会计形成的标志是()A.单式记账法的问世B.会计从生产职能中分离出来C.从单式记账法过渡到复式记账法D.出现了专职会计人员2.会计对经济活动进行综合反映,主要是利用()A.实物量度B.劳动量度C.货币量度D.工时量度3.会计凭证分为原始凭证和记账凭证,是按其()A.记录经济业务的内容B.填制程序和用途C.格式D.填制方法4.在会计核算的一般原则中,要求会计指标口径一致,以便于不同企业之间进行横向比较的会计原则是()A.一贯性原则B.可比性原则C.配比原则D.权责发生制原则5.下列经济业务中,影响会计等式总额发生变化的是()A.以银行存款50000元购买材料B.结转完工产品成本40000元C.购买机器设备20000元,货款未付D.收回客户所欠的货款30000元6.下列会计分录中,属于复合会计分录的是()A.借:生产成本—A产品30000B.借:制造费用—办公室300贷:材料—甲材料10000—邮电费600—乙材料20000贷:现金900C.借:制造费用—折旧费2000D.借:银行存款100000管理费用—折旧费1000贷:应收账款—A公司40000贷:累计折旧3000—B公司600007.对应收账款计提坏帐准备,遵循的会计原则是()A.历史成本原则B.收付实现原则C.谨慎原则D.配比原则8.借贷记账法“借”、“贷”的含义是()A.债权和债务B.标明记账方向C.增加或减少D.收入和付出9.会计工作组织形式视企业具体情况可分为()A.总括核算与明细核算B.车间核算与企业核算C.集中核算与非集中核算D.综合核算与非综合核算10.下列原始凭证中,属于累计凭证的是()A.增值税专用发票B.发料汇总表C.限额领料单D.差旅费报销单11.总资产报酬率的计算,是以总资产去除()A.净利润B.产品销售收入C.利润总额D.总产值12.登记明细账的依据是()A.汇总记账凭证B.记账凭证或原始凭证C.原始凭证D.汇总原始凭证13.在借贷记账法下,账户哪一方登记增加,哪一方登记减少,取决于()A.账户的结构B.账户所记录的经济业务内容C.账户的用途D.账户的具体格式14.“预提费用”账户按用途和结构分类,应归入()A.费用帐户B.集合分配帐户C.负债帐户D.跨期摊提帐户15.下列指标中,属于资本结构比率的是()A.资产负债率B.资本保值增值率C.资本收益率D.总资产报酬率16.记账以后,发现据以登账的记账凭证中将800元误写为8000元,应采用更正错误的方法是()A.红字更正法B.补充登记法C.差额计算法D.划线更正法17.会计循环的顺序是()A.填制和审核凭证→编制会计报表→登记账簿B.编制会计报表→登记账簿→填制和审核凭证C.填制和审核凭证→登记账簿→编制会计报表D.登记账簿→填制和审核凭证→编制会计报表18.某公司10月初账户余额:在产品4000元,产成品38000元。10月份发生的直接材料、直接人工、制造费用45000元,完工产品42000元,发出产成品40000元,盘盈产成品2000元。10月末产成品账户余额是()A.40000元B.42000元C.7000元D.38000元19.结算往来款项的清查一般采用()A.实地盘点法B.技术推算盘点法C.余额调节法D.函证核对法20.对会计对象的具体内容分类进行核算的方法是()A.设置会计科目B.复式记账C.登记账簿D.会计科目二、多项选择题(本大题共10小题,每小题2分,共20分)在每小题列出的五个选项中有二至五个选项是符合题目要求的,请将正确选项前的字母填在题后的括号内。多选、少选、错选均无分。21.会计核算的基本前提是()A.会计主体B.会计准则C.持续经营D.会计分期E.货币计量22.对账工作应包括的内容有()A.账证核对B.账账核对C.金额核对D.账实核对E.数量核对23.下列业务中,应确认为债权的是()A.预收销货款B.预付购货款C.应收销货款D.应付购货款E.预支差旅费24.下列费用中,应计入期间费用的是()A.行政管理部门人员工资B.销售产品的运输费C.提取车间管理人员的福利费D.采购人员的差旅费E.短期借款的利息支出25.关于“利润分配”账户,下列表述中正确的是()A.平时,贷方一般不作登记B.借方登记实际分配的利润数额C.年末结转后,本账户应无余额D.年末结转后,...

1、当您付费下载文档后,您只拥有了使用权限,并不意味着购买了版权,文档只能用于自身使用,不得用于其他商业用途(如 [转卖]进行直接盈利或[编辑后售卖]进行间接盈利)。
2、本站所有内容均由合作方或网友上传,本站不对文档的完整性、权威性及其观点立场正确性做任何保证或承诺!文档内容仅供研究参考,付费前请自行鉴别。
3、如文档内容存在违规,或者侵犯商业秘密、侵犯著作权等,请点击“违规举报”。

碎片内容

全国历年自学考试基础会计学试题

确认删除?
VIP
微信客服
  • 扫码咨询
会员Q群
  • 会员专属群点击这里加入QQ群
客服邮箱
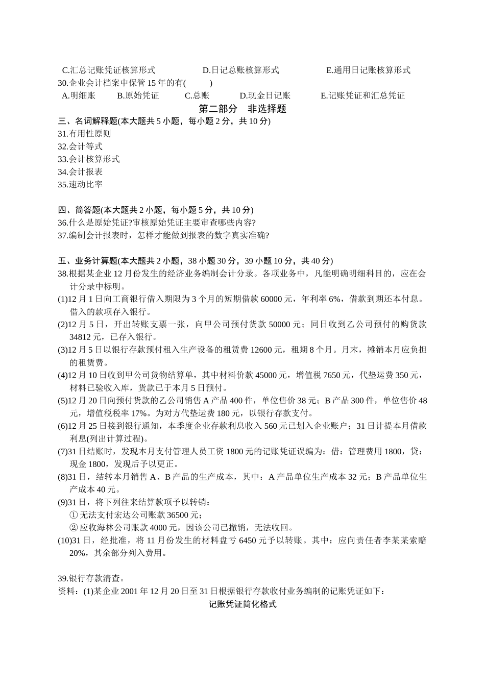
回到顶部