电脑桌面
添加小米粒文库到电脑桌面
安装后可以在桌面快捷访问

第2章国民经济的分类与核算方法VIP免费

第2章国民经济的分类与核算方法_第1页
1/15
第2章国民经济的分类与核算方法_第2页
2/15
第2章国民经济的分类与核算方法_第3页
3/15
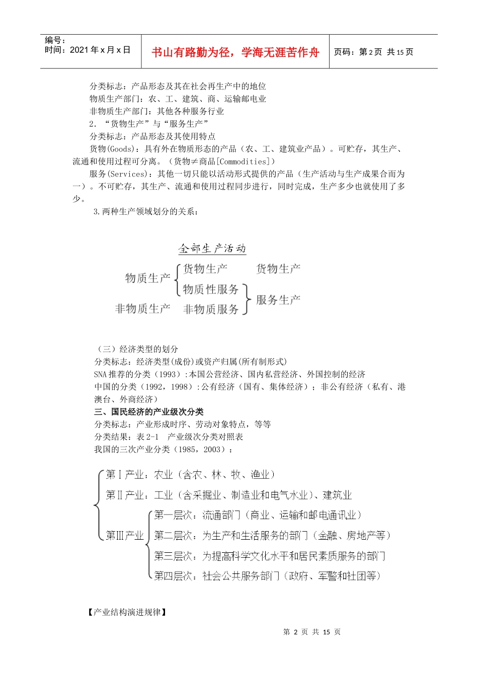
第1页共15页编号:时间:2021年x月x日书山有路勤为径,学海无涯苦作舟页码:第1页共15页第2章国民经济的分类与核算方法§2.1国民经济分类的基本方法一、国民经济分类的基本问题国民经济核算需要对其核算“主体”和“客体”分别进行科学的分类。国民经济分类的基本问题:分类标志:经济类型、隶属关系、产品用途、产业级次、投入产出性质、财务决策特征等分类对象:国民经济及其组成要素(主体和客体)分类单位:基层型单位、机构型单位、产品等二、国民经济的一般理论分类(一)两大生产部类的划分分类标志:产品的基本经济用途第Ⅰ部类:生产生产资料的经济部门第Ⅱ部类:生产消费资料的经济部门在我国通常利用农、轻、重结构近似反映第Ⅰ部类:重工业(建筑业类似)第Ⅱ部类:轻工业和农业霍夫曼(W.Hoffmann)比例霍夫曼比例=消费品工业的(净)增加值资本品工业的(净)增加值据经验研究结果,在20多个西方国家的工业化过程中呈现出以下阶段性特征:第一阶段,霍夫曼比例=5±1,消费品工业占主导地位;第二阶段,霍夫曼比例=2.5±1,资本品工业发展迅速;第三阶段,霍夫曼比例=1±0.5,消费品工业与资本品工业比例相当;第四阶段,霍夫曼比例<1,资本品工业(尤其基础工业)超前发展。(二)两大生产领域的划分1.“物质生产”与“非物质生产”第2页共15页第1页共15页编号:时间:2021年x月x日书山有路勤为径,学海无涯苦作舟页码:第2页共15页分类标志:产品形态及其在社会再生产中的地位物质生产部门:农、工、建筑、商、运输邮电业非物质生产部门:其他各种服务行业2.“货物生产”与“服务生产”分类标志:产品形态及其使用特点货物(Goods):具有外在物质形态的产品(农、工、建筑业产品)。可贮存,其生产、流通和使用过程可分离。(货物≠商品[Commodities])服务(Services):其他一切只能以活动形式提供的产品(生产活动与生产成果合而为一)。不可贮存,其生产、流通和使用过程同步进行,同时完成,生产多少也就使用了多少。3.两种生产领域划分的关系:(三)经济类型的划分分类标志:经济类型(成份)或资产归属(所有制形式)SNA推荐的分类(1993):本国公营经济、国内私营经济、外国控制的经济中国的分类(1992,1998):公有经济(国有、集体经济);非公有经济(私有、港澳台、外商经济)三、国民经济的产业级次分类分类标志:产业形成时序、劳动对象特点,等等分类结果:表2-1产业级次分类对照表我国的三次产业分类(1985,2003):【产业结构演进规律】第3页共15页第2页共15页编号:时间:2021年x月x日书山有路勤为径,学海无涯苦作舟页码:第3页共15页三次产业划分是考察“经济增长”问题的产物。大量经验研究表明:随着社会生产力水平的不断提高,将会出现劳动力转移:第Ⅰ产业→第Ⅱ产业→第Ⅲ产业(克拉克法则)产值转移:第Ⅰ产业→第Ⅱ产业→第Ⅲ产业(库兹涅茨法则)据此还可以划分产业结构类型和经济时代(以60%为界限):农业主导型→工业主导型→服务业主导型→知识产业主导型(农业社会)(工业化社会)(后工业时代)(知识经济时代)§2.2产业部门分类与机构部门分类一、基层型单位与产业部门分类(一)生产活动的类型国民经济产业的分类对象:从事各种生产经营活动的全体常住经济单位,其分类标志则是有关单位所从事的生产经营活动的经济性质(简称“生产活动性质”)。“生产活动性质”:(1)产品的性质;(2)投入结构和生产工艺等方面的主要特征。生产活动性质”举例:①生产何种产品?──产品的性质和种类汽车:货车、客车、工程车、消防车酒精:食用酒精、医用酒精、工业酒精②怎样生产产品?──生产工艺和消耗结构电力:火电、水电、核电、油电、风电食盐:海盐、矿盐、井盐、湖盐食糖:甘蔗制糖、甜菜制糖主要活动、次要活动和辅助活动:主要活动生产主要产品,同时还可能伴生出一些副产品。主要生产活动的特征是,其产品的增加值份额高于其他任何一种生产活动。次要活动生产其他的一般次要产品,这些产品的增加值份额应明显低于主要生产活动。主要活动产品:主要产品+副产品=联产品副产品+次要活动的产品=次要产品辅助活动不单独计量产出...

1、当您付费下载文档后,您只拥有了使用权限,并不意味着购买了版权,文档只能用于自身使用,不得用于其他商业用途(如 [转卖]进行直接盈利或[编辑后售卖]进行间接盈利)。
2、本站所有内容均由合作方或网友上传,本站不对文档的完整性、权威性及其观点立场正确性做任何保证或承诺!文档内容仅供研究参考,付费前请自行鉴别。
3、如文档内容存在违规,或者侵犯商业秘密、侵犯著作权等,请点击“违规举报”。

碎片内容

第2章国民经济的分类与核算方法

精华资料店+ 关注
实名认证
内容提供者

大量教育教学资料

确认删除?
VIP
微信客服
  • 扫码咨询
会员Q群
  • 会员专属群点击这里加入QQ群
客服邮箱
回到顶部