电脑桌面
添加小米粒文库到电脑桌面
安装后可以在桌面快捷访问

财务管理模拟试卷4VIP专享VIP免费

财务管理模拟试卷4_第1页
1/10
财务管理模拟试卷4_第2页
2/10
财务管理模拟试卷4_第3页
3/10
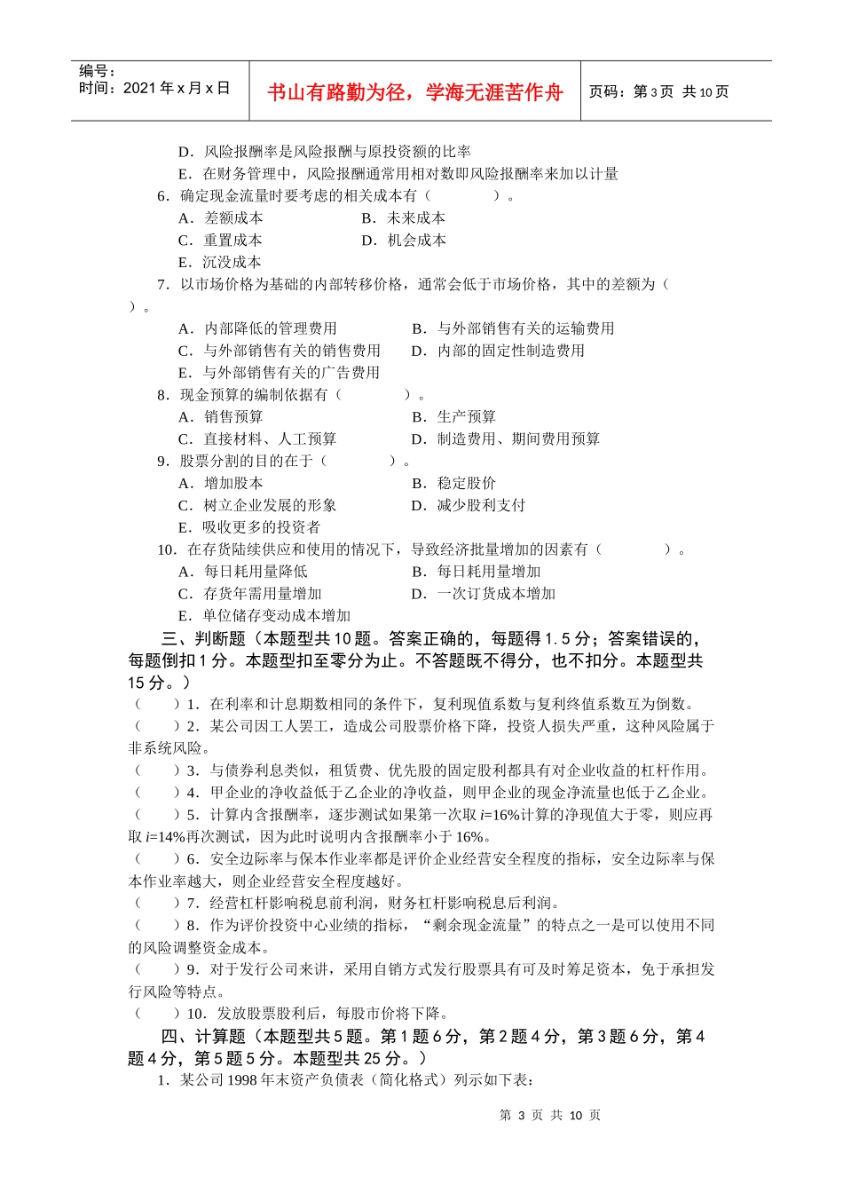
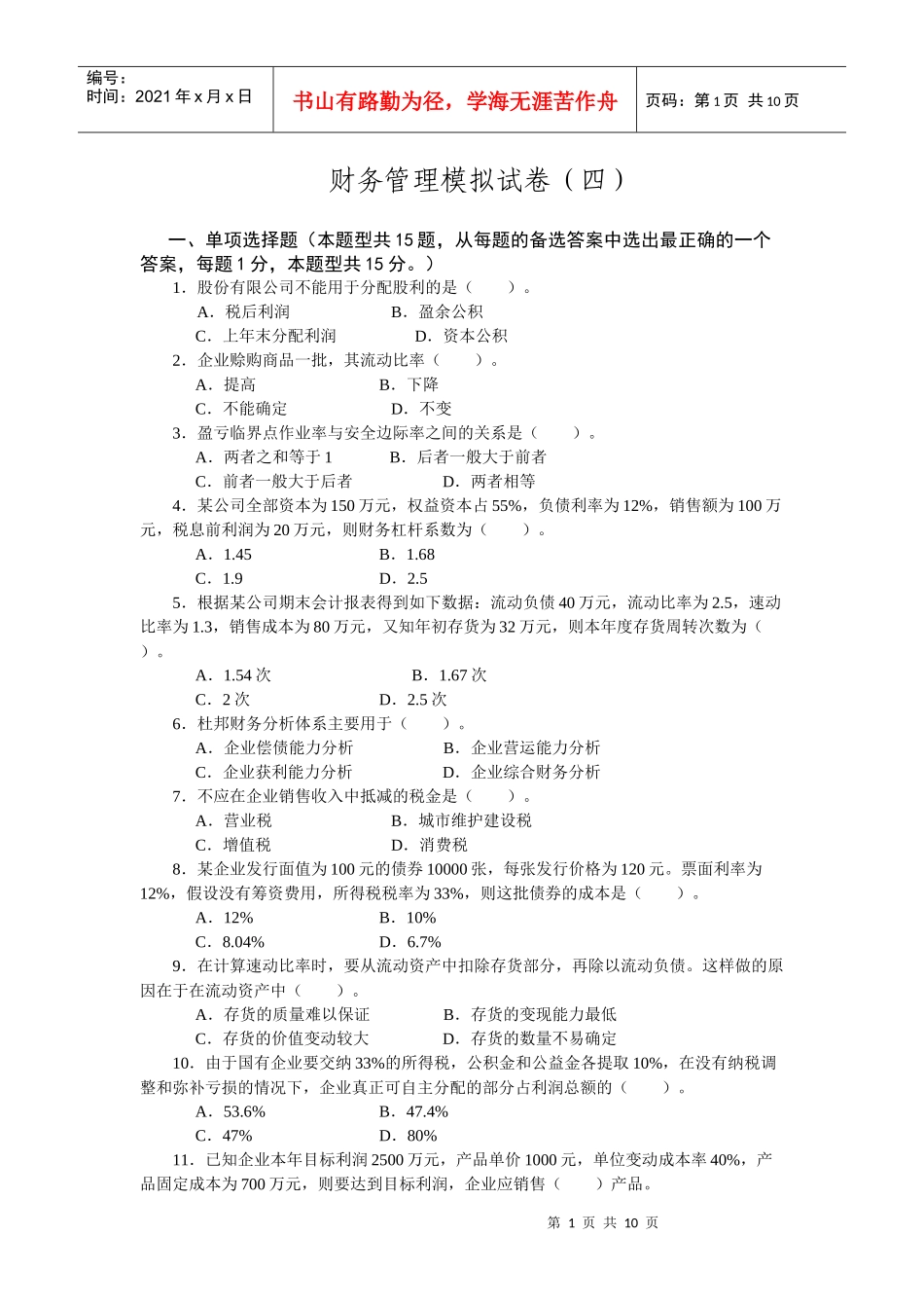
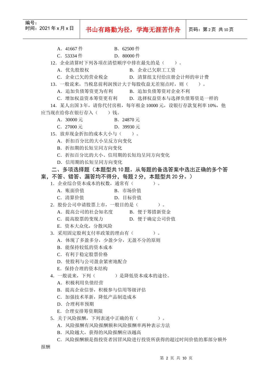
第1页共10页编号:时间:2021年x月x日书山有路勤为径,学海无涯苦作舟页码:第1页共10页财务管理模拟试卷(四)一、单项选择题(本题型共15题,从每题的备选答案中选出最正确的一个答案,每题1分,本题型共15分。)1.股份有限公司不能用于分配股利的是()。A.税后利润B.盈余公积C.上年末分配利润D.资本公积2.企业赊购商品一批,其流动比率()。A.提高B.下降C.不能确定D.不变3.盈亏临界点作业率与安全边际率之间的关系是()。A.两者之和等于1B.后者一般大于前者C.前者一般大于后者D.两者相等4.某公司全部资本为150万元,权益资本占55%,负债利率为12%,销售额为100万元,税息前利润为20万元,则财务杠杆系数为()。A.1.45B.1.68C.1.9D.2.55.根据某公司期末会计报表得到如下数据:流动负债40万元,流动比率为2.5,速动比率为1.3,销售成本为80万元,又知年初存货为32万元,则本年度存货周转次数为()。A.1.54次B.1.67次C.2次D.2.5次6.杜邦财务分析体系主要用于()。A.企业偿债能力分析B.企业营运能力分析C.企业获利能力分析D.企业综合财务分析7.不应在企业销售收入中抵减的税金是()。A.营业税B.城市维护建设税C.增值税D.消费税8.某企业发行面值为100元的债券10000张,每张发行价格为120元。票面利率为12%,假设没有筹资费用,所得税税率为33%,则这批债券的成本是()。A.12%B.10%C.8.04%D.6.7%9.在计算速动比率时,要从流动资产中扣除存货部分,再除以流动负债。这样做的原因在于在流动资产中()。A.存货的质量难以保证B.存货的变现能力最低C.存货的价值变动较大D.存货的数量不易确定10.由于国有企业要交纳33%的所得税,公积金和公益金各提取10%,在没有纳税调整和弥补亏损的情况下,企业真正可自主分配的部分占利润总额的()。A.53.6%B.47.4%C.47%D.80%11.已知企业本年目标利润2500万元,产品单价1000元,单位变动成本率40%,产品固定成本为700万元,则要达到目标利润,企业应销售()产品。第2页共10页第1页共10页编号:时间:2021年x月x日书山有路勤为径,学海无涯苦作舟页码:第2页共10页A.41667件B.62500件C.53334件D.80000件12.企业清算时下列各项在清偿顺序中排在最先的是()。A.优先股股权B.企业已欠职工工资C.企业已欠的营业税金D.清算组支付给注册会计师的审计费13.一般说来,当税息前利润预计大于每股收益无差别点时,则()。A.追加负债筹资更为有利B.追加负债筹资对企业不利C.增加权益资本筹资更有利D.选择权益资本与选择负债筹资是一样的14.某人出国3年,请你代付房租,每年租金10000元,设银行存款复利率10%,他应当现在给你在银行存入()钱。A.30000元B.24870元C.27000元D.39930元15.放弃现金折扣的成本大小与()。A.折扣百分比的大小呈反方向变化B.折扣期的长短呈同方向变化C.折扣百分比的大小、信用期的长短均呈同方向变化D.信用期的长短呈同方向变化二、多项选择题(本题型共10题。从每题的备选答案中选出正确的多个答案,不答、错答、漏答均不得分,每题2分,本题型共20分。)1.企业综合资本成本的权数,通常有()。A.账面价值B.市场价值C.清算价值D.目标价值2.股份公司申请股票上市,一般目的是()。A.提高公司的社会知名度B.便于筹措新资金C.提高股票的变现力D.便于确定公司价值E.资本大众化,分散风险3.采用固定股利支付率政策的理由有()。A.体现了多盈多分,少盈少分,无盈不分的原则B.能保持较低的资本成本C.有利于稳定股票价格D.使股利与公司盈余紧密地配合E.保持合理的资本结构4.一般说来,下列()是降低资本成本的途径。A.积极利用负债经营B.提高企业信誉,积极参与信用等级评估C.加强技术革新,降低产品制造成本D.合理利率预期E.合理安排筹资期限5.关于风险报酬,下列表述中正确的有()。A.风险报酬有风险报酬额和风险报酬率两种表示方法B.风险越大,获得的风险报酬应该越高C.风险报酬额是指投资者因冒风险进行投资所获得的超过时间价值的那部分额外报酬第3页共10页第2页共10页编号:时间:2021年x月x日书山有路勤为径,...

1、当您付费下载文档后,您只拥有了使用权限,并不意味着购买了版权,文档只能用于自身使用,不得用于其他商业用途(如 [转卖]进行直接盈利或[编辑后售卖]进行间接盈利)。
2、本站所有内容均由合作方或网友上传,本站不对文档的完整性、权威性及其观点立场正确性做任何保证或承诺!文档内容仅供研究参考,付费前请自行鉴别。
3、如文档内容存在违规,或者侵犯商业秘密、侵犯著作权等,请点击“违规举报”。

碎片内容

财务管理模拟试卷4

确认删除?
VIP
微信客服
  • 扫码咨询
会员Q群
  • 会员专属群点击这里加入QQ群
客服邮箱
回到顶部