电脑桌面
添加小米粒文库到电脑桌面
安装后可以在桌面快捷访问

施工质量管控措施VIP免费

施工质量管控措施_第1页
1/36
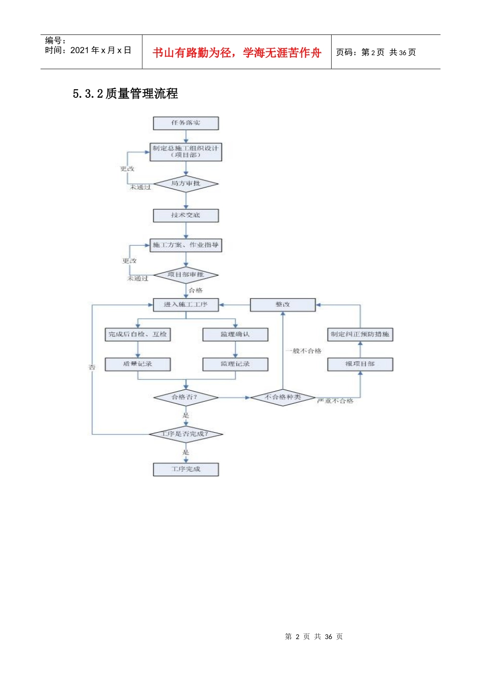
施工质量管控措施_第2页
2/36
施工质量管控措施_第3页
3/36
第1页共36页编号:时间:2021年x月x日书山有路勤为径,学海无涯苦作舟页码:第1页共36页施工质量管控5.3.1质量管理目标严格贯彻国家强制性质量标准、建设管理部门组织规定的技术标准和质量要求。严格按ISO9001质量认证体系的管理要求,制定具有可操作性、科学性、针对性的质量管理目标。工程项目质量创优计划指标:单项工程合格率:100%。工程材料质量合格率100%;工程一次通过率100%。工程质量等级达到优良工程,并争创优质工程。第2页共36页第1页共36页编号:时间:2021年x月x日书山有路勤为径,学海无涯苦作舟页码:第2页共36页5.3.2质量管理流程第3页共36页第2页共36页编号:时间:2021年x月x日书山有路勤为径,学海无涯苦作舟页码:第3页共36页质量管理流程图5.3.3质量管理及保障措施施工质量控制应贯彻全面、全员、全过程质量管理的思想,运用动态控制原理,进行质量的事前控制、事中控制和事后控制。事前质量控制即在正式施工前进行的事前主动质量控制,通过编制施工质量计划,明确质量目标,制定施工方案,设置质量管理点,落实质量责任,分析可能导致质量目标偏离的各种影响因素,针对这些影响因素制定有效的预防措施,防患于第4页共36页第3页共36页编号:时间:2021年x月x日书山有路勤为径,学海无涯苦作舟页码:第4页共36页未然。事前质量预控必须充分发挥组织的技术和管理方面的整体优势,把长期形成的先进技术、管理方法和经验智慧,创造性地应用于工程项目。事前质量预控要求针对质量控制对象的控制目标、活动条件、影响因素进行周密分析,找出薄弱环节,制定有效的控制措施和对策。事中质量控制指在施工质量形成过程中,对影响施工质量的各种因素进行全面的动态控制。事中质量控制也称作业活动过程质量控制,包括质量活动主体的自我控制和他人监控的控制方式。自我控制是第一位的,即作业者在作业过程对自己质量活动行为的约束和技术能力的发挥,以完成符合预定质量目标的作业任务;他人监控是对作业者的质量活动过程和结果,由来自企业内部管理者和企业外部有关方面进行监督检查,如工程监理机构、政府质量监督部门等的监控。施工质量的自控和监控是相辅相成的系统过程。自控主体的质量意识和能力是关键,是施工质量的决定因素;各监控主体所进行的施工质量监控是对自控行为的推动和约束。因此,自控主体必须正确处理自控和监控的关系,在致力于施工质量自控的同时,还必须接受来自业主、监理等方面对其质量行为和结果所进行的监督管理,包括质量检查、评价和验收。自控主体不能因为监控主体的存在和监控职能的实施而减轻或免除其质量责任。事中质量控制的目标是确保工序质量合格,杜绝质量事故发生;控制的关键是坚持质量标准;控制的重点是工序质量、工作质量和质量控制点的控制。事后质量控制事后质量控制也称为事后质量把关,以使不合格的工序或最终产品(包括单位工程或整个工程项目)不流人下道工序、不进入市场。事后控制包括对质量活动结果的评价、认定;对工序质量偏差的纠正;对不合格产品进行整改和处理。控制的重点是发现施工质量方面的缺陷,并通过分析提出施工质量改进的措施,保持质量处于受控状态。以上三大环节不是互相孤立和截然分开的,它们共同构成有机的系统过程,实质上也就是质量管理PDCA循环的具体化,在每一次滚动循环中不断提高,达到质量管理和质量控制的持续改进。第5页共36页第4页共36页编号:时间:2021年x月x日书山有路勤为径,学海无涯苦作舟页码:第5页共36页事前质量控制保障措施:施工生产要素是施工质量形成的物质基础,其质量的含义包括:作为劳动主体的施工人员,即直接参与施工的管理者、作业者的素质及其组织效果;作为劳动对象的建筑材料、半成品、工程用品、设备等的质量;作为劳动方法的施工工艺及技术措施的水平;作为劳动手段的设备、仪器、仪表、工器具等的技术性能。劳动主体的控制(1)工程管理人员公司坚持对所选派的施工项目领导者、组织者等管理人员进行教育和培训和考核,使其具有和岗位相对应的上岗证书和能力,使其质量意识和组织管理能力能满足施工质量控制的要求。(2)工程施工人员施工人员的...

1、当您付费下载文档后,您只拥有了使用权限,并不意味着购买了版权,文档只能用于自身使用,不得用于其他商业用途(如 [转卖]进行直接盈利或[编辑后售卖]进行间接盈利)。
2、本站所有内容均由合作方或网友上传,本站不对文档的完整性、权威性及其观点立场正确性做任何保证或承诺!文档内容仅供研究参考,付费前请自行鉴别。
3、如文档内容存在违规,或者侵犯商业秘密、侵犯著作权等,请点击“违规举报”。

碎片内容

施工质量管控措施

确认删除?
VIP
微信客服
  • 扫码咨询
会员Q群
  • 会员专属群点击这里加入QQ群
客服邮箱
回到顶部