电脑桌面
添加小米粒文库到电脑桌面
安装后可以在桌面快捷访问

质量检查记录VIP专享VIP免费

质量检查记录_第1页
1/14
质量检查记录_第2页
2/14
质量检查记录_第3页
3/14
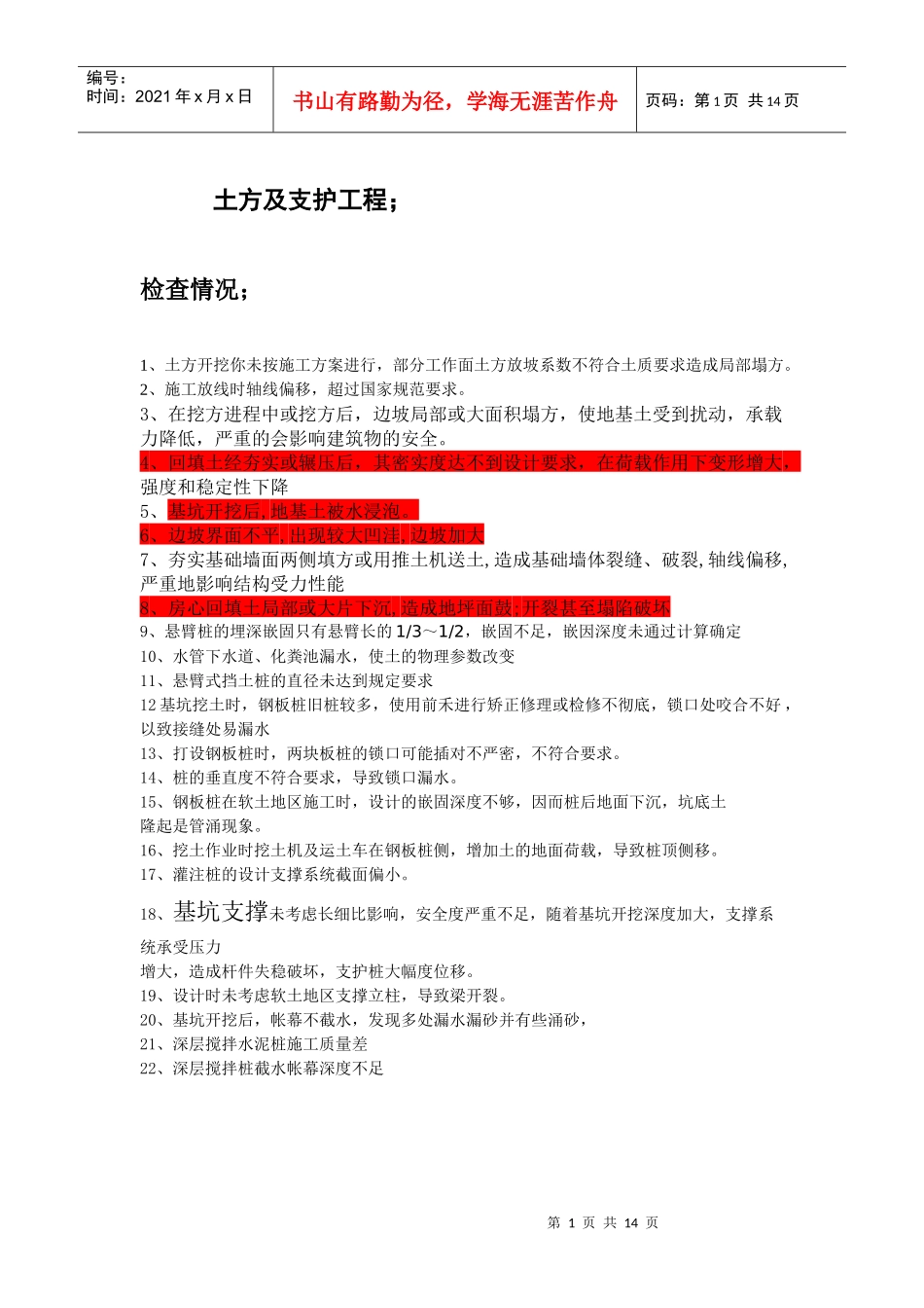
第1页共14页编号:时间:2021年x月x日书山有路勤为径,学海无涯苦作舟页码:第1页共14页土方及支护工程;检查情况;1、土方开挖你未按施工方案进行,部分工作面土方放坡系数不符合土质要求造成局部塌方。2、施工放线时轴线偏移,超过国家规范要求。3、在挖方进程中或挖方后,边坡局部或大面积塌方,使地基土受到扰动,承载力降低,严重的会影响建筑物的安全。4、回填土经夯实或辗压后,其密实度达不到设计要求,在荷载作用下变形增大,强度和稳定性下降5、基坑开挖后,地基土被水浸泡。6、边坡界面不平,出现较大凹洼,边坡加大7、夯实基础墙面两侧填方或用推土机送土,造成基础墙体裂缝、破裂,轴线偏移,严重地影响结构受力性能8、房心回填土局部或大片下沉,造成地坪面鼓;开裂甚至塌陷破坏9、悬臂桩的埋深嵌固只有悬臂长的1/3~1/2,嵌固不足,嵌因深度未通过计算确定10、水管下水道、化粪池漏水,使土的物理参数改变11、悬臂式挡土桩的直径未达到规定要求12基坑挖土时,钢板桩旧桩较多,使用前禾进行矫正修理或检修不彻底,锁口处咬合不好,以致接缝处易漏水13、打设钢板桩时,两块板桩的锁口可能插对不严密,不符合要求。14、桩的垂直度不符合要求,导致锁口漏水。15、钢板桩在软土地区施工时,设计的嵌固深度不够,因而桩后地面下沉,坑底土隆起是管涌现象。16、挖土作业时挖土机及运土车在钢板桩侧,增加土的地面荷载,导致桩顶侧移。17、灌注桩的设计支撑系统截面偏小。18、基坑支撑未考虑长细比影响,安全度严重不足,随着基坑开挖深度加大,支撑系统承受压力增大,造成杆件失稳破坏,支护桩大幅度位移。19、设计时未考虑软土地区支撑立柱,导致梁开裂。20、基坑开挖后,帐幕不截水,发现多处漏水漏砂并有些涌砂,21、深层搅拌水泥桩施工质量差22、深层搅拌桩截水帐幕深度不足第2页共14页第1页共14页编号:时间:2021年x月x日书山有路勤为径,学海无涯苦作舟页码:第2页共14页钢筋工程;检查情况;梁柱交接处箍筋加密部分不到位柱变截面处锚固长度未达到规范要求;剪力墙的钢筋未焊接长度小于10d,未达到要求;钢筋安装施工时,部分主次梁交接处,漏放附加箍筋,有几处框架梁面筋主梁搭接长度偏小,不符合图纸和国家验收规范要求钢筋安装施工时,部分主梁钢筋安装不到位,端部锚固长度过小,不符合验收规范要求;板钢筋安装施工,部分板的分布钢筋间距过大,不符合设计要求;入户口处电线管安装过密,板钢筋安装未进行特别处理;梁柱交接处箍筋加密部分不到位;柱钢筋锚固搭接长度不符合要求,主次梁交接处附加吊筋漏放,钢筋表面出现黄色浮锈,严重的转为红色,日久后变成暗褐色,甚至发生鱼鳞片剥落现象。钢筋品种、等级混杂不清,直径大小不同的钢筋堆放在一起,有技术证明与无技术证明的非同批原材料垛在一堆,难以分辨,影响使用原材料仓库管理不当,制度不严;钢筋出厂未按规定轧制螺纹或涂色;直径大小相近的,用目测有时分不清。钢筋在运至仓库时发现有严重曲折形状。根据进货单,钢筋直径为6mm,实测结果为6.3至6.5mm钢筋成型后弯曲处外侧产生横向裂缝钢筋外形不圆,略呈椭圆形第3页共14页第2页共14页编号:时间:2021年x月x日书山有路勤为径,学海无涯苦作舟页码:第3页共14页在一套钢筋试样中,取一根试件作拉力试验,另一根试件作冷弯试验,其中拉力试验所得的强度指标(屈服强度或抗拉强度)不符合技术标准要求。按规定作冷弯试验,结果不符合技术标准要求钢筋进库时无标牌,材质不明螺纹钢筋沿“纵肋”发现纵向裂缝,或在“螺距”部分有断续的纵向裂缝沿钢筋全长有一处或数处“慢弯”冷拔低碳钢丝经钢筋调直机调直后,表面有压痕或划道等损伤剪断尺寸不准或被剪钢筋端头不平使用钢筋调直机在切断过程中钢筋被顶弯使用钢筋调直机切断钢筋,在切断过程中钢筋被连切矩形箍筋成型后拐角不成90°,或两对角线长度不相等钢筋长度和弯曲角度不符合图纸要求钢筋点焊网片(特别是采用冷拔低碳钢丝时)不平整或扭曲钢筋成型时外形准确,但在堆放过程中发现扭曲、角度偏差取冷拉钢筋试件检验,所得伸长率指标小于技术标准所要求的数值第4页共14页第3页共14页编号:时间:2021...

1、当您付费下载文档后,您只拥有了使用权限,并不意味着购买了版权,文档只能用于自身使用,不得用于其他商业用途(如 [转卖]进行直接盈利或[编辑后售卖]进行间接盈利)。
2、本站所有内容均由合作方或网友上传,本站不对文档的完整性、权威性及其观点立场正确性做任何保证或承诺!文档内容仅供研究参考,付费前请自行鉴别。
3、如文档内容存在违规,或者侵犯商业秘密、侵犯著作权等,请点击“违规举报”。

碎片内容

质量检查记录

确认删除?
VIP
微信客服
  • 扫码咨询
会员Q群
  • 会员专属群点击这里加入QQ群
客服邮箱
回到顶部