电脑桌面
添加小米粒文库到电脑桌面
安装后可以在桌面快捷访问

铜铟硒薄膜太阳能电池的几个基础问题研究VIP免费

铜铟硒薄膜太阳能电池的几个基础问题研究_第1页
1/5
铜铟硒薄膜太阳能电池的几个基础问题研究_第2页
2/5
铜铟硒薄膜太阳能电池的几个基础问题研究_第3页
3/5
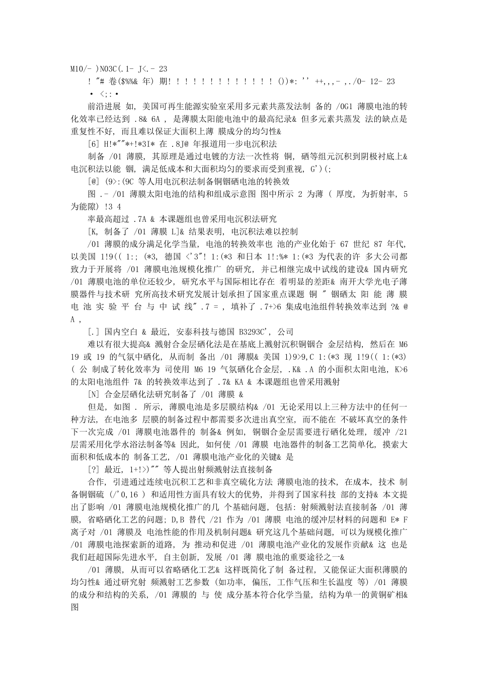
本文由☆梦幻岛主☆贡献pdf文档可能在WAP端浏览体验不佳。建议您优先选择TXT,或下载源文件到本机查看。前沿进展铜铟硒薄膜太阳能电池的几个基础问题研究蒋方丹!!冯嘉猷4(清华大学材料科学与工程系先进材料教育部重点实验室北京'%%%56)摘!要!!文章简述了铜铟硒789)(薄膜电池的性能特点和研究现状,重点提出了影响其规模化推广的几个基础问题,包括:射频溅射法直接制备789薄膜,省略硒化工艺的问题;:3;替代7<9作为789薄膜电池的缓冲层材料的问可以为789薄膜电池产业化探题;>离子对789薄膜及电池性能的作用及机制问题-这几个基础问题的研究成果,=1索新的道路关键词!!铜铟硒,薄膜电池,:3;缓冲层,=1>作用!"#$%&'#(%)*("$+'*,-."/#0'$(1+#-+)&*2%*'$*,)%34'))*8@=AB13CDE13!!BF=A?01DGH.4(!"#$%&'()*+%,-"*.%/"01%23,4"5%0/6",/'(.%/"01%237-1",-"%,*8,91,""01,9,:31,9;<%=,1+"031/#,>"1?1,9,'%%%56,@;1,%)52*(3%4(66I(J*JKLHKM132J2(1K12)JK0N)02N130H3H3*KH*JK)0JNHL789L0/MN13JLLJ2)望获得大规模应用的太阳能电池之一,受到了广泛'!引言目前全球年能源消耗量仅相当于太阳6%分钟内投射到地球表面的能量-太阳能取之不尽,用之不竭,因此研究和开发太阳能成为我国十一·五""规划和国家中长期科学发展规划的优选主题-太阳能电池在航天,通讯及微功耗电子产品领域中已占据了不可替代的位置,但作为社会整体能源结构的组成部分所占比例尚不足'X,其主要原因是广泛使用的晶体硅太阳能电池成本高,限制了进一步推广因此,$%世纪5%年代中后期以来,自发展了薄膜型太阳电池-在各种薄膜型太阳能电池中,铟硒铜(7.839J$,789)薄膜太阳能电池由于材料有近似最佳的光学能隙8C)吸收率高(,('%Y2M)抗辐射能,力强和长期的稳定性等特点,被国际上称为最有希#的关注789薄膜的一个重要特性是其能隙可通过用A1和@/部分取代83,或用9部分取代9J来进行调节,因而也相应地发展出铜铟镓硒7.83,)$,((A19J78A9)铜铟镓硒硫7.83,(9J,$,,((A1)9)78A99)和铜铟铝硒硫7.83,(9J,$,((@/)9)78@99)等体系,其中78A9体系光伏性能最优-美国可再生能源实验室制备的小面积78A9薄膜电池的最高转换效率达到'Z-$X,大面积组件转换效率也达到了'#X-值得一提的是,尽管理论预测太阳光最佳吸收能隙为'-6#J[,78A9薄膜电池在能隙为'-$—'-"J[时达到最佳性能,此时A1(83>A1)Y的值为%-"-789薄膜电池的典型结构和组成如图'所示-789薄膜电$%%&R%"R$$收到初稿,$%%&R%5R''修回4!通讯联系人-FM10/:LJ3CVPWM10/-)N03C(.1-J<.-23!"#卷($%%&年)期!!!!!!!!!!!!!())*:''++,,,-,./0-12-23·<;:·前沿进展如,美国可再生能源实验室采用多元素共蒸发法制备的/0G1薄膜电池的转化效率已经达到.8&6A,是薄膜太阳能电池中的最高纪录&但多元素共蒸发法的缺点是重复性不好,而且难以保证大面积上薄膜成分的均匀性&[6]H!*""*+!*3I*在.8J@年报道用一步电沉积法制备/01薄膜,其原理是通过电镀的方法一次性将铜,硒等组元沉积到阴极衬底上&电沉积法以能铟,满足低成本和大面积均匀的要求而受到重视,G')(;[@](9>:(9C等人用电沉积法制备铜铟硒电池的转换效图.-/01薄膜太阳电池的结构和组成示意图图中所示2为薄(厚度,为折射率,5为能隙)!34率最高超过.7A&本课题组也曾采用电沉积法研究[K,制备了/01薄膜L]&结果表明,电沉积法难以控制/01薄膜的成分满足化学当量,电池的转换效率也池的产业化始于67世纪87年代,以美国1!9((1:;(*3,德国<'3"!1:(*3和日本1!:%*1:(*3为代表的许多大公司都致力于开展将/01薄膜电池规模化推广的研究,并已相继完成中试线的建设&国内研究/01薄膜电池的单位还较...

1、当您付费下载文档后,您只拥有了使用权限,并不意味着购买了版权,文档只能用于自身使用,不得用于其他商业用途(如 [转卖]进行直接盈利或[编辑后售卖]进行间接盈利)。
2、本站所有内容均由合作方或网友上传,本站不对文档的完整性、权威性及其观点立场正确性做任何保证或承诺!文档内容仅供研究参考,付费前请自行鉴别。
3、如文档内容存在违规,或者侵犯商业秘密、侵犯著作权等,请点击“违规举报”。

碎片内容

铜铟硒薄膜太阳能电池的几个基础问题研究

文泉书屋+ 关注
实名认证
内容提供者

热爱教学事业,对互联网知识分享很感兴趣

确认删除?
VIP
微信客服
  • 扫码咨询
会员Q群
  • 会员专属群点击这里加入QQ群
客服邮箱
回到顶部