电脑桌面
添加小米粒文库到电脑桌面
安装后可以在桌面快捷访问

审计·范永亮强化班·第15章(2)VIP免费

审计·范永亮强化班·第15章(2)_第1页
1/7
审计·范永亮强化班·第15章(2)_第2页
2/7
审计·范永亮强化班·第15章(2)_第3页
3/7
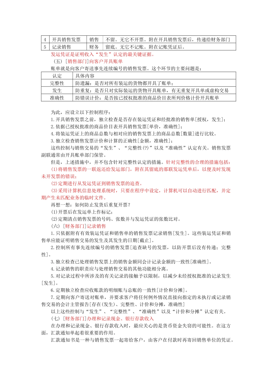
第十五章销售与收款循环的审计第一节销售与收款循环的特点三、涉及的主要业务活动(二)[信用管理部门]批准赊销信用职责分离:执行人工赊销信用检查时,应合理划分工作职责,以避免销售人员为扩大销售而使企业承受不适当的信用风险。确定信用额度:信用管理部门对新客户进行信用调查,包括获取信用评审机构对客户信用等级的评定报告,以确定该客户的信用额度。信用审批程序:信用管理部门根据管理层的赊销政策在每个客户已授权信用额度内进行赊销批准。收到销售部门的销售单后,将销售单[赊销金额]与该客户信用额度以及欠款余额加以比较。例如,A客户信用额度100万元,欠款30万元,则至多赊销70万元。信用审批轨迹:无论批准赊销与否,信用管理部门的授权人员都要在销售单上签署意见,然后再将已签署意见的销售单[信用管理部门自留一联]送回销售部门。设计信用批准控制的目的是为了降低坏账风险,因此,这些控制与应收账款账面余额的“计价和分摊”认定有关。(三)[仓库]按销售单供货流程:[销售部门]向仓库送达一联已批准的销售单,作为按销售单供货和向装运部门发货的依据。目的:防止仓库在未经授权的情况下擅自发货。[仓库只负责保管看护,入库出库的调度全必须受到制约。入库依据验收单,出库依据销售单或领料单]制度:仓库只有在收到经过批准的销售单时才能供货,并将销售单和实物一起交给发运部门。(四)[发运部门]按销售单装运货物目的:将按经批准的销售单供货与按销售单装运货物职责相分离,有助于避免负责装运货物的职员在未经授权的情况下装运产品。制度:在装运之前,装运部门职员进行独立验证,确定从仓库提取的商品附有经批准的销售单,所提取商品的内容与销售单一致。涉及的认定:营业收入、营业成本-发生,存货-完整性,应收账款-存在。[链接-P431(六):产成品的发出须由独立的发运部门进行。装运产成品时必须持有经有关部门核准的发运通知单[即销售单],并据此编制出库单[即发运单]。出库单至少一式四联,一联交仓库部门[对仓库构成有效制约];一联发运部门留存[发运单,谁开的谁留存];一联送交顾客[提货单];一联[连同销售单传递给销售部门]作为给顾客开发票的依据。]发运凭证流转部门控制措施1填写发运留一联。编号。品名、规格、数量、目的地、客户名称2登记凭单仓库留一联,无销售单不填。记录出库,对仓库构成制约3提货客户留一联,无它不放行。在发运底联上签字,表明收到实物4开具销售发票销售不留。无它不开票。附在开具销售发票后,传递给财务部门5记录销售财务留底。无它不记账。附在记账凭证后。发运凭证是证明收入“发生”认定的最关键证据。(五)[销售部门]向客户开具账单账单就是向客户寄送事先连续编号的销售发票。这个环节的主要问题是:认定具体内容完整性防遗漏:是否对所有装运的货物都开具了账单;发生防重复:是否只对实际装运的货物开具账单,有无重复开具单或虚构交易准确性防错误计价:是否按已授权批准的商品价目表所列价格计价开具账单为此,应设立以下控制程序:1.开具销售发票之前,独立检查是否存在装运凭证和经批准的销售单[授权,发生];2.依据已授权批准的商品价目表开具销售发票[单价,准确性];4.将装运凭证上的商品总数与相对应的销售发票上的商品总数[数量]进行比较。3.独立检查销售发票计价和计算的正确性[金额,准确性];这些控制与销售交易的“发生”、“完整性(?)”以及“准确性”认定有关。销售发票副联通常由开具账单部门保管。但是,上述措施中,并不包含针对完整性认定的措施。针对完整性的合理的措施包括:(1)将销售发票的一联返还给发运部门,附在其留底的那联发运凭单后,以便及时发现未开发票的错误;(2)定期进行从发运凭证到销售发票的追查。(3)采用计算机信息处理系统时,只要在程序中设定,计算机可以自动进行匹配,并定期产生未匹配业务的临时文件。再想一想:如何防止发货后重复开票?(1)开票后在发运单上作标记;(2)定期清点销售发票的号码、张数并与发运凭证的张数比对。(六)[财务部门]记录销售1.只依据附有有效装运凭证和销售单的销售发票记录销售[发生]。这些装运凭证和销售单应能证明销售交易的发生及其...

1、当您付费下载文档后,您只拥有了使用权限,并不意味着购买了版权,文档只能用于自身使用,不得用于其他商业用途(如 [转卖]进行直接盈利或[编辑后售卖]进行间接盈利)。
2、本站所有内容均由合作方或网友上传,本站不对文档的完整性、权威性及其观点立场正确性做任何保证或承诺!文档内容仅供研究参考,付费前请自行鉴别。
3、如文档内容存在违规,或者侵犯商业秘密、侵犯著作权等,请点击“违规举报”。

碎片内容

审计·范永亮强化班·第15章(2)

您可能关注的文档

确认删除?
VIP
微信客服
  • 扫码咨询
会员Q群
  • 会员专属群点击这里加入QQ群
客服邮箱
回到顶部