电脑桌面
添加小米粒文库到电脑桌面
安装后可以在桌面快捷访问

如何有效激励研发项目管理组成员44898VIP免费

如何有效激励研发项目管理组成员44898_第1页
1/4
如何有效激励研发项目管理组成员44898_第2页
2/4
如何有效激励研发项目管理组成员44898_第3页
3/4
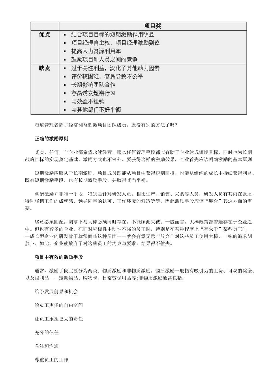
如何有效激励研发项目管理组成员陷入困境的激励手段“研发人员真不好管理,在项目中打也不是、骂也不是;捧在手心吧,尾巴就翘上天,其它部门还有意见。”“在我们公司就数研发的工资最高,还有项目奖,但是项目还是没办法及时完成,但奖金还不能少发。”“产品总是无法及时上市,客户都追到家门口了‘你们再拖下去,我就取消订货’,但是研发人员还是一付不紧不慢的样子,真是急死人。”“我们公司采用项目奖金制度。开始执行时,是项目结束后一次性发放,后来改为按照节点发放,客户初步验收通过,发放50%,项目结束后发放其余的。无论怎么改,研发人员还是没积极性,一会儿抱怨加班太多了,一会儿又担心奖金拿不到。”“不知道他们在做什么,看上去一个个都挺忙的,怎么都两个月过去了,却没感觉到项目在往前推进啊,我得找他们谈谈了。”这边厢,一个“懒惰的”研发人员跃然纸上,那边厢如何呢?“一天到晚加班,明明知道三个月完不成,还要承诺客户三个月,到时肯定完不成,奖金就别谈了。”“老板说话也忒不讲信誉了,承诺了项目结束就发奖金,到现在还不发。”“我一天到晚都在忙,今天又跑了一趟供应商,采购搞不定嘛。下午六点才回来,晚上还要把耽搁的事情完成。”“项目做得好与不好无所谓,反正到时你做好做差也没人看到。”“不指望别的了,在这个公司有机会就挣点钱吧,也学不到什么东西了,我搞这个产品已经快五年了,也没别的机会”。“......”一个“消极的”研发人员油然而生。从上面的抱怨可以读出这样的信息:研发人员觉得自己很努力,但是感受不到管理层的关注;而管理层觉得自己给予研发的已经不少,但却没有想要的回报。我们的研发人员出问题了吗?是的。但是仅仅是我们的研发人员存在问题吗?那就不尽然了。事实上,问题的根源不在研发人员自身,而在于管理者在如何激励研发项目成员方面存在严重误区。这主要表现在,很多研发企业在选择激励项目成员的手段时,均自然而然的选择了用项目奖来激励团队成员。殊不知,项目奖形式的激励手段既有明显的优点,又有致命的弱点。难道管理者除了经济利益刺激项目团队成员,就没有别的方法了吗?正确的激励原则其实,任何一个企业都希望永续经营,那么任何管理手段都应有助于企业达成短期目标,同时也为长期战略目标的实现奠定基础。激励方式也不例外。要获得这样的激励效果,企业首先应该明确激励的基本原则:短期激励应服从于长期激励。项目成员既能从项目中获得短期回报,也能从组织的成长中持续获得利益。既有短期激励手段,也有长期激励手段,并取得其当平衡。薪酬激励并非唯一手段,特别是针对研发人员。相比生产、销售、采购等人员,研发人员有其内在素质,特别强调工作的成就感、领导同事的认可、工作环境的舒适等等,因此激励手段应该“迎合”其这方面的需要。奖惩必须匹配,胡萝卜与大棒必须同时存在,不能顾此失彼。一般而言,大棒政策都普遍存在于企业之中。但也有较多的企业,在面对积极性主动性不强的员工时,特别是在某种程度上“有求于”某些员工时——成长型企业的研发骨干就常面临这种局面——就会有意无意“放弃”对这些员工使用大棒,一味的追求胡萝卜。如此,企业就放弃了对这些员工的约束与要求,结果得不偿失。项目中有效的激励手段通常,激励手段主要分为两类:物质激励和非物质激励。物质激励一般指有吸引力的工资、可观的奖金、以及福利品——定期物品、购物卡、日常劳保用品等;非物质激励通常包括:给予发展前景和机会给员工更多的自由空间让员工承担更大的责任充分的信任关注和沟通尊重员工的工作表彰他们的成绩(证书、荣誉、奖牌)在里程碑和完成时庆祝他们的胜利培训机会等等作为非物质激励,管理人员可以长期使用,随时随地地使用。在研发项目中,除了考虑奖金体系(不一定是项目奖,可以是年终奖、季度奖等)外,通常使用以下方式去实现非物质激励。授权,压担子,给责任——主要针对有责任心、富进取精神的员工,以及关键岗位如项目经理、系统工程师等;保持相应管理层的关注与沟通。特别是项目外管理人员(部门经理、研发部经理、产品线经理,甚至更高层)对以下人员的关注:新员工、首次承担...

1、当您付费下载文档后,您只拥有了使用权限,并不意味着购买了版权,文档只能用于自身使用,不得用于其他商业用途(如 [转卖]进行直接盈利或[编辑后售卖]进行间接盈利)。
2、本站所有内容均由合作方或网友上传,本站不对文档的完整性、权威性及其观点立场正确性做任何保证或承诺!文档内容仅供研究参考,付费前请自行鉴别。
3、如文档内容存在违规,或者侵犯商业秘密、侵犯著作权等,请点击“违规举报”。

碎片内容

如何有效激励研发项目管理组成员44898

确认删除?
VIP
微信客服
  • 扫码咨询
会员Q群
  • 会员专属群点击这里加入QQ群
客服邮箱
回到顶部