电脑桌面
添加小米粒文库到电脑桌面
安装后可以在桌面快捷访问

财务会计及管理知识原理学VIP专享VIP免费

财务会计及管理知识原理学_第1页
1/69
财务会计及管理知识原理学_第2页
2/69
财务会计及管理知识原理学_第3页
3/69
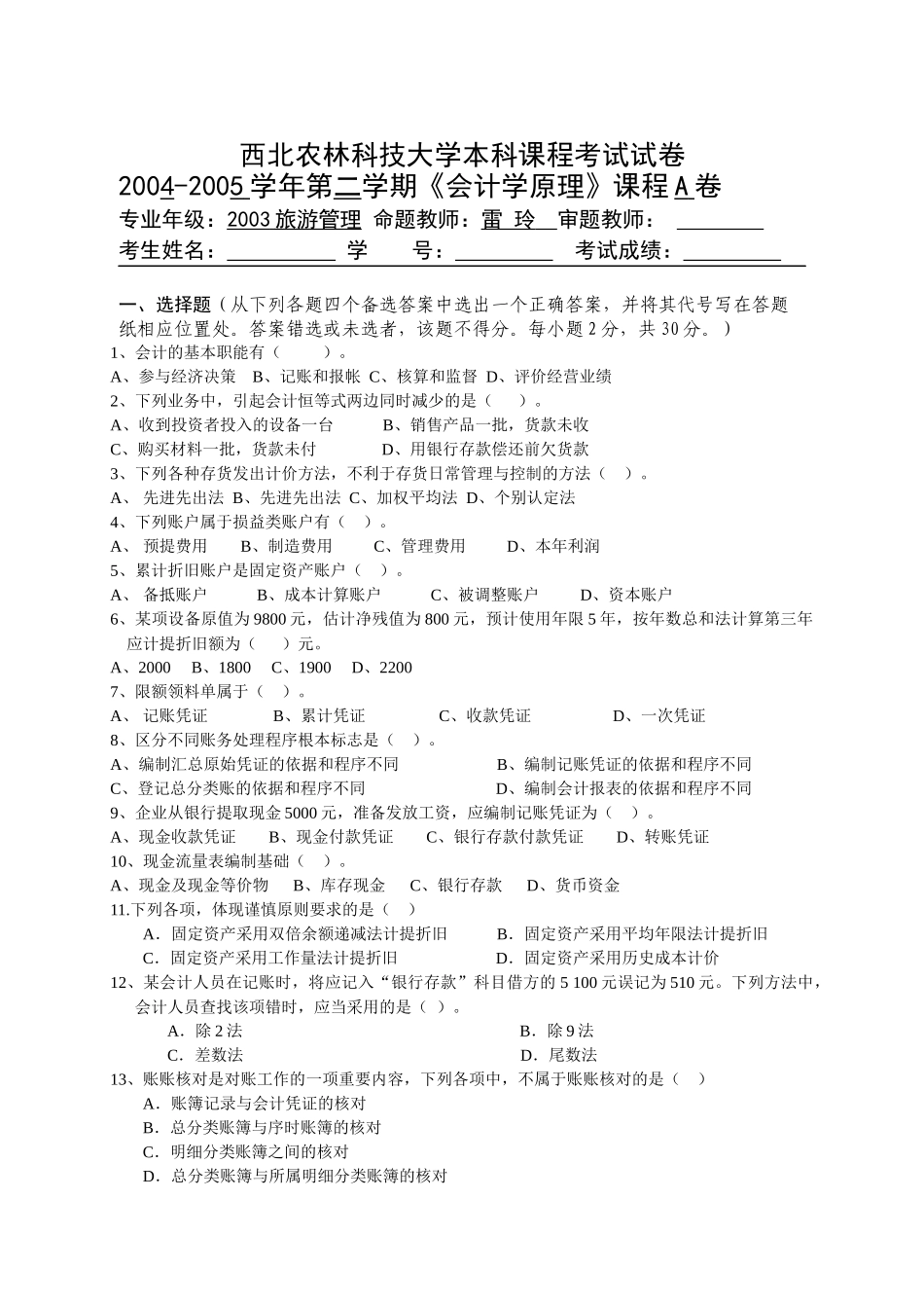
西北农林科技大学本科课程考试试卷2004-2005学年第二学期《会计学原理》课程A卷专业年级:2003旅游管理命题教师:雷玲审题教师:考生姓名:学号:考试成绩:一、选择题(从下列各题四个备选答案中选出一个正确答案,并将其代号写在答题纸相应位置处。答案错选或未选者,该题不得分。每小题2分,共30分。)1、会计的基本职能有()。A、参与经济决策B、记账和报帐C、核算和监督D、评价经营业绩2、下列业务中,引起会计恒等式两边同时减少的是()。A、收到投资者投入的设备一台B、销售产品一批,货款未收C、购买材料一批,货款未付D、用银行存款偿还前欠货款3、下列各种存货发出计价方法,不利于存货日常管理与控制的方法()。A、先进先出法B、先进先出法C、加权平均法D、个别认定法4、下列账户属于损益类账户有()。A、预提费用B、制造费用C、管理费用D、本年利润5、累计折旧账户是固定资产账户()。A、备抵账户B、成本计算账户C、被调整账户D、资本账户6、某项设备原值为9800元,估计净残值为800元,预计使用年限5年,按年数总和法计算第三年应计提折旧额为()元。A、2000B、1800C、1900D、22007、限额领料单属于()。A、记账凭证B、累计凭证C、收款凭证D、一次凭证8、区分不同账务处理程序根本标志是()。A、编制汇总原始凭证的依据和程序不同B、编制记账凭证的依据和程序不同C、登记总分类账的依据和程序不同D、编制会计报表的依据和程序不同9、企业从银行提取现金5000元,准备发放工资,应编制记账凭证为()。A、现金收款凭证B、现金付款凭证C、银行存款付款凭证D、转账凭证10、现金流量表编制基础()。A、现金及现金等价物B、库存现金C、银行存款D、货币资金11.下列各项,体现谨慎原则要求的是()A.固定资产采用双倍余额递减法计提折旧B.固定资产采用平均年限法计提折旧C.固定资产采用工作量法计提折旧D.固定资产采用历史成本计价12、某会计人员在记账时,将应记入“银行存款”科目借方的5100元误记为510元。下列方法中,会计人员查找该项错时,应当采用的是()。A.除2法B.除9法C.差数法D.尾数法13、账账核对是对账工作的一项重要内容,下列各项中,不属于账账核对的是()A.账簿记录与会计凭证的核对B.总分类账簿与序时账簿的核对C.明细分类账簿之间的核对D.总分类账簿与所属明细分类账簿的核对14、将一笔无法支付的应付款项1000元转销时,应贷记()科目。A.资本公积B.管理费用C.营业外收入D.营业外支出15、对各项财产物资的盘点结果编制并据以调整账面记录的原始凭证是()。A.入库存单B.出库单C.领料单D.实存账存对比表二、填空题(每空1分,共20分。)1、负债是指过去的交易、事项形成的(),履行该义务预期会导致()流出企业。2.会计报表按其反映经济内容不同可分为()、()和()。3、资产负债表编制理论依据()。4、存货盘存制度有()和()两种。5、库存实物清查方法有()和()。6、调整账户按其调整方式不同分为()、()和()三种。7、记账凭证按其反映内容不同分为()、()和()三种。8、现金日记账就其账页格式采用(),就其外表形式采用()。9、最基本账务处理程序是(),其基本特征是()。三、简答题(每小题10分,共20分。)1、简述会计核算七大方法及其相互关系。2、简述总分类账与明细分类账平行登记的要点。四、账务处理题(每小题2分,共30分)1、资料:大华企业在2004年12月所发生以下经济业务:(1)职工李华出差预借差旅费1000元。(2)李华出差归来报效差旅费800元,剩余200元以现金归还。(3)购进甲材料50吨,计价50000元,开具增值税专用发票,增值税率为17%,价税未付,材料已验收入库。(4)生产车间领用甲材料:生产A产品领用5吨,计5000元;生产B产品领用4吨,计4000元。(5)从银行取得短期借款58500元,归还前欠货款。(6)销售A产品售价20000元,增值税率为17%,收到对方签发并承兑商业汇票一张。(7)结转已售A产品的生产成本8000元。(8)发行5年期债券,面值500000,发行价格511000元。(9)购进一台不需要安装的设备,买价为6000元,运输费为200元,增值税率17%,款项已银行存款支付。(10)...

1、当您付费下载文档后,您只拥有了使用权限,并不意味着购买了版权,文档只能用于自身使用,不得用于其他商业用途(如 [转卖]进行直接盈利或[编辑后售卖]进行间接盈利)。
2、本站所有内容均由合作方或网友上传,本站不对文档的完整性、权威性及其观点立场正确性做任何保证或承诺!文档内容仅供研究参考,付费前请自行鉴别。
3、如文档内容存在违规,或者侵犯商业秘密、侵犯著作权等,请点击“违规举报”。

碎片内容

财务会计及管理知识原理学

确认删除?
VIP
微信客服
  • 扫码咨询
会员Q群
  • 会员专属群点击这里加入QQ群
客服邮箱
回到顶部