电脑桌面
添加小米粒文库到电脑桌面
安装后可以在桌面快捷访问

西门子数控系统调试编程和维修概要VIP专享VIP免费

西门子数控系统调试编程和维修概要_第1页
1/20
西门子数控系统调试编程和维修概要_第2页
2/20
西门子数控系统调试编程和维修概要_第3页
3/20
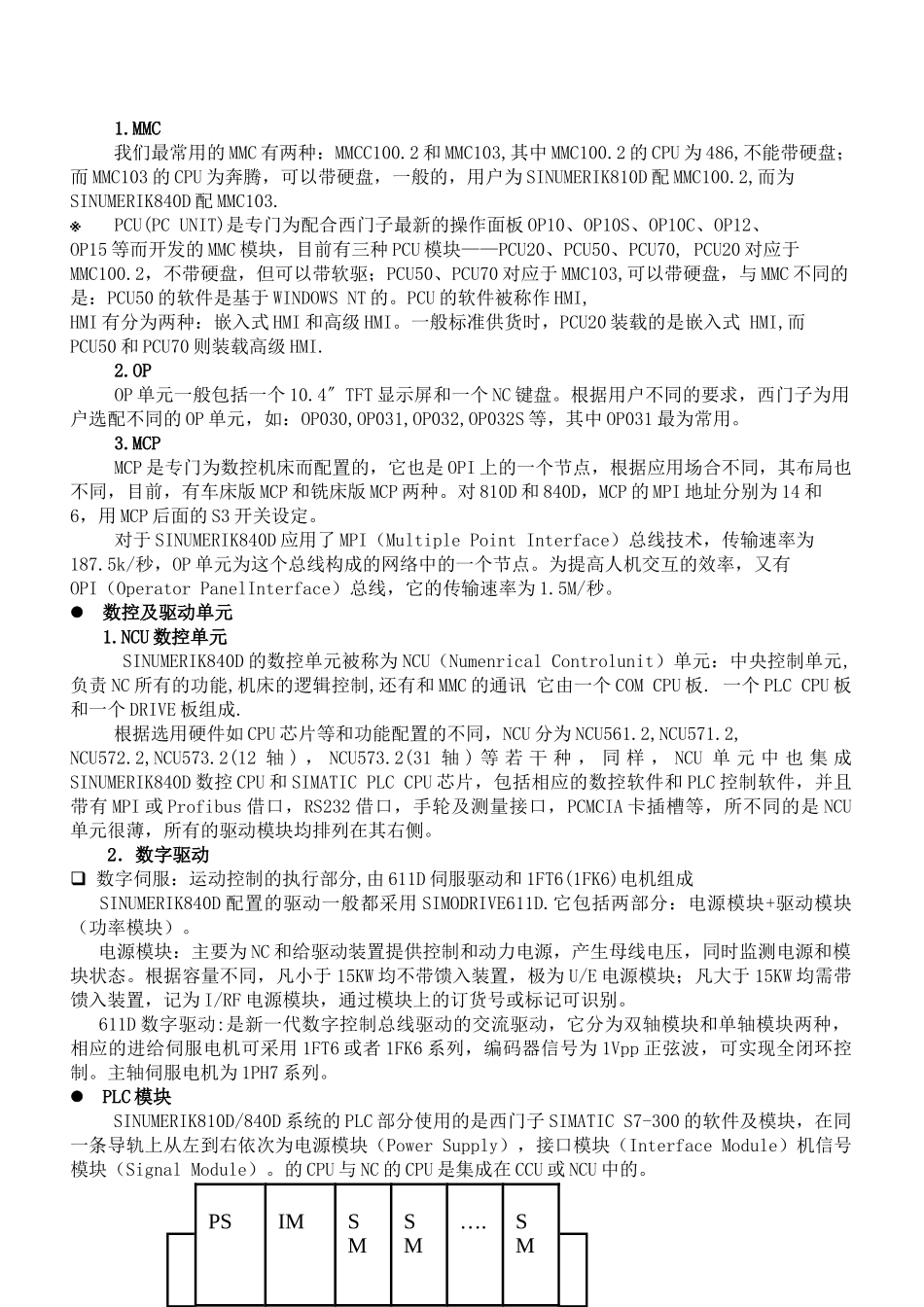
西门子数控系统调试,编程和维修概要概述西门子公司数控系统产品结构数控系统的基本构成第一讲西门子数控系统的基本构成一.西门子840D系统的组成SINUMERIK840D是由数控及驱动单元(CCU或NCU),MMC,PLC模块三部分组成,由于在集成系统时,总是将SIMODRIVE611D驱动和数控单元(CCU或NCU)并排放在一起,并用设备总线互相连接,因此在说明时将二者划归一处。人机界面人机交换界面负责NC数据的输入和显示,它由MMC和OP组成MMC(ManMachineCommunication)包括:OP(Operationpanel)单元,MMC,MCP(MachineControlPanel)三部分。MMC实际上就是一台计算机,有自己独立的CPU,还可以带硬盘,带软驱;OP单元正是这台计算机的显示器,而西门子MMC的控制软件也在这台计算机中。FM-NC普及型高性能、低价位性能价格802S840D高性能型802D810D普及型NCKMMCPLC数控系统802S802C1.MMC我们最常用的MMC有两种:MMCC100.2和MMC103,其中MMC100.2的CPU为486,不能带硬盘;而MMC103的CPU为奔腾,可以带硬盘,一般的,用户为SINUMERIK810D配MMC100.2,而为SINUMERIK840D配MMC103.※PCU(PCUNIT)是专门为配合西门子最新的操作面板OP10、OP10S、OP10C、OP12、OP15等而开发的MMC模块,目前有三种PCU模块——PCU20、PCU50、PCU70,PCU20对应于MMC100.2,不带硬盘,但可以带软驱;PCU50、PCU70对应于MMC103,可以带硬盘,与MMC不同的是:PCU50的软件是基于WINDOWSNT的。PCU的软件被称作HMI,HMI有分为两种:嵌入式HMI和高级HMI。一般标准供货时,PCU20装载的是嵌入式HMI,而PCU50和PCU70则装载高级HMI.2.OPOP单元一般包括一个10.4〞TFT显示屏和一个NC键盘。根据用户不同的要求,西门子为用户选配不同的OP单元,如:OP030,OP031,OP032,OP032S等,其中OP031最为常用。3.MCPMCP是专门为数控机床而配置的,它也是OPI上的一个节点,根据应用场合不同,其布局也不同,目前,有车床版MCP和铣床版MCP两种。对810D和840D,MCP的MPI地址分别为14和6,用MCP后面的S3开关设定。对于SINUMERIK840D应用了MPI(MultiplePointInterface)总线技术,传输速率为187.5k/秒,OP单元为这个总线构成的网络中的一个节点。为提高人机交互的效率,又有OPI(OperatorPanelInterface)总线,它的传输速率为1.5M/秒。数控及驱动单元1.NCU数控单元SINUMERIK840D的数控单元被称为NCU(NumenricalControlunit)单元:中央控制单元,负责NC所有的功能,机床的逻辑控制,还有和MMC的通讯它由一个COMCPU板.一个PLCCPU板和一个DRIVE板组成.根据选用硬件如CPU芯片等和功能配置的不同,NCU分为NCU561.2,NCU571.2,NCU572.2,NCU573.2(12轴),NCU573.2(31轴)等若干种,同样,NCU单元中也集成SINUMERIK840D数控CPU和SIMATICPLCCPU芯片,包括相应的数控软件和PLC控制软件,并且带有MPI或Profibus借口,RS232借口,手轮及测量接口,PCMCIA卡插槽等,所不同的是NCU单元很薄,所有的驱动模块均排列在其右侧。2.数字驱动数字伺服:运动控制的执行部分,由611D伺服驱动和1FT6(1FK6)电机组成SINUMERIK840D配置的驱动一般都采用SIMODRIVE611D.它包括两部分:电源模块+驱动模块(功率模块)。电源模块:主要为NC和给驱动装置提供控制和动力电源,产生母线电压,同时监测电源和模块状态。根据容量不同,凡小于15KW均不带馈入装置,极为U/E电源模块;凡大于15KW均需带馈入装置,记为I/RF电源模块,通过模块上的订货号或标记可识别。611D数字驱动:是新一代数字控制总线驱动的交流驱动,它分为双轴模块和单轴模块两种,相应的进给伺服电机可采用1FT6或者1FK6系列,编码器信号为1Vpp正弦波,可实现全闭环控制。主轴伺服电机为1PH7系列。PLC模块SINUMERIK810D/840D系统的PLC部分使用的是西门子SIMATICS7-300的软件及模块,在同一条导轨上从左到右依次为电源模块(PowerSupply),接口模块(InterfaceModule)机信号模块(SignalModule)。的CPU与NC的CPU是集成在CCU或NCU中的。最多8个SM模块PSPSIMSMSM….SM最多四级电源模块(PS)是为PLC和NC提供电源的+24V和+5V。接口模块(IM)是用于级之间互连的。信号模块(SM)使用与机床PLC输入/输出的模块,有输入型和输出型两种。二.硬...

1、当您付费下载文档后,您只拥有了使用权限,并不意味着购买了版权,文档只能用于自身使用,不得用于其他商业用途(如 [转卖]进行直接盈利或[编辑后售卖]进行间接盈利)。
2、本站所有内容均由合作方或网友上传,本站不对文档的完整性、权威性及其观点立场正确性做任何保证或承诺!文档内容仅供研究参考,付费前请自行鉴别。
3、如文档内容存在违规,或者侵犯商业秘密、侵犯著作权等,请点击“违规举报”。

碎片内容

西门子数控系统调试编程和维修概要

文泉书屋+ 关注
实名认证
内容提供者

热爱教学事业,对互联网知识分享很感兴趣

确认删除?
VIP
微信客服
  • 扫码咨询
会员Q群
  • 会员专属群点击这里加入QQ群
客服邮箱
回到顶部