电脑桌面
添加小米粒文库到电脑桌面
安装后可以在桌面快捷访问

现场安全文明施工环境管理体系规定VIP免费

现场安全文明施工环境管理体系规定_第1页
1/8
现场安全文明施工环境管理体系规定_第2页
2/8
现场安全文明施工环境管理体系规定_第3页
3/8
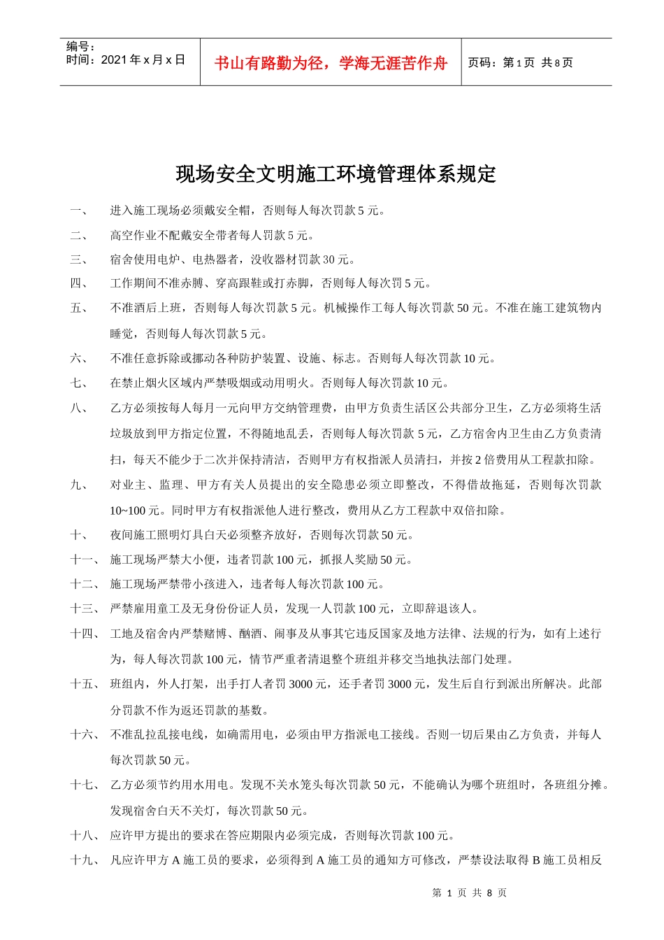
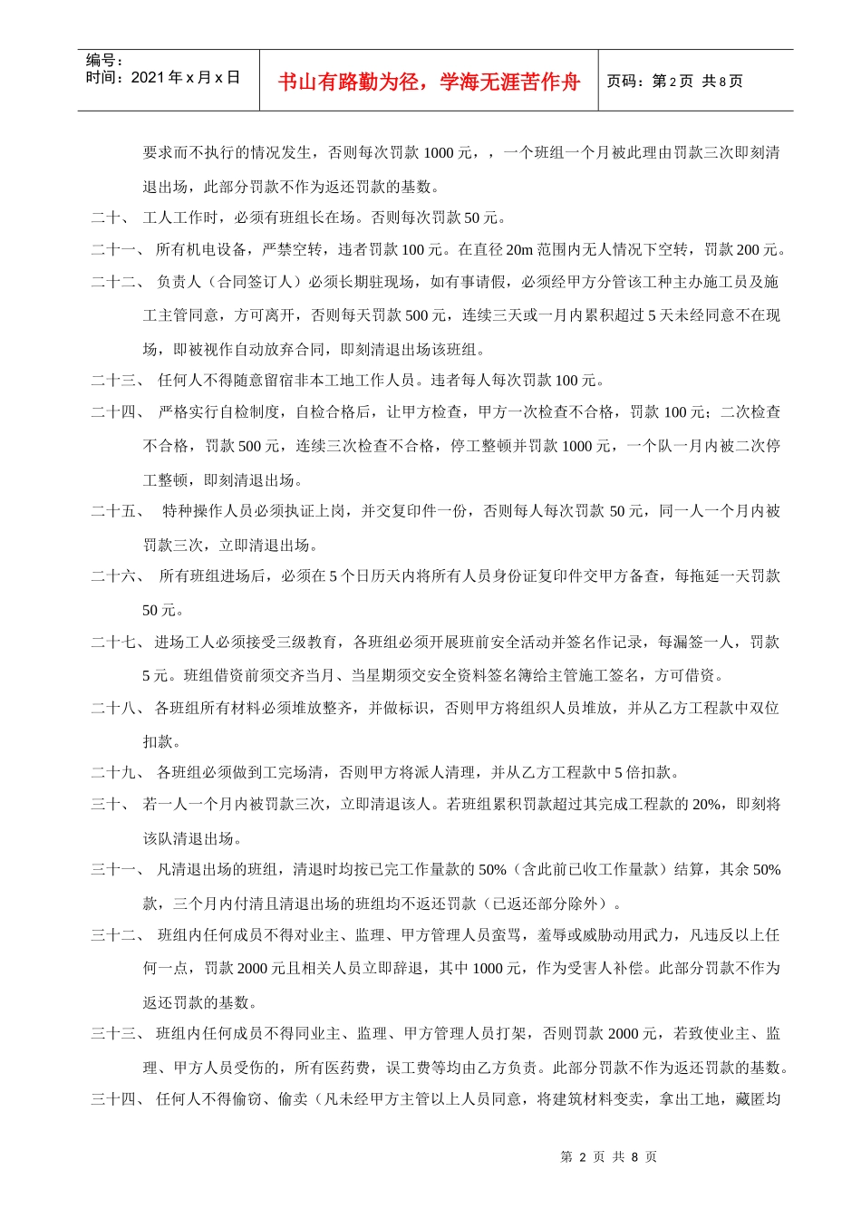
第1页共8页编号:时间:2021年x月x日书山有路勤为径,学海无涯苦作舟页码:第1页共8页现场安全文明施工环境管理体系规定一、进入施工现场必须戴安全帽,否则每人每次罚款5元。二、高空作业不配戴安全带者每人罚款5元。三、宿舍使用电炉、电热器者,没收器材罚款30元。四、工作期间不准赤膊、穿高跟鞋或打赤脚,否则每人每次罚5元。五、不准酒后上班,否则每人每次罚款5元。机械操作工每人每次罚款50元。不准在施工建筑物内睡觉,否则每人每次罚款5元。六、不准任意拆除或挪动各种防护装置、设施、标志。否则每人每次罚款10元。七、在禁止烟火区域内严禁吸烟或动用明火。否则每人每次罚款10元。八、乙方必须按每人每月一元向甲方交纳管理费,由甲方负责生活区公共部分卫生,乙方必须将生活垃圾放到甲方指定位置,不得随地乱丢,否则每人每次罚款5元,乙方宿舍内卫生由乙方负责清扫,每天不能少于二次并保持清洁,否则甲方有权指派人员清扫,并按2倍费用从工程款扣除。九、对业主、监理、甲方有关人员提出的安全隐患必须立即整改,不得借故拖延,否则每次罚款10~100元。同时甲方有权指派他人进行整改,费用从乙方工程款中双倍扣除。十、夜间施工照明灯具白天必须整齐放好,否则每次罚款50元。十一、施工现场严禁大小便,违者罚款100元,抓报人奖励50元。十二、施工现场严禁带小孩进入,违者每人每次罚款100元。十三、严禁雇用童工及无身份份证人员,发现一人罚款100元,立即辞退该人。十四、工地及宿舍内严禁赌博、酗酒、闹事及从事其它违反国家及地方法律、法规的行为,如有上述行为,每人每次罚款100元,情节严重者清退整个班组并移交当地执法部门处理。十五、班组内,外人打架,出手打人者罚3000元,还手者罚3000元,发生后自行到派出所解决。此部分罚款不作为返还罚款的基数。十六、不准乱拉乱接电线,如确需用电,必须由甲方指派电工接线。否则一切后果由乙方负责,并每人每次罚款50元。十七、乙方必须节约用水用电。发现不关水笼头每次罚款50元,不能确认为哪个班组时,各班组分摊。发现宿舍白天不关灯,每次罚款50元。十八、应许甲方提出的要求在答应期限内必须完成,否则每次罚款100元。十九、凡应许甲方A施工员的要求,必须得到A施工员的通知方可修改,严禁设法取得B施工员相反第2页共8页第1页共8页编号:时间:2021年x月x日书山有路勤为径,学海无涯苦作舟页码:第2页共8页要求而不执行的情况发生,否则每次罚款1000元,,一个班组一个月被此理由罚款三次即刻清退出场,此部分罚款不作为返还罚款的基数。二十、工人工作时,必须有班组长在场。否则每次罚款50元。二十一、所有机电设备,严禁空转,违者罚款100元。在直径20m范围内无人情况下空转,罚款200元。二十二、负责人(合同签订人)必须长期驻现场,如有事请假,必须经甲方分管该工种主办施工员及施工主管同意,方可离开,否则每天罚款500元,连续三天或一月内累积超过5天未经同意不在现场,即被视作自动放弃合同,即刻清退出场该班组。二十三、任何人不得随意留宿非本工地工作人员。违者每人每次罚款100元。二十四、严格实行自检制度,自检合格后,让甲方检查,甲方一次检查不合格,罚款100元;二次检查不合格,罚款500元,连续三次检查不合格,停工整顿并罚款1000元,一个队一月内被二次停工整顿,即刻清退出场。二十五、特种操作人员必须执证上岗,并交复印件一份,否则每人每次罚款50元,同一人一个月内被罚款三次,立即清退出场。二十六、所有班组进场后,必须在5个日历天内将所有人员身份证复印件交甲方备查,每拖延一天罚款50元。二十七、进场工人必须接受三级教育,各班组必须开展班前安全活动并签名作记录,每漏签一人,罚款5元。班组借资前须交齐当月、当星期须交安全资料签名簿给主管施工签名,方可借资。二十八、各班组所有材料必须堆放整齐,并做标识,否则甲方将组织人员堆放,并从乙方工程款中双位扣款。二十九、各班组必须做到工完场清,否则甲方将派人清理,并从乙方工程款中5倍扣款。三十、若一人一个月内被罚款三次,立即清退该人。若班组累积罚款超过其完成工程款的20%,即刻将该队清退出场。三...

1、当您付费下载文档后,您只拥有了使用权限,并不意味着购买了版权,文档只能用于自身使用,不得用于其他商业用途(如 [转卖]进行直接盈利或[编辑后售卖]进行间接盈利)。
2、本站所有内容均由合作方或网友上传,本站不对文档的完整性、权威性及其观点立场正确性做任何保证或承诺!文档内容仅供研究参考,付费前请自行鉴别。
3、如文档内容存在违规,或者侵犯商业秘密、侵犯著作权等,请点击“违规举报”。

碎片内容

现场安全文明施工环境管理体系规定

确认删除?
VIP
微信客服
  • 扫码咨询
会员Q群
  • 会员专属群点击这里加入QQ群
客服邮箱
回到顶部