电脑桌面
添加小米粒文库到电脑桌面
安装后可以在桌面快捷访问

汽机油管道酸洗与内清洁作业指南VIP免费

汽机油管道酸洗与内清洁作业指南_第1页
1/15
汽机油管道酸洗与内清洁作业指南_第2页
2/15
汽机油管道酸洗与内清洁作业指南_第3页
3/15
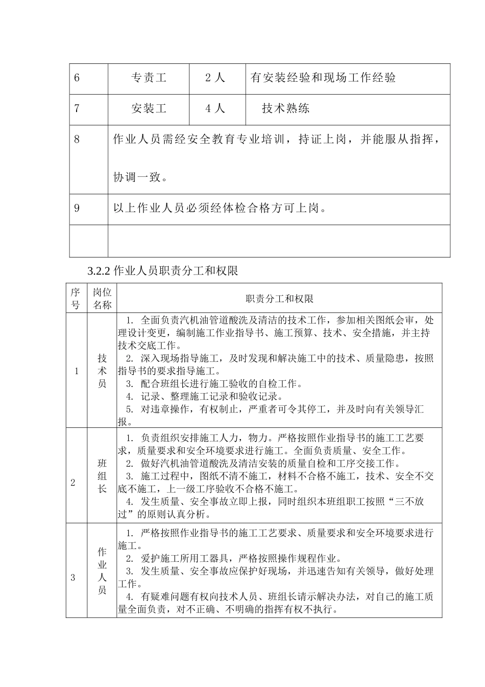
汽机油管道酸洗及内清洁作业指导书要点1.工程概况.1.1工程(系统或设备)概况.将汽机润滑油设备及管道的厂家、型号、性能、用途等作一介绍1.2.工程量和工期1.2.1工程量序号工作内容1231.2.2施工工期施工工期一般为天2.编制依据列出与汽机油管道安装相关的所有设计图纸,厂家资料、技术、质量、安环相关的规程、规范、措施等。表格如下。序号资料名称编号备注123.作业前条件和准备:3.1技术准备1)厂家资料齐全2)制定技术和安全措施,并交底双方签字3)施工前作业指导书编制完,经审批合格。3.2作业人员3.2.1作业人员配置、资格:序号工种人数对人员的要求1行政负责人1人有组织协调能力和现场管理经验2技术负责人1人熟悉图纸,有组织能力3技术人员1人熟悉图纸,有安装经验4安监人员1人有现场工作经验5班组长1人有安装经验和现场工作经验6专责工2人有安装经验和现场工作经验7安装工4人技术熟练8作业人员需经安全教育专业培训,持证上岗,并能服从指挥,协调一致。9以上作业人员必须经体检合格方可上岗。3.2.2作业人员职责分工和权限序号岗位名称职责分工和权限1技术员1.全面负责汽机油管道酸洗及清洁的技术工作,参加相关图纸会审,处理设计变更,编制施工作业指导书、施工预算、技术、安全措施,并主持技术交底工作。2.深入现场指导施工,及时发现和解决施工中的技术、质量隐患,按照指导书的要求指导施工。3.配合班组长进行施工验收的自检工作。4.记录、整理施工记录和验收记录。5.对违章操作,有权制止,严重者可令其停工,并及时向有关领导汇报。2班组长1.负责组织安排施工人力,物力。严格按照作业指导书的施工工艺要求,质量要求和安全环境要求进行施工。全面负责质量、安全工作。2.做好汽机油管道酸洗及清洁安装的质量自检和工序交接工作。3.施工过程中,图纸不清不施工,材料不合格不施工,技术、安全不交底不施工,上一级工序验收不合格不施工。4.发生质量、安全事故立即上报,同时组织本班组职工按照“三不放过”的原则认真分析。3作业人员1.严格按照作业指导书的施工工艺要求、质量要求和安全环境要求进行施工。2.爱护施工所用工器具,严格按照操作规程作业。3.发生质量、安全事故应保护好现场,并迅速告知有关领导,做好处理工作。4.有疑难问题有权向技术人员、班组长请示解决办法,对自己的施工质量全面负责,对不正确、不明确的指挥有权不执行。4质检人员1.熟悉相关图纸内容和有关质量标准,参加图纸会审,技术交底。2.深入施工现场,掌握工程进度及质量情况,按照质量标准进行二级质量验收工作,配合项目部质检师,监理完成三级,四级质量验收。对工作要一丝不苟,不殉私情。3.对不能保证施工质量的方案提出否决建议,请有关领导部门处理。4.整理、汇总质量验收记录。5安监人员1.全面负责汽机油管道酸洗及清洁安装工作的安全。2.参加对指导书的审核工作,参加安全交底双签字工作,在工作中认真检查指导书的执行情况。3.深入现场施工一线,及时发现事故隐患和不安全因素,督促采取防患措施,有权责令先停止工作,并立即研究处理。4.做好事故的调查,分析和处理工作。3.3作业工机具序号工器具名称规格数量12(以上各仪器、仪表必须经过检验合格,并在检验期内)3.4材料和设备施工用酸、碱、塑料桶、塑料勺、温度计、锁、磅秤、塑料布、铁丝、PH试纸、石灰、铜管、橡胶管阀门、铁链条、铁丝布等。3.5安全器具安全帽、防滑鞋、安全带等劳保用品齐全,用具齐全,防毒面具、消防器具、防护镜或面罩、齐全安全防护设施布置完好序号名称型号规格/精度数量备注123.6工序交接序号作业内容123.7其他序号内容责任单位备注4.作业程序、方法和内容4.1作业程序.4.2作业方法和内容5作业过程中控制点的设置和质量通病及预防5.1质量目标1)200MW及以上容量机组汽机润滑油清洁度达到MOOG4;2)200MW及以上容量机组汽机抗燃油清洁度达到MOOG2;3)分项工程验收合格率达100%;4)根据工程质量总目标和专业目标确定的本作业其他质量目标;5.2保证措施及质量通病预防5.2.1质量保证措施1)加强施工人员施工技术和技艺的培训,并经考核合格方可施工;2)加强施工人员责任心;3...

1、当您付费下载文档后,您只拥有了使用权限,并不意味着购买了版权,文档只能用于自身使用,不得用于其他商业用途(如 [转卖]进行直接盈利或[编辑后售卖]进行间接盈利)。
2、本站所有内容均由合作方或网友上传,本站不对文档的完整性、权威性及其观点立场正确性做任何保证或承诺!文档内容仅供研究参考,付费前请自行鉴别。
3、如文档内容存在违规,或者侵犯商业秘密、侵犯著作权等,请点击“违规举报”。

碎片内容

汽机油管道酸洗与内清洁作业指南

中小学教育精品资料+ 关注
实名认证
内容提供者

中小学教育资料,优质文档创作者

确认删除?
VIP
微信客服
  • 扫码咨询
会员Q群
  • 会员专属群点击这里加入QQ群
客服邮箱
回到顶部