电脑桌面
添加小米粒文库到电脑桌面
安装后可以在桌面快捷访问

计算机控制系统中常用的设备VIP免费

计算机控制系统中常用的设备_第1页
1/10
计算机控制系统中常用的设备_第2页
2/10
计算机控制系统中常用的设备_第3页
3/10
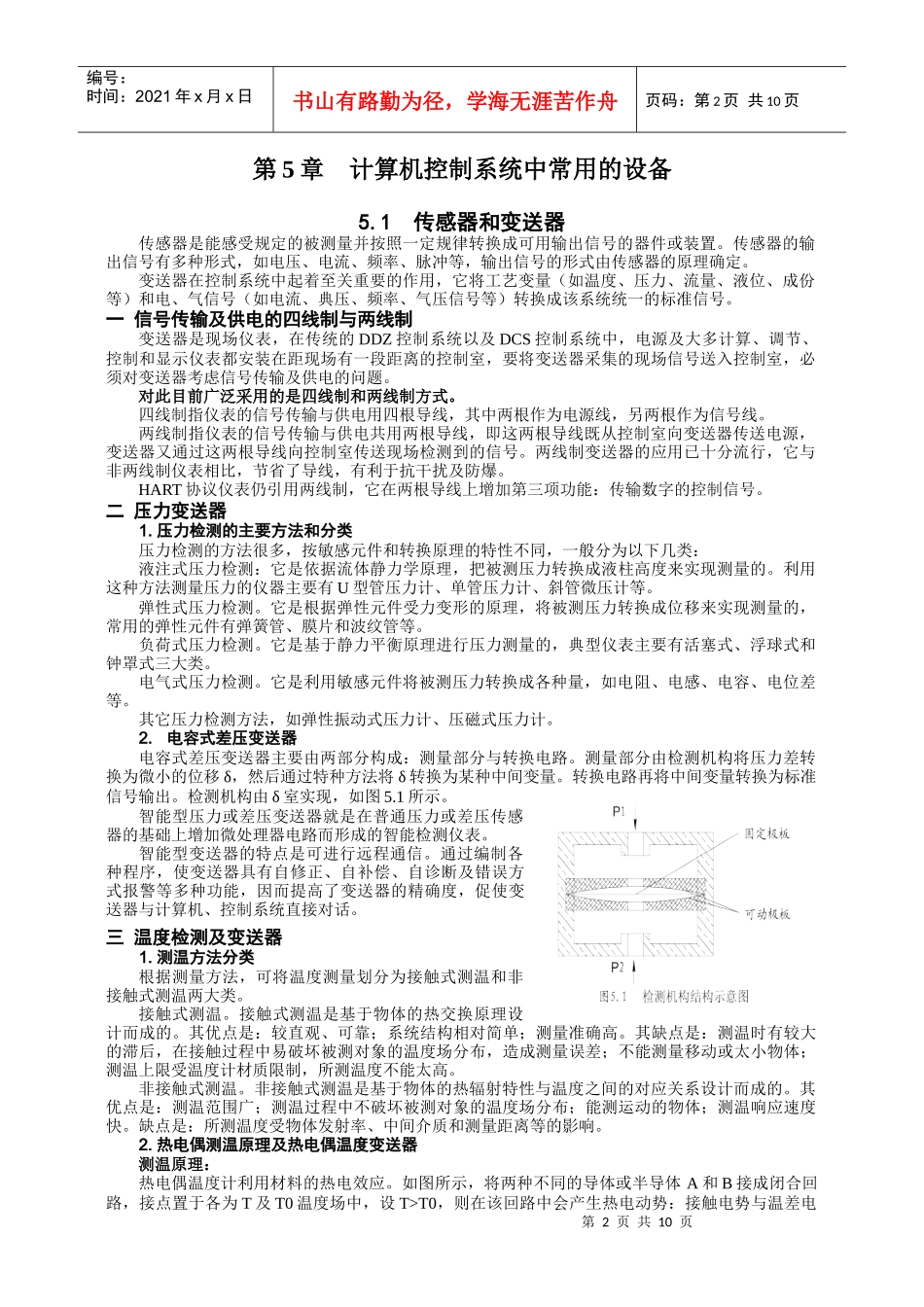
第1页共10页编号:时间:2021年x月x日书山有路勤为径,学海无涯苦作舟页码:第1页共10页第5章计算机控制系统中常用的设备本章的教学目的与要求掌握各种传感器、变送器及其执行机构的原理及使用方法。授课主要内容传感器和变送器执行机构和执行器主要外语词汇Sensor:传感器,Transmeter:变送器,Executivebody:执行机构重点、难点及对学生的要求说明:带“***”表示要掌握的重点内容,带“**”表示要求理解的内容,带“*”表示要求了解的内容,带“☆”表示难点内容,无任何符号的表示要求自学的内容各种传感器的原理和使用***各种执行机构和执行器的原理和使用***辅助教学情况多媒体教学课件(POWERPOINT)复习思考题各种传感器的原理和使用各种执行机构和执行器的原理和使用参考资料刘川来,胡乃平,计算机控制技术,青岛科技大学讲义第2页共10页第1页共10页编号:时间:2021年x月x日书山有路勤为径,学海无涯苦作舟页码:第2页共10页第5章计算机控制系统中常用的设备5.1传感器和变送器传感器是能感受规定的被测量并按照一定规律转换成可用输出信号的器件或装置。传感器的输出信号有多种形式,如电压、电流、频率、脉冲等,输出信号的形式由传感器的原理确定。变送器在控制系统中起着至关重要的作用,它将工艺变量(如温度、压力、流量、液位、成份等)和电、气信号(如电流、典压、频率、气压信号等)转换成该系统统一的标准信号。一信号传输及供电的四线制与两线制变送器是现场仪表,在传统的DDZ控制系统以及DCS控制系统中,电源及大多计算、调节、控制和显示仪表都安装在距现场有一段距离的控制室,要将变送器采集的现场信号送入控制室,必须对变送器考虑信号传输及供电的问题。对此目前广泛采用的是四线制和两线制方式。四线制指仪表的信号传输与供电用四根导线,其中两根作为电源线,另两根作为信号线。两线制指仪表的信号传输与供电共用两根导线,即这两根导线既从控制室向变送器传送电源,变送器又通过这两根导线向控制室传送现场检测到的信号。两线制变送器的应用已十分流行,它与非两线制仪表相比,节省了导线,有利于抗干扰及防爆。HART协议仪表仍引用两线制,它在两根导线上增加第三项功能:传输数字的控制信号。二压力变送器1.压力检测的主要方法和分类压力检测的方法很多,按敏感元件和转换原理的特性不同,一般分为以下几类:液注式压力检测:它是依据流体静力学原理,把被测压力转换成液柱高度来实现测量的。利用这种方法测量压力的仪器主要有U型管压力计、单管压力计、斜管微压计等。弹性式压力检测。它是根据弹性元件受力变形的原理,将被测压力转换成位移来实现测量的,常用的弹性元件有弹簧管、膜片和波纹管等。负荷式压力检测。它是基于静力平衡原理进行压力测量的,典型仪表主要有活塞式、浮球式和钟罩式三大类。电气式压力检测。它是利用敏感元件将被测压力转换成各种量,如电阻、电感、电容、电位差等。其它压力检测方法,如弹性振动式压力计、压磁式压力计。2.电容式差压变送器电容式差压变送器主要由两部分构成:测量部分与转换电路。测量部分由检测机构将压力差转换为微小的位移δ,然后通过特种方法将δ转换为某种中间变量。转换电路再将中间变量转换为标准信号输出。检测机构由δ室实现,如图5.1所示。智能型压力或差压变送器就是在普通压力或差压传感器的基础上增加微处理器电路而形成的智能检测仪表。智能型变送器的特点是可进行远程通信。通过编制各种程序,使变送器具有自修正、自补偿、自诊断及错误方式报警等多种功能,因而提高了变送器的精确度,促使变送器与计算机、控制系统直接对话。三温度检测及变送器1.测温方法分类根据测量方法,可将温度测量划分为接触式测温和非接触式测温两大类。接触式测温。接触式测温是基于物体的热交换原理设计而成的。其优点是:较直观、可靠;系统结构相对简单;测量准确高。其缺点是:测温时有较大的滞后,在接触过程中易破坏被测对象的温度场分布,造成测量误差;不能测量移动或太小物体;测温上限受温度计材质限制,所测温度不能太高。非接触式测温。非接触式测温是基于物体的热...

1、当您付费下载文档后,您只拥有了使用权限,并不意味着购买了版权,文档只能用于自身使用,不得用于其他商业用途(如 [转卖]进行直接盈利或[编辑后售卖]进行间接盈利)。
2、本站所有内容均由合作方或网友上传,本站不对文档的完整性、权威性及其观点立场正确性做任何保证或承诺!文档内容仅供研究参考,付费前请自行鉴别。
3、如文档内容存在违规,或者侵犯商业秘密、侵犯著作权等,请点击“违规举报”。

碎片内容

计算机控制系统中常用的设备

中小学教育精品资料+ 关注
实名认证
内容提供者

中小学教育资料,优质文档创作者

确认删除?
VIP
微信客服
  • 扫码咨询
会员Q群
  • 会员专属群点击这里加入QQ群
客服邮箱
回到顶部