电脑桌面
添加小米粒文库到电脑桌面
安装后可以在桌面快捷访问

计量标准考核中有关技术问题的说明VIP免费

计量标准考核中有关技术问题的说明_第1页
1/11
计量标准考核中有关技术问题的说明_第2页
2/11
计量标准考核中有关技术问题的说明_第3页
3/11
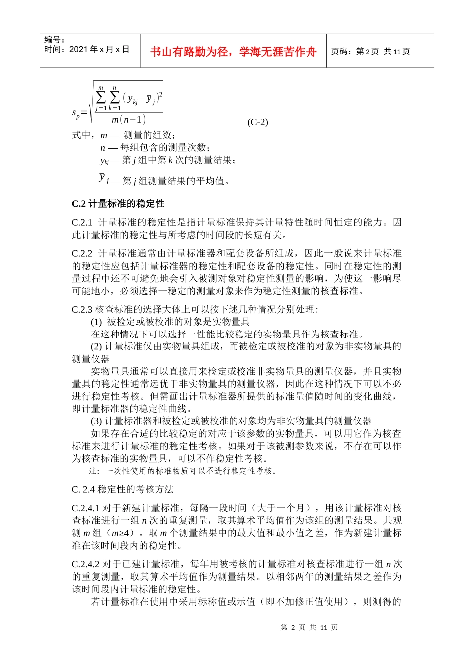
第1页共11页编号:时间:2021年x月x日书山有路勤为径,学海无涯苦作舟页码:第1页共11页附录C计量标准考核中有关技术问题的说明C.1计量标准的重复性C.1.1计量标准的重复性是指在相同测量条件下,重复测量同一个被测量,计量标准提供相近示值的能力。通常用测量结果的分散性来定量地表示,即用测量列结果的实验标准差s(yi)来表示。C.1.2重复性的试验方法在重复性条件下,用计量标准对常规的被检定或被校准对象进行n次独立重复测量,若得到的测量结果为yi(i=1,2,……n),则其重复性s(yi)为s(yi)=√∑i=1n(yi−¯y)2n−1(C-1)式中:¯y—n次测量结果的算术平均值;n—重复测量次数,n应尽可能大,一般应不少于10次。如果重复性引入的不确定度分量在检定或校准结果的测量不确定度中不是主要分量,允许适当减少重复测量的次数,但至少应满足n≥6。C.1.3由于被测对象也会对测量结果的分散性有影响,特别是当被测对象是非实物量具的测量仪器时。因此,由式(C-1)计算得到的分散性通常比计量标准本身所引入的分散性稍大。在测量结果的不确定度评定中,当测量结果由单次测量得到时,它直接就是由重复性引入的不确定度分量。当测量结果由N次重复测量的平均值得到时,由重复性引入的不确定度分量为s(yi)√N。C.1.4被测仪器的分辨力也会对重复性测量有影响。在不确定度评定中,当重复性引入的不确定度分量大于被测仪器的分辨力所引入的不确定度分量时,可以不考虑分辨力所引入的不确定度分量。当重复性引入的不确定度分量小于被测仪器的分辨力所引入的不确定度分量时,应该用分辨力引入的不确定度分量代替重复性分量。若被测仪器的分辨力为x,则分辨力引入的不确定度分量为0.289x。C.1.5如果重复性引入的不确定度分量在检定或校准结果的测量不确定度中不是主要分量,允许适当减少重复测量的次数,但至少应满足n≥5。C.1.5对于常规的计量检定或校准,当无法满足n≥10时,为使得到的实验标准差更可靠,如果有可能,建议采用合并样本标准差sp,其计算公式为第2页共11页第1页共11页编号:时间:2021年x月x日书山有路勤为径,学海无涯苦作舟页码:第2页共11页sp=√∑j=1m∑k=1n(ykj−¯yj)2m(n−1)(C-2)式中,m—测量的组数;n—每组包含的测量次数;ykj—第j组中第k次的测量结果;¯yj—第j组测量结果的平均值。C.2计量标准的稳定性C.2.1计量标准的稳定性是指计量标准保持其计量特性随时间恒定的能力。因此计量标准的稳定性与所考虑的时间段的长短有关。C.2.2计量标准通常由计量标准器和配套设备所组成,因此一般说来计量标准的稳定性应包括计量标准器的稳定性和配套设备的稳定性。同时在稳定性的测量过程中还不可避免地会引入被测对象对稳定性测量的影响,为使这一影响尽可能地小,必须选择一稳定的测量对象来作为稳定性测量的核查标准。C.2.3核查标准的选择大体上可以按下述几种情况分别处理:(1)被检定或被校准的对象是实物量具在这种情况下可以选择一性能比较稳定的实物量具作为核查标准。(2)计量标准仅由实物量具组成,而被检定或被校准的对象为非实物量具的测量仪器实物量具通常可以直接用来检定或校准非实物量具的测量仪器,并且实物量具的稳定性通常远优于非实物量具的测量仪器,因此在这种情况下可以不必进行稳定性考核。但需画出计量标准器所提供的标准量值随时间的变化曲线,即计量标准器的稳定性曲线。(3)计量标准器和被检定或被校准的对象均为非实物量具的测量仪器如果存在合适的比较稳定的对应于该参数的实物量具,可以用它作为核查标准来进行计量标准的稳定性考核。如果对于该被测参数来说,不存在可以作为核查标准的实物量具,可以不作稳定性考核。注:一次性使用的标准物质可以不进行稳定性考核。C.2.4稳定性的考核方法C.2.4.1对于新建计量标准,每隔一段时间(大于一个月),用该计量标准对核查标准进行一组n次的重复测量,取其算术平均值作为该组的测量结果。共观测m组(m≥4)。取m个测量结果中的最大值和最小值之差,作为新建计量标准在该时间段内的稳定性。C.2.4.2对于已建计量标准,每年用被考核的计量标准对核查标准进行一组n次的重复测量,取其算术平均值作为测量结果...

1、当您付费下载文档后,您只拥有了使用权限,并不意味着购买了版权,文档只能用于自身使用,不得用于其他商业用途(如 [转卖]进行直接盈利或[编辑后售卖]进行间接盈利)。
2、本站所有内容均由合作方或网友上传,本站不对文档的完整性、权威性及其观点立场正确性做任何保证或承诺!文档内容仅供研究参考,付费前请自行鉴别。
3、如文档内容存在违规,或者侵犯商业秘密、侵犯著作权等,请点击“违规举报”。

碎片内容

计量标准考核中有关技术问题的说明

确认删除?
VIP
微信客服
  • 扫码咨询
会员Q群
  • 会员专属群点击这里加入QQ群
客服邮箱
回到顶部