电脑桌面
添加小米粒文库到电脑桌面
安装后可以在桌面快捷访问

网络安全重点VIP免费

网络安全重点_第1页
1/7
网络安全重点_第2页
2/7
网络安全重点_第3页
3/7
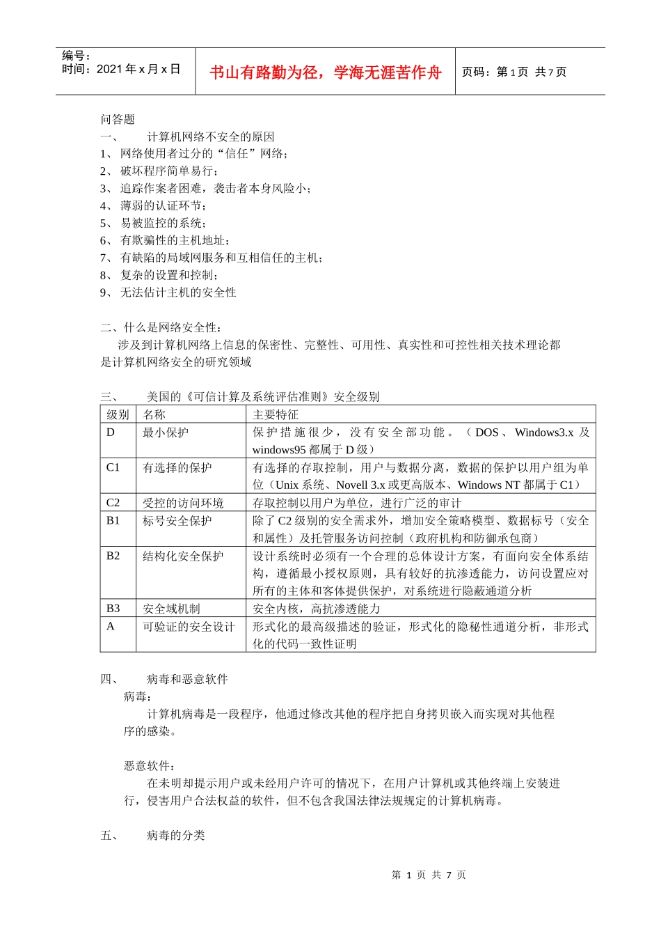
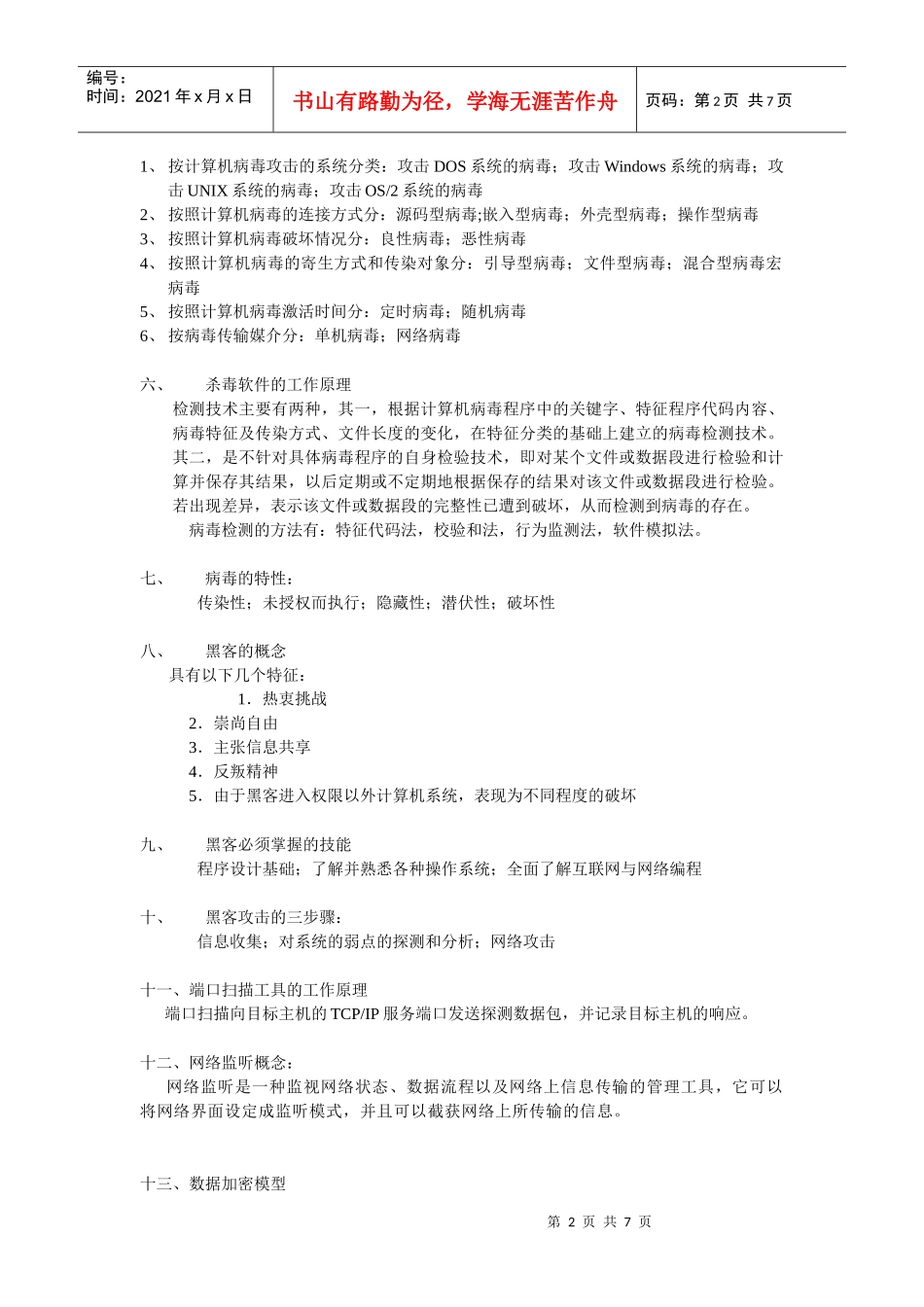
第1页共7页编号:时间:2021年x月x日书山有路勤为径,学海无涯苦作舟页码:第1页共7页问答题一、计算机网络不安全的原因1、网络使用者过分的“信任”网络;2、破坏程序简单易行;3、追踪作案者困难,袭击者本身风险小;4、薄弱的认证环节;5、易被监控的系统;6、有欺骗性的主机地址;7、有缺陷的局域网服务和互相信任的主机;8、复杂的设置和控制;9、无法估计主机的安全性二、什么是网络安全性:涉及到计算机网络上信息的保密性、完整性、可用性、真实性和可控性相关技术理论都是计算机网络安全的研究领域三、美国的《可信计算及系统评估准则》安全级别级别名称主要特征D最小保护保护措施很少,没有安全部功能。(DOS、Windows3.x及windows95都属于D级)C1有选择的保护有选择的存取控制,用户与数据分离,数据的保护以用户组为单位(Unix系统、Novell3.x或更高版本、WindowsNT都属于C1)C2受控的访问环境存取控制以用户为单位,进行广泛的审计B1标号安全保护除了C2级别的安全需求外,增加安全策略模型、数据标号(安全和属性)及托管服务访问控制(政府机构和防御承包商)B2结构化安全保护设计系统时必须有一个合理的总体设计方案,有面向安全体系结构,遵循最小授权原则,具有较好的抗渗透能力,访问设置应对所有的主体和客体提供保护,对系统进行隐蔽通道分析B3安全域机制安全内核,高抗渗透能力A可验证的安全设计形式化的最高级描述的验证,形式化的隐秘性通道分析,非形式化的代码一致性证明四、病毒和恶意软件病毒:计算机病毒是一段程序,他通过修改其他的程序把自身拷贝嵌入而实现对其他程序的感染。恶意软件:在未明却提示用户或未经用户许可的情况下,在用户计算机或其他终端上安装进行,侵害用户合法权益的软件,但不包含我国法律法规规定的计算机病毒。五、病毒的分类第2页共7页第1页共7页编号:时间:2021年x月x日书山有路勤为径,学海无涯苦作舟页码:第2页共7页1、按计算机病毒攻击的系统分类:攻击DOS系统的病毒;攻击Windows系统的病毒;攻击UNIX系统的病毒;攻击OS/2系统的病毒2、按照计算机病毒的连接方式分:源码型病毒;嵌入型病毒;外壳型病毒;操作型病毒3、按照计算机病毒破坏情况分:良性病毒;恶性病毒4、按照计算机病毒的寄生方式和传染对象分:引导型病毒;文件型病毒;混合型病毒宏病毒5、按照计算机病毒激活时间分:定时病毒;随机病毒6、按病毒传输媒介分:单机病毒;网络病毒六、杀毒软件的工作原理检测技术主要有两种,其一,根据计算机病毒程序中的关键字、特征程序代码内容、病毒特征及传染方式、文件长度的变化,在特征分类的基础上建立的病毒检测技术。其二,是不针对具体病毒程序的自身检验技术,即对某个文件或数据段进行检验和计算并保存其结果,以后定期或不定期地根据保存的结果对该文件或数据段进行检验。若出现差异,表示该文件或数据段的完整性已遭到破坏,从而检测到病毒的存在。病毒检测的方法有:特征代码法,校验和法,行为监测法,软件模拟法。七、病毒的特性:传染性;未授权而执行;隐藏性;潜伏性;破坏性八、黑客的概念具有以下几个特征:1.热衷挑战2.崇尚自由3.主张信息共享4.反叛精神5.由于黑客进入权限以外计算机系统,表现为不同程度的破坏九、黑客必须掌握的技能程序设计基础;了解并熟悉各种操作系统;全面了解互联网与网络编程十、黑客攻击的三步骤:信息收集;对系统的弱点的探测和分析;网络攻击十一、端口扫描工具的工作原理端口扫描向目标主机的TCP/IP服务端口发送探测数据包,并记录目标主机的响应。十二、网络监听概念:网络监听是一种监视网络状态、数据流程以及网络上信息传输的管理工具,它可以将网络界面设定成监听模式,并且可以截获网络上所传输的信息。十三、数据加密模型第3页共7页第2页共7页编号:时间:2021年x月x日书山有路勤为径,学海无涯苦作舟页码:第3页共7页第4页共7页第3页共7页P加密密钥K1加密(E)C=E(P)解密(D)解密密钥K2P编号:时间:2021年x月x日书山有路勤为径,学海无涯苦作舟页码:第4页共7页十四、常见加密算法:DES(对称加密);IDEA(非对称加密,密钥长度:128bit,数...

1、当您付费下载文档后,您只拥有了使用权限,并不意味着购买了版权,文档只能用于自身使用,不得用于其他商业用途(如 [转卖]进行直接盈利或[编辑后售卖]进行间接盈利)。
2、本站所有内容均由合作方或网友上传,本站不对文档的完整性、权威性及其观点立场正确性做任何保证或承诺!文档内容仅供研究参考,付费前请自行鉴别。
3、如文档内容存在违规,或者侵犯商业秘密、侵犯著作权等,请点击“违规举报”。

碎片内容

网络安全重点

确认删除?
VIP
微信客服
  • 扫码咨询
会员Q群
  • 会员专属群点击这里加入QQ群
客服邮箱
回到顶部