电脑桌面
添加小米粒文库到电脑桌面
安装后可以在桌面快捷访问

生产管理与控制VIP免费

生产管理与控制_第1页
1/4
生产管理与控制_第2页
2/4
生产管理与控制_第3页
3/4
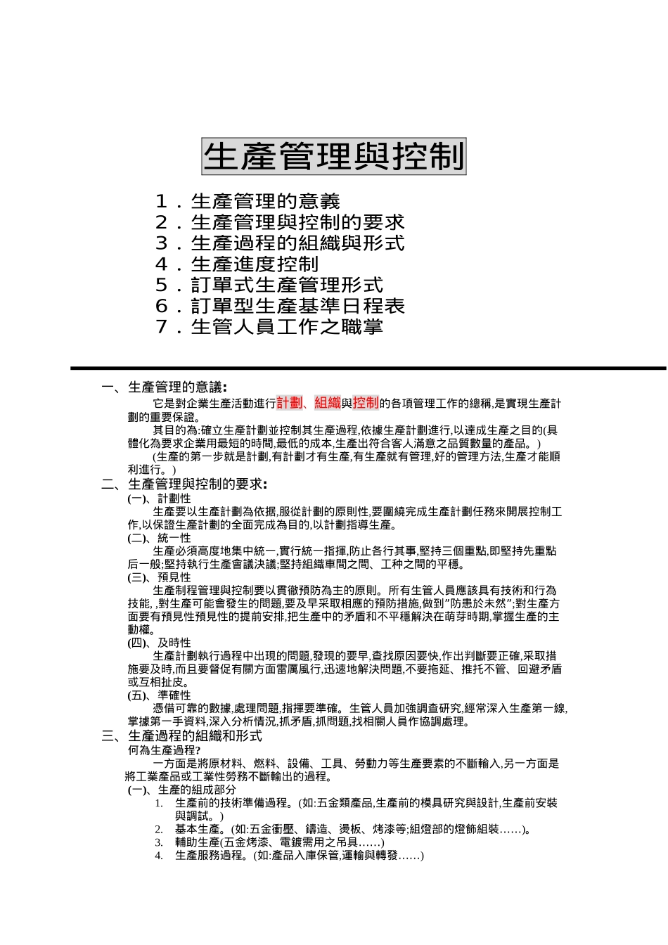
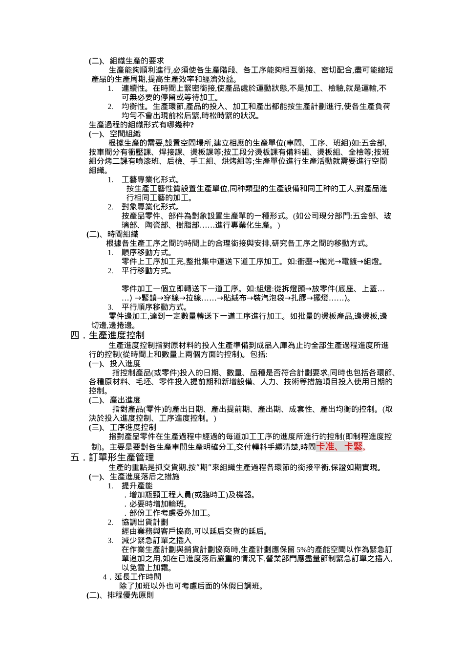
生產管理與控制1.生產管理的意義2.生產管理與控制的要求3.生產過程的組織與形式4.生產進度控制5.訂單式生產管理形式6.訂單型生產基準日程表7.生管人員工作之職掌一、生產管理的意議:它是對企業生產活動進行計劃、組織與控制的各項管理工作的總稱,是實現生產計劃的重要保證。其目的為:確立生產計劃並控制其生產過程,依據生產計劃進行,以達成生產之目的(具體化為要求企業用最短的時間,最低的成本,生產出符合客人滿意之品質數量的產品。)(生產的第一步就是計劃,有計劃才有生產,有生產就有管理,好的管理方法,生產才能順利進行。)二、生產管理與控制的要求:(一)、計劃性生產要以生產計劃為依据,服從計劃的原則性,要圍繞完成生產計劃任務來開展控制工作,以保證生產計劃的全面完成為目的,以計劃指導生產。(二)、統一性生產必須高度地集中統一,實行統一指揮,防止各行其事,堅持三個重點,即堅持先重點后一般;堅持執行生產會議決議;堅持組織車間之間、工种之間的平穩。(三)、預見性生產制程管理與控制要以貫徹預防為主的原則。所有生管人員應該具有技術和行為技能,,對生產可能會發生的問題,要及早采取相應的預防措施,””做到防患於未然;對生產方面要有預見性預見性的提前安排,把生產中的矛盾和不平穩解決在萌芽時期,掌握生產的主動權。(四)、及時性生產計劃執行過程中出現的問題,發現的要早,查找原因要快,作出判斷要正確,采取措施要及時,而且要督促有關方面雷厲風行,迅速地解決問題,不要拖延、推托不管、回避矛盾或互相扯皮。(五)、準確性憑借可靠的數據,處理問題,指揮要準確。生管人員加強調查研究,經常深入生產第一線,掌據第一手資料,深入分析情況,抓矛盾,抓問題,找相關人員作協調處理。三、生產過程的組織和形式何為生產過程?一方面是將原材料、燃料、設備、工具、勞動力等生產要素的不斷輸入,另一方面是將工業產品或工業性勞務不斷輸出的過程。(一)、生產的組成部分1.生產前的技術準備過程。(如:五金類產品,生產前的模具研究與設計,生產前安裝與調試。)2.基本生產。(如:五金衝壓、鑄造、燙板、烤漆等;……組燈部的燈飾組裝)。3.輔助生產(……五金烤漆、電鍍需用之吊具)4.生產服務過程。(如:產品入庫保管,……運輸與轉發)(二)、組織生產的要求生產能夠順利進行,必須使各生產階段、各工序能夠相互銜接、密切配合,盡可能縮短產品的生產周期,提高生產效率和經濟效益。1.連續性。在時間上緊密銜接,使產品處於運動狀態,不是加工、檢驗,就是運輸,不可無必要的停留或等待加工。2.均衡性。生產環節,產品的投入、加工和產出都能按生產計劃進行,使各生產負荷均勻不會出現前松后緊,時松時緊的狀況。生產過程的組織形式有哪幾种?(一)、空間組織根據生產的需要,設置空間場所,建立相應的生產單位(車間、工序、班組)如:五金部,按車間分有衝壓課、焊接課、燙板課等;按工段分燙板課有備料組、燙板組、全檢等;按班組分烤二課有噴漆班、后檢、手工組、烘烤組等;生產單位進行生產活動就需要進行空間組織。1.工藝專業化形式。按生產工藝性質設置生產單位,同种類型的生產設備和同工种的工人,對產品進行相同工藝的加工。2.對象專業化形式。按產品零件、部件為對象設置生產單的一種形式。(如公司現分部門:五金部、玻……璃部、陶瓷部、樹脂部進行專業化生產。)(二)、時間組織根據各生產工序之間的時間上的合理銜接與安排,研究各工序之間的移動方式。1.順序移動方式。零件上工序加工完,整批集中運送下道工序加工。如:衝壓→→→拋光電鍍組燈。2.平行移動方式。零件加工一個立即轉送下一道工序。如:組燈:從拆燈頭→放零件(…底座、上蓋…)→→→……→→→→……緊鎖穿線拉線貼絨布裝汽泡袋扎膠擺燈)。3.平行順序移動方式。零件邊加工,達到一定數量轉送下一道工序進行加工。如批量的燙板產品,邊燙板,邊切邊,邊捲邊。四.生產進度控制生產進度控制指對原材料的投入生產準備到成品入庫為止的全部生產過程進度所進行的控制(從時間上和數量上兩個方面的控制)。包括:(一)、投入進度指控制產品(或零件)投入的日期、數量、品種是否符合計劃要求,同時也包括各環節、各種原材料、毛坯、零件投入提前期和新增設備、人力...

1、当您付费下载文档后,您只拥有了使用权限,并不意味着购买了版权,文档只能用于自身使用,不得用于其他商业用途(如 [转卖]进行直接盈利或[编辑后售卖]进行间接盈利)。
2、本站所有内容均由合作方或网友上传,本站不对文档的完整性、权威性及其观点立场正确性做任何保证或承诺!文档内容仅供研究参考,付费前请自行鉴别。
3、如文档内容存在违规,或者侵犯商业秘密、侵犯著作权等,请点击“违规举报”。

碎片内容

生产管理与控制

确认删除?
VIP
微信客服
  • 扫码咨询
会员Q群
  • 会员专属群点击这里加入QQ群
客服邮箱
回到顶部