电脑桌面
添加小米粒文库到电脑桌面
安装后可以在桌面快捷访问

有机认证流程图VIP免费

有机认证流程图_第1页
1/4
有机认证流程图_第2页
2/4
有机认证流程图_第3页
3/4
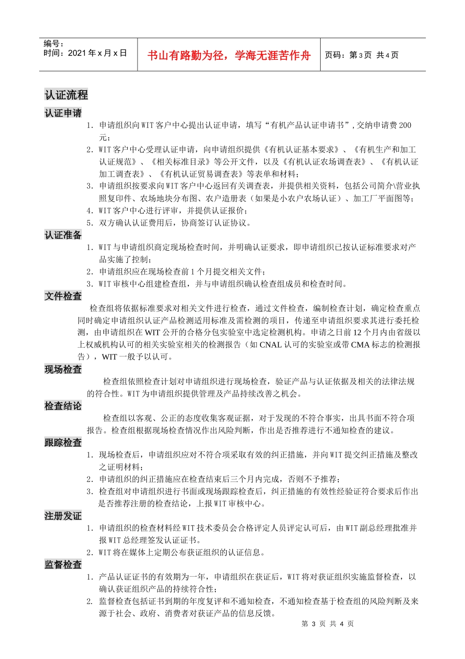
申请意向/访问申请组织请申请方改进客户选定实验室委托检测进行预检查OPGK04Rev.4.0Issue:3/1/2004有机认证流程图递交申请签署认证协议确定联络人员递交相关文件是否是Page1of3WITAssessmentO.KN.G与WIT联系是否具备申请条件否是是否需要预检撰写检查报告、正式受理申请组成检查组检查准备拒绝颁证颁证监督检查文件检查,确定检测项目双方商定检查时间现场检查,必要时抽样检测合格评定跟踪检查OPGK04Rev.4.0Issue:3/1/2004Page2of3WITAssessment第3页共4页编号:时间:2021年x月x日书山有路勤为径,学海无涯苦作舟页码:第3页共4页认证流程认证申请1.申请组织向WIT客户中心提出认证申请,填写“有机产品认证申请书”,交纳申请费200元;2.WIT客户中心受理认证申请,向申请组织提供《有机认证基本要求》、《有机生产和加工认证规范》、《相关标准目录》等公开文件,以及《有机认证农场调查表》、《有机认证加工调查表》、《有机认证贸易调查表》等表单和材料;3.申请组织按要求向WIT客户中心返回有关调查表,并提供相关资料,包括公司简介\营业执照复印件、农场地块分布图、农户造册表(如果是小农户农场认证)、加工厂平面图等;4.WIT客户中心进行评审,并提供认证报价;5.双方确认认证费用后,协商签订认证协议。认证准备1.WIT与申请组织商定现场检查时间,并明确认证要求,即申请组织已按认证标准要求对产品实施了控制;2.申请组织应在现场检查前1个月提交相关文件;3.WIT审核中心组建检查组,并与申请组织确认检查组成员和检查时间。文件检查检查组将依据标准要求对相关文件进行检查,通过文件检查,编制检查计划,确定检查重点同时确定申请组织认证产品检测适用标准及需检测的项目,传递至申请组织要求其进行委托检测,由申请组织在WIT公开的合格分包实验室中选定检测机构。申请之日前12个月内由省级以上权威机构认可的相关实验室相关的检测报告(如CNAL认可的实验室或带CMA标志的检测报告),WIT一般予以认可。现场检查检查组依照检查计划对申请组织进行现场检查,验证产品与认证依据及相关的法律法规的符合性。WIT为申请组织提供管理及产品持续改善之机会。检查结论检查组以客观、公正的态度收集客观证据,对于发现的不符合事实,出具书面不符合项报告。检查组根据现场检查情况作出风险判断,作出是否推荐进行不通知检查的建议。跟踪检查1.现场检查后,申请组织应对不符合项采取有效的纠正措施,并向WIT提交纠正措施及整改之证明材料;2.申请组织的纠正措施应在检查结束后三个月内完成,否则不予推荐;3.检查组对申请组织进行书面或现场跟踪检查后,纠正措施的有效性经验证符合要求后作出是否推荐注册的检查结论,上报WIT审核中心。注册发证1.申请组织的检查材料经WIT技术委员会合格评定人员评定认可后,由WIT副总经理批准并报WIT总经理签发认证证书。2.WIT将在媒体上定期公布获证组织的认证信息。监督检查1.产品认证证书的有效期为一年,申请组织在获证后,WIT将对获证组织实施监督检查,以确认获证组织产品的持续符合性;2.监督检查包括证书到期的年度复评和不通知检查,不通知检查基于检查组的风险判断及来源于社会、政府、消费者对获证产品的信息反馈。第4页共4页第3页共4页编号:时间:2021年x月x日书山有路勤为径,学海无涯苦作舟页码:第4页共4页

1、当您付费下载文档后,您只拥有了使用权限,并不意味着购买了版权,文档只能用于自身使用,不得用于其他商业用途(如 [转卖]进行直接盈利或[编辑后售卖]进行间接盈利)。
2、本站所有内容均由合作方或网友上传,本站不对文档的完整性、权威性及其观点立场正确性做任何保证或承诺!文档内容仅供研究参考,付费前请自行鉴别。
3、如文档内容存在违规,或者侵犯商业秘密、侵犯著作权等,请点击“违规举报”。

碎片内容

有机认证流程图

您可能关注的文档

确认删除?
VIP
微信客服
  • 扫码咨询
会员Q群
  • 会员专属群点击这里加入QQ群
客服邮箱
回到顶部