电脑桌面
添加小米粒文库到电脑桌面
安装后可以在桌面快捷访问

公路安全保护条例标准答案试题VIP免费

公路安全保护条例标准答案试题_第1页
1/7
公路安全保护条例标准答案试题_第2页
2/7
公路安全保护条例标准答案试题_第3页
3/7
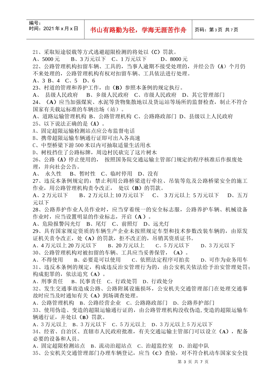
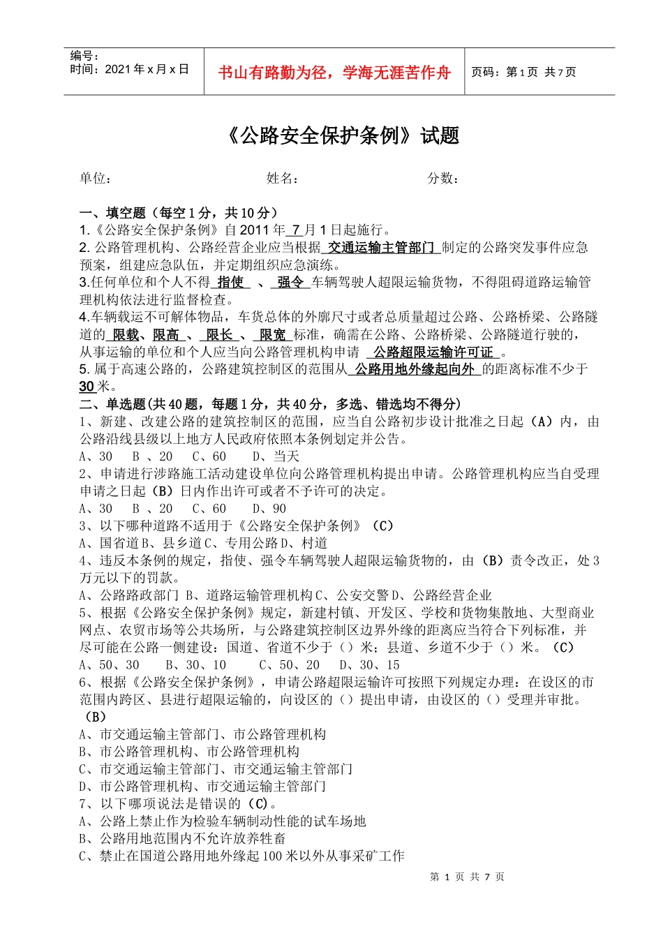
第1页共7页编号:时间:2021年x月x日书山有路勤为径,学海无涯苦作舟页码:第1页共7页《公路安全保护条例》试题单位:姓名:分数:一、填空题(每空1分,共10分)1.《公路安全保护条例》自2011年7月1日起施行。2.公路管理机构、公路经营企业应当根据交通运输主管部门制定的公路突发事件应急预案,组建应急队伍,并定期组织应急演练。3.任何单位和个人不得指使、强令车辆驾驶人超限运输货物,不得阻碍道路运输管理机构依法进行监督检查。4.车辆载运不可解体物品,车货总体的外廓尺寸或者总质量超过公路、公路桥梁、公路隧道的限载、限高、限长、限宽标准,确需在公路、公路桥梁、公路隧道行驶的,从事运输的单位和个人应当向公路管理机构申请公路超限运输许可证。5.属于高速公路的,公路建筑控制区的范围从公路用地外缘起向外的距离标准不少于30米。二、单选题(共40题,每题1分,共40分,多选、错选均不得分)1、新建、改建公路的建筑控制区的范围,应当自公路初步设计批准之日起(A)内,由公路沿线县级以上地方人民政府依照本条例划定并公告。A、30B、20C、60D、当天2、申请进行涉路施工活动建设单位向公路管理机构提出申请。公路管理机构应当自受理申请之日起(B)日内作出许可或者不予许可的决定。A、30B、20C、60D、903、以下哪种道路不适用于《公路安全保护条例》(C)A、国省道B、县乡道C、专用公路D、村道4、违反本条例的规定,指使、强令车辆驾驶人超限运输货物的,由(B)责令改正,处3万元以下的罚款。A、公路路政部门B、道路运输管理机构C、公安交警D、公路经营企业5、根据《公路安全保护条例》规定,新建村镇、开发区、学校和货物集散地、大型商业网点、农贸市场等公共场所,与公路建筑控制区边界外缘的距离应当符合下列标准,并尽可能在公路一侧建设:国道、省道不少于()米;县道、乡道不少于()米。(C)A、50、30B、30、10C、50、20D、30、156、根据《公路安全保护条例》,申请公路超限运输许可按照下列规定办理:在设区的市范围内跨区、县进行超限运输的,向设区的()提出申请,由设区的()受理并审批。(B)A、市交通运输主管部门、市公路管理机构B、市公路管理机构、市公路管理机构C、市交通运输主管部门、市交通运输主管部门D、市公路管理机构、市交通运输主管部门7、以下哪项说法是错误的(C)。C))A、公路上禁止作为检验车辆制动性能的试车场地B、公路用地范围内不允许放养牲畜C、禁止在国道公路用地外缘起100米以外从事采矿工作第2页共7页第1页共7页编号:时间:2021年x月x日书山有路勤为径,学海无涯苦作舟页码:第2页共7页D、中型桥梁周围200米内禁止存放烟花8、公路超限运输影响交通安全的,公路管理机构在审批超限运输申请时,应当征求(B)意见。A、公路管理机构B、公安机关交通管理部门意见C、公路路政部门D、超限运输监测站9、根据《公路安全保护条例》,公路养护作业需要封闭公路的,或者占用半幅公路进行作业,作业路段长度在()公里以上,并且作业期限超过()日的,除紧急情况外,公路养护作业单位应当在作业开始之日前()日向社会公告,明确绕行路线,并在绕行处设置标志;不能绕行的,应当修建临时道路。(A)A、2、30、5B、1、30、7C、2、60、5D、2、30、710、《公路安全保护条例》明确规定,道路运输企业1年内违法超限运输的货运车辆超过本单位货运车辆总数(B)的,由道路运输管理机构责令道路运输企业停业整顿;情节严重的,吊销其道路运输经营许可证,并向社会公告。A、5%B、10%C、15%D、20%11、车辆装载物触地拖行、掉落、遗洒或者飘散,造成公路路面损坏、污染的,由公路管理机构责令改正,处(D)元以下的罚款。A、1万B、2万C、3万D、500012、违反本条例的规定,未经批准更新采伐护路林的,由公路管理机构责令补种,没收违法所得,并处采伐林木价值(C)的罚款。A、3B、5C、3倍以上5倍以下D、2倍13、公路养护应当按照(D)规定的技术规范和操作规程实施作业。A、县级以上人民政府B、县级以上交通运输主管部门C、公路经营企业D、国务院交通运输主管部门14、县级人民政府交通运输主管部门或者乡级人民政府可以根据保护的需要,在(C...

1、当您付费下载文档后,您只拥有了使用权限,并不意味着购买了版权,文档只能用于自身使用,不得用于其他商业用途(如 [转卖]进行直接盈利或[编辑后售卖]进行间接盈利)。
2、本站所有内容均由合作方或网友上传,本站不对文档的完整性、权威性及其观点立场正确性做任何保证或承诺!文档内容仅供研究参考,付费前请自行鉴别。
3、如文档内容存在违规,或者侵犯商业秘密、侵犯著作权等,请点击“违规举报”。

碎片内容

公路安全保护条例标准答案试题

确认删除?
VIP
微信客服
  • 扫码咨询
会员Q群
  • 会员专属群点击这里加入QQ群
客服邮箱
回到顶部