电脑桌面
添加小米粒文库到电脑桌面
安装后可以在桌面快捷访问

小区室外混凝土道路工程综合施工方案(DOC35页)VIP免费

小区室外混凝土道路工程综合施工方案(DOC35页)_第1页
1/33
小区室外混凝土道路工程综合施工方案(DOC35页)_第2页
2/33
小区室外混凝土道路工程综合施工方案(DOC35页)_第3页
3/33
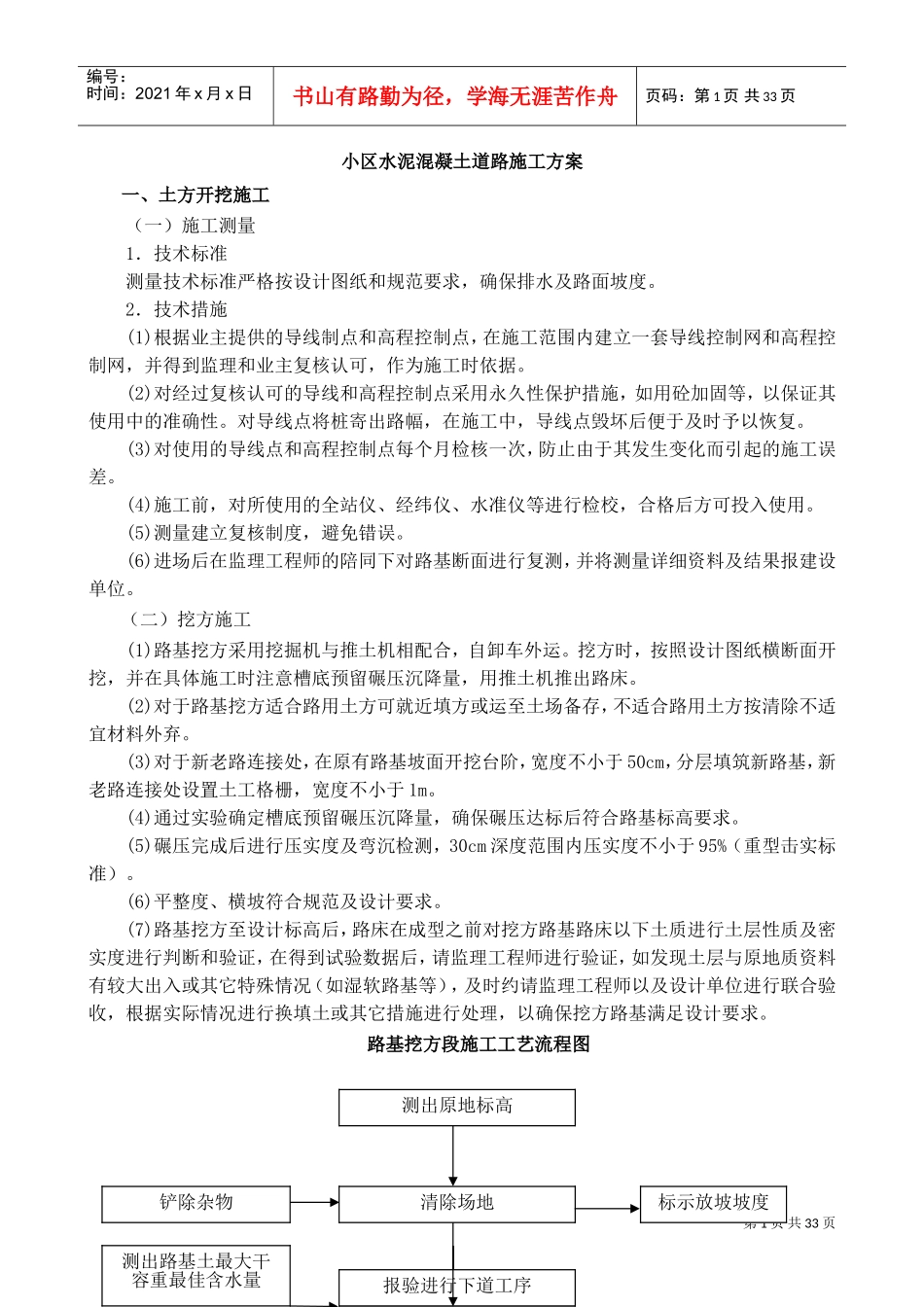
第1页共33页编号:时间:2021年x月x日书山有路勤为径,学海无涯苦作舟页码:第1页共33页小区水泥混凝土道路施工方案一、土方开挖施工(一)施工测量1.技术标准测量技术标准严格按设计图纸和规范要求,确保排水及路面坡度。2.技术措施(1)根据业主提供的导线制点和高程控制点,在施工范围内建立一套导线控制网和高程控制网,并得到监理和业主复核认可,作为施工时依据。(2)对经过复核认可的导线和高程控制点采用永久性保护措施,如用砼加固等,以保证其使用中的准确性。对导线点将桩寄出路幅,在施工中,导线点毁坏后便于及时予以恢复。(3)对使用的导线点和高程控制点每个月检核一次,防止由于其发生变化而引起的施工误差。(4)施工前,对所使用的全站仪、经纬仪、水准仪等进行检校,合格后方可投入使用。(5)测量建立复核制度,避免错误。(6)进场后在监理工程师的陪同下对路基断面进行复测,并将测量详细资料及结果报建设单位。(二)挖方施工(1)路基挖方采用挖掘机与推土机相配合,自卸车外运。挖方时,按照设计图纸横断面开挖,并在具体施工时注意槽底预留碾压沉降量,用推土机推出路床。(2)对于路基挖方适合路用土方可就近填方或运至土场备存,不适合路用土方按清除不适宜材料外弃。(3)对于新老路连接处,在原有路基坡面开挖台阶,宽度不小于50cm,分层填筑新路基,新老路连接处设置土工格栅,宽度不小于1m。(4)通过实验确定槽底预留碾压沉降量,确保碾压达标后符合路基标高要求。(5)碾压完成后进行压实度及弯沉检测,30cm深度范围内压实度不小于95%(重型击实标准)。(6)平整度、横坡符合规范及设计要求。(7)路基挖方至设计标高后,路床在成型之前对挖方路基路床以下土质进行土层性质及密实度进行判断和验证,在得到试验数据后,请监理工程师进行验证,如发现土层与原地质资料有较大出入或其它特殊情况(如湿软路基等),及时约请监理工程师以及设计单位进行联合验收,根据实际情况进行换填土或其它措施进行处理,以确保挖方路基满足设计要求。路基挖方段施工工艺流程图测出原地标高铲除杂物清除场地标示放坡坡度测出路基土最大干容重最佳含水量分层凿除或开挖人工配合平地机整平、做拱成型路基碾压发现软基地段进行软基处理整平碾压自检报验报验进行下道工序第2页共33页编号:时间:2021年x月x日书山有路勤为径,学海无涯苦作舟页码:第2页共33页第3页共33页编号:时间:2021年x月x日书山有路勤为径,学海无涯苦作舟页码:第3页共33页二、雨污水管道施工(一)施工准备及测量放线施工全过程做到“六落实”即施工负责人、施工员、安全员“三位一体”人员落实;施工方案、施工技术措施落实;施工机具设备、检测手段落实。对现场有关管理人员、班组长、操作人员的技术交底及施工规范、质量验收标准交底落实,各级人员的岗位职责落实,安全质量奖惩制度落实。施测前测量人员先校核施工图纸,按图纸确定排水工程的位置和标高。施工放样记录以书面形式上报监理工程师,待监理工程师检查认可后方进行下一道工序施工。(二)沟槽开挖1.本工程沟槽开挖施工,拟采用挖掘机进行开挖,自卸汽车运土至土场卸土,清除路面施工完毕后,进行开挖。基坑开挖时按槽底最小宽度表开挖,并保持沟槽两侧土体稳定,以确保“管—土共同作用”;同时严格控制槽底高程,不超挖或扰动基面,开挖至槽底高以上约0.2m~0.3m时,即停挖,待下一工序开工时采用人工清理至设计标高。如果局部超挖或发生扰动,不回填泥土,回填最大粒径10mm~15mm的天然级配砂石料或最大粒径小于40mm的碎石,并整平夯实。槽底如有坚硬物体立即清除,用砂石回填。槽底最小宽度表(注:有支撑沟槽的支撑宽度未计入内。)2.基坑开挖过程中如遇坑底出现地下水及积水情况,立即将水抽出坑外,采用基坑内明沟排水,明沟和集水井随着基坑的挖深而逐步加深。基坑挖至设计标高后,集水井的井壁加支护,积水深为1m左右,集水井底部用粗砂、细碎石、粗碎石作反滤层,反滤层施工按规范做好,既防止集水井井壁坍塌,又避免泥沙堵塞管道。3.因交通条件,施工环境或施工操作的需要,基坑两侧不能堆土时,在适当的地点另选堆土位置,并做到随挖...

1、当您付费下载文档后,您只拥有了使用权限,并不意味着购买了版权,文档只能用于自身使用,不得用于其他商业用途(如 [转卖]进行直接盈利或[编辑后售卖]进行间接盈利)。
2、本站所有内容均由合作方或网友上传,本站不对文档的完整性、权威性及其观点立场正确性做任何保证或承诺!文档内容仅供研究参考,付费前请自行鉴别。
3、如文档内容存在违规,或者侵犯商业秘密、侵犯著作权等,请点击“违规举报”。

碎片内容

小区室外混凝土道路工程综合施工方案(DOC35页)

确认删除?
VIP
微信客服
  • 扫码咨询
会员Q群
  • 会员专属群点击这里加入QQ群
客服邮箱
回到顶部