电脑桌面
添加小米粒文库到电脑桌面
安装后可以在桌面快捷访问

小学数学人教2011课标版二年级有余数的除法教学学设计VIP免费

小学数学人教2011课标版二年级有余数的除法教学学设计_第1页
1/3
小学数学人教2011课标版二年级有余数的除法教学学设计_第2页
2/3
小学数学人教2011课标版二年级有余数的除法教学学设计_第3页
3/3
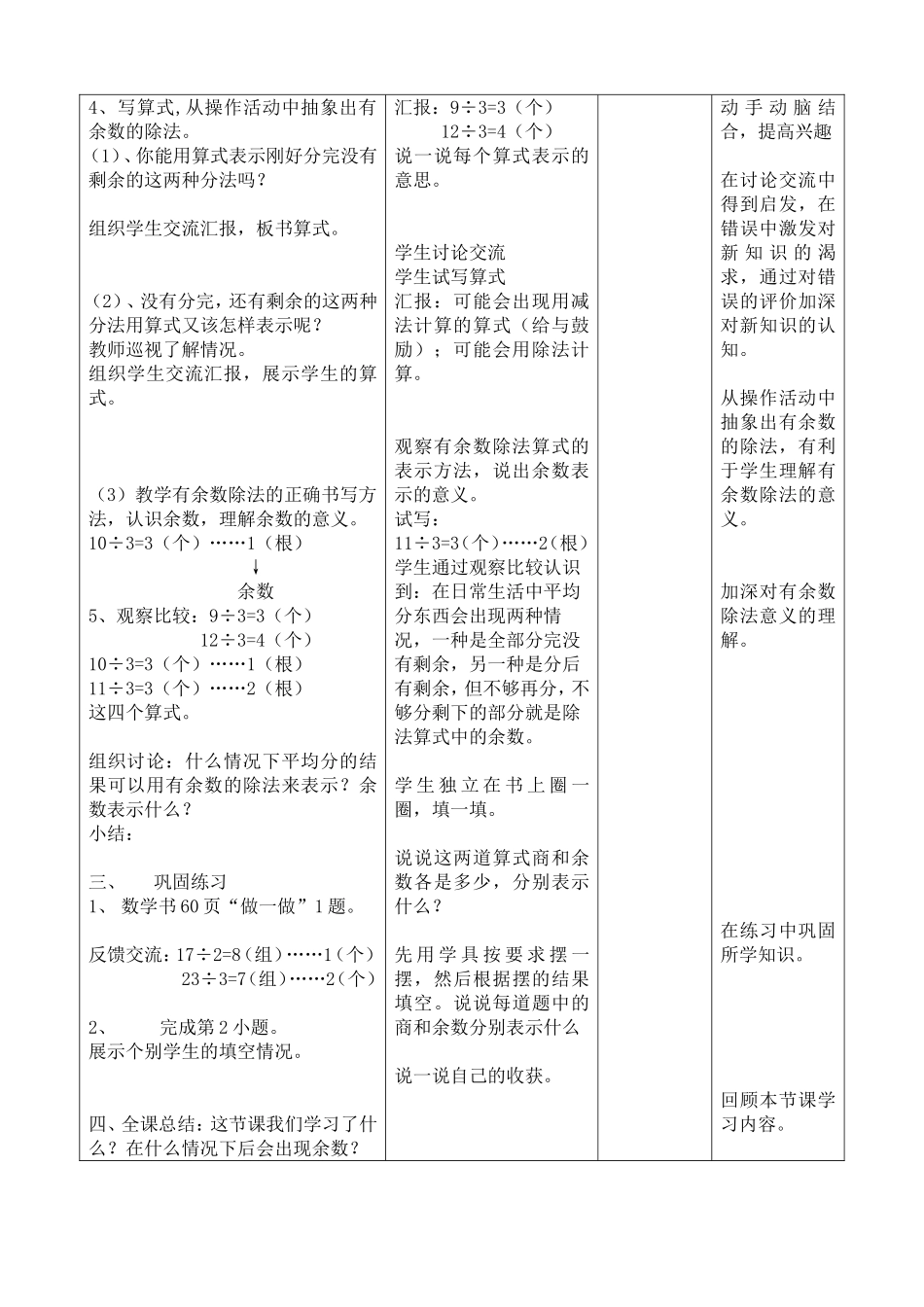
江油市中原爱心学校课堂教学设计教学内容认识有余数的除法教者赖丽学科数学授课班级二年级授课时数1授课时间教学目标知识与技能1、使学生在把若干物体平均分的活动中认识余数,理解有余数除法的意义。2、能根据平均分有剩余的活动写出除法算式,正确表达商和余数。过程与方法在摆一摆、分一分、写一写的活动中感知有余数除法的意义。情感态度与价值观1、让学生感知数学与生活的紧密联系;2、培养学生的动手操作能力和对数学的学习兴趣。重点把平均分后有剩余的情况抽象为有余数的除法。难点理解有余数除法的意义。教具学具媒体资源小棒、实物投影仪教学过程设计教师活动学生活动教学媒体(资源)运用设计理念一、复习铺垫提问:1、摆一个三角形至少要几根小棒?2、按这种摆法6根小棒可以摆几个三角形?你能列出算式并计算吗?二、自主探究1、摆一摆如果摆一个三角形要用三根小棒,那么9根小棒可以摆几个三角形?10根、11根、12根呢?请同学们动手摆一摆,并填好手中的表格。教师巡视指导,帮助有困难的学生。2、谁能把你摆的结果告诉大家?组织学生汇报交流,展示学生填写的表格。3、仔细观察填写的表格,你能把分的情况进行分类吗?回答问题列式并计算:6÷3=2(个)动手摆小棒填写表格交流、汇报观察表格,根据有无剩余的小棒进行分类。(刚好分完,没有剩余的分一类,有剩余的分一类。)写出除法算式小棒记录表格实物投影仪复习旧知为学习新知做准备在操作中初步感知余数的存在在交流中明确正确摆法,在交流中碰撞思维。通过分一分,明白平均分的结果可能有两种情况。4、写算式,从操作活动中抽象出有余数的除法。(1)、你能用算式表示刚好分完没有剩余的这两种分法吗?组织学生交流汇报,板书算式。(2)、没有分完,还有剩余的这两种分法用算式又该怎样表示呢?教师巡视了解情况。组织学生交流汇报,展示学生的算式。(3)教学有余数除法的正确书写方法,认识余数,理解余数的意义。10÷3=3(个)……1(根)↓余数5、观察比较:9÷3=3(个)12÷3=4(个)10÷3=3(个)……1(根)11÷3=3(个)……2(根)这四个算式。组织讨论:什么情况下平均分的结果可以用有余数的除法来表示?余数表示什么?小结:三、巩固练习1、数学书60页“做一做”1题。反馈交流:17÷2=8(组)……1(个)23÷3=7(组)……2(个)2、完成第2小题。展示个别学生的填空情况。四、全课总结:这节课我们学习了什么?在什么情况下后会出现余数?汇报:9÷3=3(个)12÷3=4(个)说一说每个算式表示的意思。学生讨论交流学生试写算式汇报:可能会出现用减法计算的算式(给与鼓励);可能会用除法计算。观察有余数除法算式的表示方法,说出余数表示的意义。试写:11÷3=3(个)……2(根)学生通过观察比较认识到:在日常生活中平均分东西会出现两种情况,一种是全部分完没有剩余,另一种是分后有剩余,但不够再分,不够分剩下的部分就是除法算式中的余数。学生独立在书上圈一圈,填一填。说说这两道算式商和余数各是多少,分别表示什么?先用学具按要求摆一摆,然后根据摆的结果填空。说说每道题中的商和余数分别表示什么说一说自己的收获。动手动脑结合,提高兴趣在讨论交流中得到启发,在错误中激发对新知识的渴求,通过对错误的评价加深对新知识的认知。从操作活动中抽象出有余数的除法,有利于学生理解有余数除法的意义。加深对有余数除法意义的理解。在练习中巩固所学知识。回顾本节课学习内容。板书设计认识有余数的除法9÷3=3(个)12÷3=4(个)10÷3=3(个)……1(根)11÷3=3(个)……2(根)↓↓余数余数教学反思

1、当您付费下载文档后,您只拥有了使用权限,并不意味着购买了版权,文档只能用于自身使用,不得用于其他商业用途(如 [转卖]进行直接盈利或[编辑后售卖]进行间接盈利)。
2、本站所有内容均由合作方或网友上传,本站不对文档的完整性、权威性及其观点立场正确性做任何保证或承诺!文档内容仅供研究参考,付费前请自行鉴别。
3、如文档内容存在违规,或者侵犯商业秘密、侵犯著作权等,请点击“违规举报”。

碎片内容

小学数学人教2011课标版二年级有余数的除法教学学设计

确认删除?
VIP
微信客服
  • 扫码咨询
会员Q群
  • 会员专属群点击这里加入QQ群
客服邮箱
回到顶部