电脑桌面
添加小米粒文库到电脑桌面
安装后可以在桌面快捷访问

《金版新学案》高三地理一轮 第1部分 第一节 气候资源和气象灾害课时活页作业 大纲版VIP免费

《金版新学案》高三地理一轮 第1部分 第一节 气候资源和气象灾害课时活页作业 大纲版_第1页
1/8
《金版新学案》高三地理一轮 第1部分 第一节 气候资源和气象灾害课时活页作业 大纲版_第2页
2/8
《金版新学案》高三地理一轮 第1部分 第一节 气候资源和气象灾害课时活页作业 大纲版_第3页
3/8
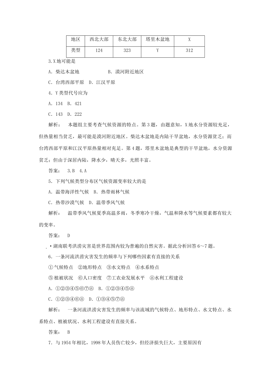
本栏目内容,在学生用书中以活页形式分册装订!一、选择题每小题4分,共60分1A.甲B.乙C.丙D.丁解析:为使街道与建筑物有较好的采光条件,应与子午线成30°~60°的夹角。答案:D2.某校研究性学习小组负责对当地气候情况作调查统计,其中对该地全年风向的统计结果如下表所示。若若若若若若若若若若若若若若若若若若若若若若若若若若若若西北风西南风东北风东南风13%38%41%8%A.E处B.F处C.G处D.H处解析:从表中可以看出,当地盛行西南风和东北风,东南风出现的频率最小,对大气有污染的工业应建在最小风频的上风向。答案:D·昆明模拟如果每个气候资源类型以3个阿拉伯数字表示,三个数字从左至右分别表示水分资源、热量资源、光照资源的质量等级。读我国气候资源类型分布表,回答3~4题。地区青藏地区四川盆地南方大部华北地区类型214441442333地区西北大部东北大部塔里木盆地X类型124323Y3123.X若地可能是A.柴达木盆地B.漠河附近地区C.台湾西部平原D.江汉平原4.Y若类型代号应为A.134B.421C.143D.222解析:本题组主要考查气候资源的特点。第3题,由题意知,X地水分资源较充足,但热量相当贫乏,最可能是漠河附近地区。柴达木盆地是内陆干旱盆地,水分资源贫乏;而台湾西部平原和江汉平原热量相对充足。第4题,塔里木盆地是典型的干旱盆地,水分资源贫乏;但由于深居内陆,降水少,晴天多,光照丰富。答案:3.B4.A5若.下列气候类型分布区气候资源变率较大的是A.温带海洋性气候B.热带雨林气候C.热带沙漠气候D.温带季风气候解析:温带季风气候夏季高温多雨,冬季寒冷干燥,气温和降水等气候要素都有较大的变率。答案:D·湖南联考洪涝灾害是世界范围内较为普遍的自然灾害。据此分析回答6~7题。6若.一条河流洪涝灾害发生的频率与下列哪些因素有直接的关系①气候特点②地形特点③水文特点④水系特点⑤植被状况⑥人口密度⑦工农业发展水平⑧水利工程建设A.①②③④⑤⑥⑦⑧B.①②③④⑤⑧C.①②③④⑥⑧D.①③④⑤⑦⑧解析:一条河流洪涝灾害发生的频率与该流域的气候特点、地形特点、水文特点、水系特点、植被状况、水利工程建设有直接关系。答案:B7.与1954年相比,1998若年人员伤亡较少,但经济损失巨大,主要原因有①1998年运用了现代信息技术,及时准确地预报灾情②改革开放后,长江流域经济规模迅速扩大③1998年受灾地区人口较少④1998年受灾面积大A.①③B.②④C.①②D.③④解析:长江流域1998年发生特大洪涝灾害,与1954年相比,人员伤亡少,但经济损失巨大,原因是1998年运用了现代信息技术,能及时准确地预报灾情,做好防范准备,所以人员伤亡少,但长江流域经济迅速发展,经济规模扩大,所以相比1954年经济损失巨大。答案:C·北京朝阳检测年入秋以来,我国西南部分地区遭遇几十年一遇的严重旱灾。读图,完成8~9题。8若.此次旱灾A.重旱区主要位于云、桂两省区B.主要由于夏季风登陆晚造成C.将对云南花卉、油菜产量造成严重影响D.属突发性灾害,给监测预报带来困难9若.为防范旱灾,该地区应采取的主要措施有①兴建蓄水工程②推广人工增雨技术③改进灌溉技术④实施跨流域调水A.①②B.①③C.②③D.③④解析:第8题,从图中看,重灾区在云南和贵州;秋季旱灾与季风走的早有关;对春季的油菜和花卉生产影响巨大;旱灾时间跨度长,监测难度不大,但防灾减灾难度大。第9题,防范旱灾,可以采取的措施有兴建蓄水工程,改进灌溉技术,节约用水;而推广人工增雨技术和实施跨流域调水是解决旱灾的重要途径。答案:8.C9.B·合肥质检改革开放30“”“多年来,安徽凤阳百业俱兴,从十年就有九年荒到今天的家”家户户屯满粮。结合下图,完成10~11题。10“”“”.从自然角度看,十年就有九年荒中的荒产生的原因及其出现时间正确的是若A——.洪涝7、8月B——.旱涝6月C——.干旱9、10月D——.台风7、8月11“”若.现今凤阳家家户户屯满粮得益于A.气候变暖B.红壤的改良C.大量施用化肥D.大力兴修水利解析:第10题,安徽凤阳地处淮河流域,兼有南方地区降水量大和北方降水变率大的特点,既有北方地区的春旱,又有江淮地区的...

1、当您付费下载文档后,您只拥有了使用权限,并不意味着购买了版权,文档只能用于自身使用,不得用于其他商业用途(如 [转卖]进行直接盈利或[编辑后售卖]进行间接盈利)。
2、本站所有内容均由合作方或网友上传,本站不对文档的完整性、权威性及其观点立场正确性做任何保证或承诺!文档内容仅供研究参考,付费前请自行鉴别。
3、如文档内容存在违规,或者侵犯商业秘密、侵犯著作权等,请点击“违规举报”。

碎片内容

《金版新学案》高三地理一轮 第1部分 第一节 气候资源和气象灾害课时活页作业 大纲版

文章天下+ 关注
实名认证
内容提供者

各种文档应有尽有

确认删除?
VIP
微信客服
  • 扫码咨询
会员Q群
  • 会员专属群点击这里加入QQ群
客服邮箱
回到顶部