电脑桌面
添加小米粒文库到电脑桌面
安装后可以在桌面快捷访问

小学二年级快速跑单元计划VIP免费

小学二年级快速跑单元计划_第1页
1/2
小学二年级快速跑单元计划_第2页
2/2
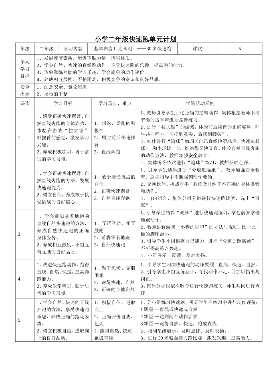
小学二年级快速跑单元计划年级二年级学习内容基本内容I走和跑:——30米快速跑课次5单元学习目标1、发展速度素质,增进下肢力量,增强体质。2、学会自然、快速的直线跑动作,享受快速跑的乐趣,提高跑的能力。3、体验勤练互助的学习乐趣,学会简单的动作评价。4、养成相互鼓励、不怕困难、积极竞争的意识和良好品质。安全提示1、注意安全、避免碰撞2、场地的平整课次学习目标学习重点、难点学练活动示例11、感受正确快速摆臂、自然直线奔跑的身体姿势,体验在游戏“拉大锯”时摆臂的感觉,激发学习兴趣。2、养成积极练习、勇于尝试的学习习惯。1、想跑、爱跑的积极性2、屈肘前后快速摆臂3、直线奔跑1、教师引导学生回忆正确的摆臂动作,集体根据教师不同节奏的击掌声进行摆臂练习。2、进行“拉大锯”的游戏,体验前后摆臂的正确姿势,师生共同呼号“前摆到鼻尖、后摆到腰尖”。3、结伴进行“追球”练习(自己直线地滚球后,快速追赶球),和小球比一比,谁跑得又快又直。体验自然直线奔跑的动作方法,教师加强安全教育。4、集体听令依次进行“追球”练习,教师及时点评。21、学会正确快速摆臂,自然直线奔跑的方法,发展快速跑能力。2、树立自信,养成敢于接受挑战的良好信心。1、敢于接受挑战的自信2、正确快速摆臂3、自然直线奔跑1、引导学生结伴进行“分道追逐跑”,教师加强安全教育,巡视指导中不断强调动作要领。2、交换伙伴、挑战对手,教师及时纠正不正确的身体姿势和动作。3、自由组合,集体分组分道进行快速跑比赛,选出“冠军”。31、学会前脚掌着地跑的直线自然快速跑的方法,养成自然快速跑的正确身体姿势。2、养成相互鼓励、小组互帮互助的良好品质。1、互帮互助、相互鼓励2、前脚掌着地跑3、自然快速跑1、引导学生结伴“光脚”进行快速跑练习,学会前脚掌着地跑动作。2、教师讲解游戏“小狗的脚印”的方法与规则。比一比,谁的脚印最小。3、引导学生小组根据自己能力,进行“分道让距离跑”,不断提高练习兴趣。4、小组展示、反馈,及时表扬。41、改进快速跑动作,跑得直线、自然、快速,提高奔跑能力。2、养成乐学善思、勤于思考的学习习惯。1、勤于思考、克服困难2、跑得快速、自然3、正确的身体姿势1、引导学生归纳快速跑的动作要领:直线、快速、自然。2、引导学生小组互练互评,寻找动作不足,并加以指出与纠正。3、集体分小组依次听令进行快速跑练习,师生共同进行点评。51、学会自然、快速的直线奔跑的方法,享受快速跑乐趣,养成正确的跑动姿势。2、树立积极自信、进取向上的良好品质。1、积极自信、进取向上2、正确评价自我、他人3、跑得自然、快速,跑成直线1、分小组练习快速跑,引导学生在练习中进行动作评价:1颗星—直线或快速或自然2颗星—达到两个动作要领3颗星—跑得自然、快速,跑成直线2、相同星级展示,及时点评、及时表扬。3、进行30米迎面接力跑比赛,激发兴趣,提高能力。

1、当您付费下载文档后,您只拥有了使用权限,并不意味着购买了版权,文档只能用于自身使用,不得用于其他商业用途(如 [转卖]进行直接盈利或[编辑后售卖]进行间接盈利)。
2、本站所有内容均由合作方或网友上传,本站不对文档的完整性、权威性及其观点立场正确性做任何保证或承诺!文档内容仅供研究参考,付费前请自行鉴别。
3、如文档内容存在违规,或者侵犯商业秘密、侵犯著作权等,请点击“违规举报”。

碎片内容

小学二年级快速跑单元计划

确认删除?
VIP
微信客服
  • 扫码咨询
会员Q群
  • 会员专属群点击这里加入QQ群
客服邮箱
回到顶部