电脑桌面
添加小米粒文库到电脑桌面
安装后可以在桌面快捷访问

成骨不全症临床及X线诊断VIP免费

成骨不全症临床及X线诊断_第1页
1/4
成骨不全症临床及X线诊断_第2页
2/4
成骨不全症临床及X线诊断_第3页
3/4
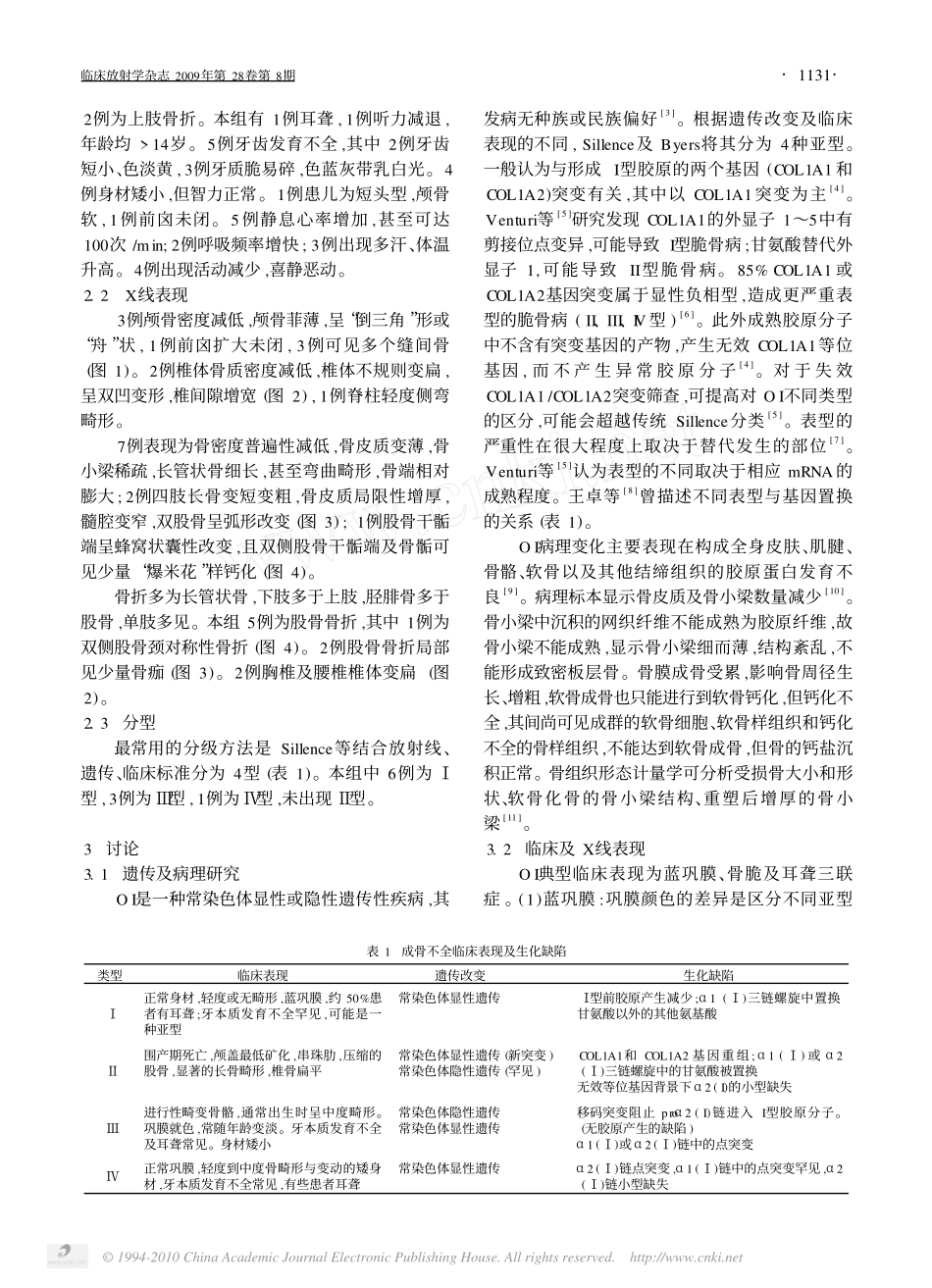
©1994-2010ChinaAcademicJournalElectronicPublishingHouse.Allrightsreserved.http://www.cnki.net作者单位:510010广东,广州军区广州总医院放射科;3广州中医药大学在读硕士研究生;33通讯作者小儿放射学成骨不全症临床及X线诊断齐燕3,欧陕兴33,钱民,彭光明,郭元星,林伟光,唐春雷,杨方,马红霞,刘海陵【摘要】目的探讨成骨不全症的遗传、病理学、临床及影像学表现。资料与方法回顾性分析10例成骨不全症患者的临床及X线表现。结果10例均有骨质密度减低、蓝色巩膜及骨折,听力障碍2例,牙齿发育不全5例,前囟未闭1例,发育迟缓4例,“爆米花”样钙化1例,椎体变扁2例,代谢亢进8例。结论成骨不全症是常染色体显性或隐性遗传缺陷性结缔组织病,临床及X线检查对其诊断有着十分重要的价值。【关键词】成骨不全X线征象遗传病理DiagnosisoftheOsteogenesisImperfectainClinicalandX2rayQIYan,OUShanxing,QIANMin,etal.DepartmentRadiology,GuangzhouArmyGeneralHospital,Guangzhou,GuangdongProvince510010,P.R.China【Abstract】ObjectiveTodiscussthegenetic,X2raymanifestations,pathologyandclinicalfeaturesofosteogenesisim2perfecta.MaterialsandMethods10casesofosteogenesisimperfectapatientswereretrospectivelyanalyzedwithclinicalandX2rayfindings.ResultsCTfindingsincludeddecreasedbonedensity,bluescleraandfractures(inalloftheca2ses),hearingimpairment(2cases),toothagenesis(5cases),bregmaticfontanelfailedtoclose(1case),growthretarda2tion(4cases),popcorncalcification(1case),flatvertebra(2cases),hyperthyroidismmetabolism(8cases).Conclu2sionInconclusion,thisstudysuggeststhatOsteogenesisimperfectaisaninheritedandgeneralizedconnectivetissuedis2ordercharacterizedmainlybybonefragility.X2rayexaminationsandclinicalfindingsplayanimportantroleinthediagnosisofOsteogenesisimperfecta.【Keywords】OsteogenesisimperfectaX2raymanifestationsGeneticPathology成骨不全症(osteogenesisimperfecta,OI)又称脆骨病,是由于中胚层发育障碍造成骨骼脆性增加及胶原蛋白代谢紊乱,以骨脆弱、骨畸形、骨折为主要表现的常染色体显性或隐性遗传缺陷性结缔组织病[1],临床罕见。其特点是多发性骨折、蓝巩膜、进行性耳聋(中耳及内耳硬化)、牙齿改变(牙本质发育不全和牙咬合不正)、关节松弛和肌腱、韧带、皮肤异常[2]。分子研究表明,大多数情况下是由于基因突变影响Ⅰ型胶原蛋白形成。笔者回顾分析10例OI患者的遗传、临床及影像表现,旨在提高对该病的认识。1资料与方法搜集本院2002年8月至2008年11月10例OI患者资料,其中,男6例,女4例,年龄0.5~18岁,平均8.2岁。均摄有X线平片,其中1例有CT片。10例中,4例为早发型,6例为迟发型,无先天型。呈家族发病者共2组4例,其余6例否认或无明确家族史。10例均有不同程度的骨折、蓝巩膜,其中2例耳聋,5例牙齿发育不全,1例前囟未闭,4例发育迟缓,身材矮小,8例代谢亢进,表现为静息心率增加、呼吸频率增加、多汗等。2结果2.1临床表现10例均出现不同程度蓝巩膜,其中浅蓝3例,深而亮蓝4例,巩膜混浊1例,呈蓝白色,2例出生后巩膜为深蓝色,随年龄的增长逐渐变淡,仅有1例出现角膜周围白色Saturn圈。10例均出现不同程度的骨折,其中2例为自发性。股骨骨折5例,其中1例为双侧对称性;1例肋骨骨折;2例为椎体变扁;·0311·临床放射学杂志2009年第28卷第8期©1994-2010ChinaAcademicJournalElectronicPublishingHouse.Allrightsreserved.http://www.cnki.net2例为上肢骨折。本组有1例耳聋,1例听力减退,年龄均>14岁。5例牙齿发育不全,其中2例牙齿短小、色淡黄,3例牙质脆易碎,色蓝灰带乳白光。4例身材矮小,但智力正常。1例患儿为短头型,颅骨软,1例前囟未闭。5例静息心率增加,甚至可达100次/min;2例呼吸频率增快;3例出现多汗、体温升高。4例出现活动减少,喜静恶动。表1成骨不全临床表现及生化缺陷类型临床表现遗传改变生化缺陷Ⅰ正常身材,轻度或无畸形,蓝巩膜,约50%患者有耳聋;牙本质发育不全罕见,可能是一种亚型常染色体显性遗传Ⅰ型前胶原产生减少;α1(Ⅰ)...

1、当您付费下载文档后,您只拥有了使用权限,并不意味着购买了版权,文档只能用于自身使用,不得用于其他商业用途(如 [转卖]进行直接盈利或[编辑后售卖]进行间接盈利)。
2、本站所有内容均由合作方或网友上传,本站不对文档的完整性、权威性及其观点立场正确性做任何保证或承诺!文档内容仅供研究参考,付费前请自行鉴别。
3、如文档内容存在违规,或者侵犯商业秘密、侵犯著作权等,请点击“违规举报”。

碎片内容

成骨不全症临床及X线诊断

确认删除?
VIP
微信客服
  • 扫码咨询
会员Q群
  • 会员专属群点击这里加入QQ群
客服邮箱
回到顶部