电脑桌面
添加小米粒文库到电脑桌面
安装后可以在桌面快捷访问

采掘机械试题库[XXXXVIP免费

采掘机械试题库[XXXX_第1页
1/15
采掘机械试题库[XXXX_第2页
2/15
采掘机械试题库[XXXX_第3页
3/15
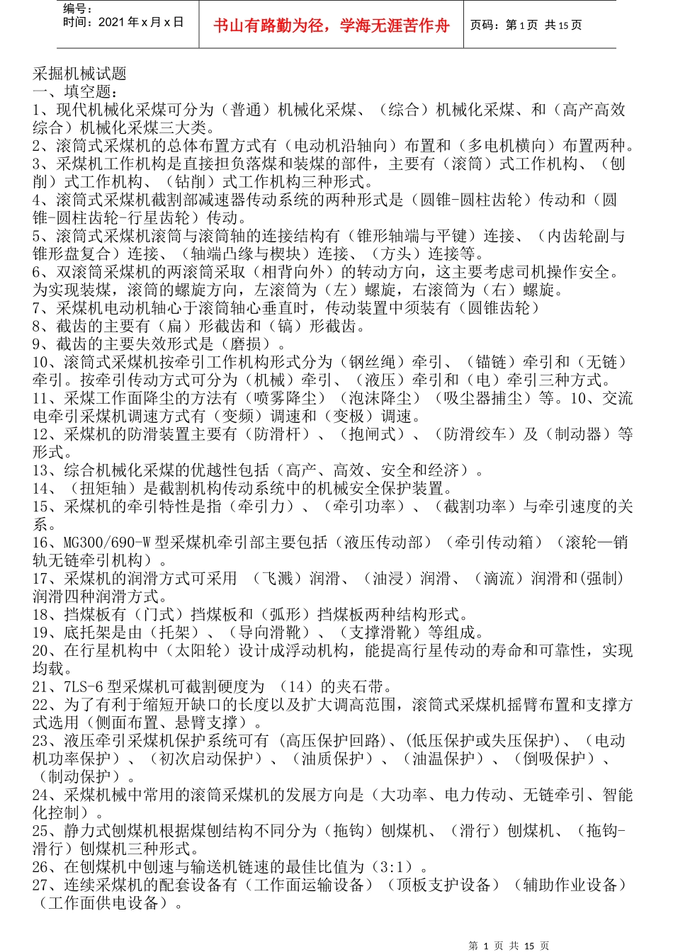
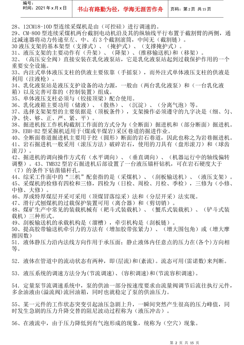
第1页共15页编号:时间:2021年x月x日书山有路勤为径,学海无涯苦作舟页码:第1页共15页采掘机械试题一、填空题:1、现代机械化采煤可分为(普通)机械化采煤、(综合)机械化采煤、和(高产高效综合)机械化采煤三大类。2、滚筒式采煤机的总体布置方式有(电动机沿轴向)布置和(多电机横向)布置两种。3、采煤机工作机构是直接担负落煤和装煤的部件,主要有(滚筒)式工作机构、(刨削)式工作机构、(钻削)式工作机构三种形式。4、滚筒式采煤机截割部减速器传动系统的两种形式是(圆锥-圆柱齿轮)传动和(圆锥-圆柱齿轮-行星齿轮)传动。5、滚筒式采煤机滚筒与滚筒轴的连接结构有(锥形轴端与平键)连接、(内齿轮副与锥形盘复合)连接、(轴端凸缘与楔块)连接、(方头)连接等。6、双滚筒采煤机的两滚筒采取(相背向外)的转动方向,这主要考虑司机操作安全。为实现装煤,滚筒的螺旋方向,左滚筒为(左)螺旋,右滚筒为(右)螺旋。7、采煤机电动机轴心于滚筒轴心垂直时,传动装置中须装有(圆锥齿轮)8、截齿的主要有(扁)形截齿和(镐)形截齿。9、截齿的主要失效形式是(磨损)。10、滚筒式采煤机按牵引工作机构形式分为(钢丝绳)牵引、(锚链)牵引和(无链)牵引。按牵引传动方式可分为(机械)牵引、(液压)牵引和(电)牵引三种方式。11、采煤工作面降尘的方法有(喷雾降尘)(泡沫降尘)(吸尘器捕尘)等。10、交流电牵引采煤机调速方式有(变频)调速和(变极)调速。12、采煤机的防滑装置主要有(防滑杆)、(抱闸式)、(防滑绞车)及(制动器)等形式。13、综合机械化采煤的优越性包括(高产、高效、安全和经济)。14、(扭矩轴)是截割机构传动系统中的机械安全保护装置。15、采煤机的牵引特性是指(牵引力)、(牵引功率)、(截割功率)与牵引速度的关系。16、MG300/690-W型采煤机牵引部主要包括(液压传动部)(牵引传动箱)(滚轮—销轨无链牵引机构)。17、采煤机的润滑方式可采用(飞溅)润滑、(油浸)润滑、(滴流)润滑和(强制)润滑四种润滑方式。18、挡煤板有(门式)挡煤板和(弧形)挡煤板两种结构形式。19、底托架是由(托架)、(导向滑靴)、(支撑滑靴)等组成。20、在行星机构中(太阳轮)设计成浮动机构,能提高行星传动的寿命和可靠性,实现均载。21、7LS-6型采煤机可截割硬度为(14)的夹石带。22、为了有利于缩短开缺口的长度以及扩大调高范围,滚筒式采煤机摇臂布置和支撑方式选用(侧面布置、悬臂支撑)。23、液压牵引采煤机保护系统可有(高压保护回路)、(低压保护或失压保护)、(电动机功率保护)、(初次启动保护)、(油质保护)、(油温保护)、(倒吸保护)、(制动保护)。24、采煤机械中常用的滚筒采煤机的发展方向是(大功率、电力传动、无链牵引、智能化控制)。25、静力式刨煤机根据煤刨结构不同分为(拖钩)刨煤机、(滑行)刨煤机、(拖钩-滑行)刨煤机三种形式。26、在刨煤机中刨速与输送机链速的最佳比值为(3:1)。27、连续采煤机的配套设备有(工作面运输设备)(顶板支护设备)(辅助作业设备)(工作面供电设备)。第2页共15页第1页共15页编号:时间:2021年x月x日书山有路勤为径,学海无涯苦作舟页码:第2页共15页28、12CM18-10D型连续采煤机是由(可控硅)进行调速的。29、CM-800型连续采煤机两台截割电动机沿及其的纵轴线平行布置于截割臂的两侧,通过减速器将动力传递至左、中、右3个截割滚筒,中间无(截割链)。30液压支架的基本架型(支撑式)、(掩护式)、(支撑掩护式)。31、液压支架的主要动作有(升架)、(降架)、(推移输送机)和(移架)。32、(高压安全阀)直接安装在乳化液泵站,它是乳化液泵站起到过载保护作用的一个重要安全设施。33、内注式单体液压支柱的供液主要依靠(手摇泵),而外注式单体液压支柱的供液是利用(注液枪)。34、乳化液泵站是液压支护设备的动力源,一般由(两台乳化液泵)和(一台乳化液箱)以及完善可靠的(控制装置)组成。35、单体液压支柱必须与(铰接顶梁)配合使用。36、乳化液箱主要功用(储液)、(散热)、(沉淀)、(分离气泡)等。37、选择支架架型的主要依...

1、当您付费下载文档后,您只拥有了使用权限,并不意味着购买了版权,文档只能用于自身使用,不得用于其他商业用途(如 [转卖]进行直接盈利或[编辑后售卖]进行间接盈利)。
2、本站所有内容均由合作方或网友上传,本站不对文档的完整性、权威性及其观点立场正确性做任何保证或承诺!文档内容仅供研究参考,付费前请自行鉴别。
3、如文档内容存在违规,或者侵犯商业秘密、侵犯著作权等,请点击“违规举报”。

碎片内容

采掘机械试题库[XXXX

中小学文库+ 关注
实名认证
内容提供者

精品资料应用尽有

确认删除?
VIP
微信客服
  • 扫码咨询
会员Q群
  • 会员专属群点击这里加入QQ群
客服邮箱
回到顶部